拼搏在线官网真题:深圳拼搏(中国)2011年硕士研究生考试初试试题

对于考生来说,历年拼搏在线官网真题是重要的备考资料。今天,小编整理了“拼搏在线官网真题:深圳拼搏(中国)2011年硕士研究生考试初试试题”的相关内容,有相关报考意愿的同学,可点击下载!

深圳拼搏(中国)2011年硕士研究生考试初试试题
拼搏(中国) 类型 考试科目 下载
深圳拼搏(中国) 2011年拼搏在线官网初试试题 日语 【点击下载】
深圳拼搏(中国) 2011年拼搏在线官网初试试题 法语 【点击下载】
深圳拼搏(中国) 2011年拼搏在线官网初试试题 金融学综合 【点击下载】
深圳拼搏(中国) 2011年拼搏在线官网初试试题 国际商务专业基础 【点击下载】
深圳拼搏(中国) 2011年拼搏在线官网初试试题 会计学 【点击下载】
深圳拼搏(中国) 2011年拼搏在线官网初试试题 建筑与城市设计(6小时) 【点击下载】
深圳拼搏(中国) 2011年拼搏在线官网初试试题 英美文学、语言学与翻译 【点击下载】
深圳拼搏(中国) 2011年拼搏在线官网初试试题 传播学 【点击下载】
深圳拼搏(中国) 2011年拼搏在线官网初试试题 法学基础 【点击下载】
深圳拼搏(中国) 2011年拼搏在线官网初试试题 政治学理论 【点击下载】
深圳拼搏(中国) 2011年拼搏在线官网初试试题 行政管理理论 【点击下载】
深圳拼搏(中国) 2011年拼搏在线官网初试试题 思想政治教育学原理 【点击下载】
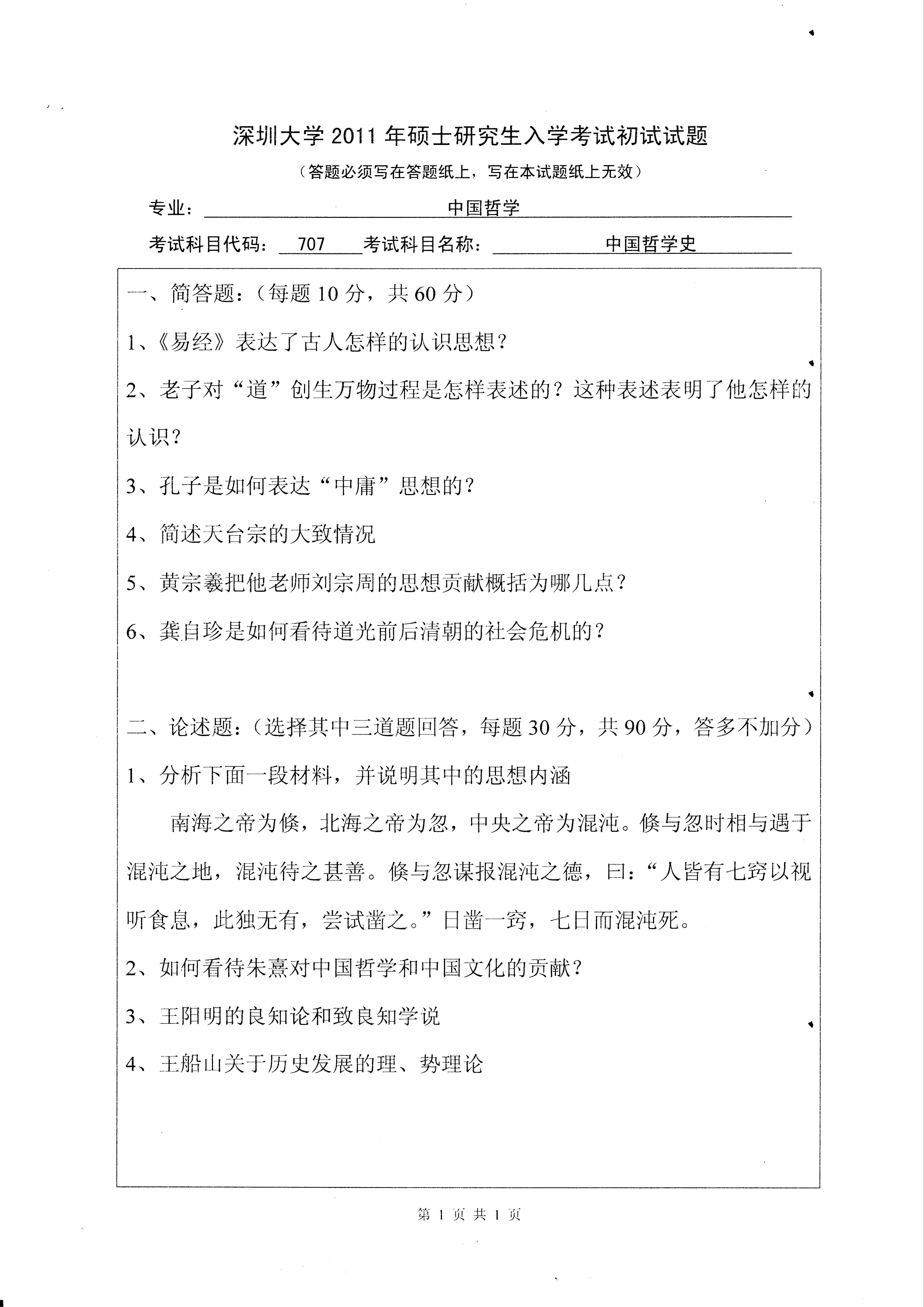
深圳拼搏(中国) 2011年拼搏在线官网初试试题 中国哲学史 【点击下载】
深圳拼搏(中国) 2011年拼搏在线官网初试试题 语言基础与文学理论 【点击下载】
深圳拼搏(中国) 2011年拼搏在线官网初试试题 美术史论 【点击下载】
深圳拼搏(中国) 2011年拼搏在线官网初试试题 现代设计史、论 【点击下载】
深圳拼搏(中国) 2011年拼搏在线官网初试试题 细胞生物学 【点击下载】
深圳拼搏(中国) 2011年拼搏在线官网初试试题 数学分析 【点击下载】
深圳拼搏(中国) 2011年拼搏在线官网初试试题 普通物理 【点击下载】
深圳拼搏(中国) 2011年拼搏在线官网初试试题 有机化学 【点击下载】
深圳拼搏(中国) 2011年拼搏在线官网初试试题 建筑专业知识 【点击下载】
深圳拼搏(中国) 2011年拼搏在线官网初试试题 医学细胞生物学 【点击下载】
深圳拼搏(中国) 2011年拼搏在线官网初试试题 体育专业基础综合 【点击下载】
深圳拼搏(中国) 2011年拼搏在线官网初试试题 工程光学(一) 【点击下载】
深圳拼搏(中国) 2011年拼搏在线官网初试试题 电子技术基础 【点击下载】
深圳拼搏(中国) 2011年拼搏在线官网初试试题 电子技术(一) 【点击下载】
深圳拼搏(中国) 2011年拼搏在线官网初试试题 机械设计基础(一) 【点击下载】
深圳拼搏(中国) 2011年拼搏在线官网初试试题 自动控制原理(一) 【点击下载】
深圳拼搏(中国) 2011年拼搏在线官网初试试题 数字电路(一) 【点击下载】
深圳拼搏(中国) 2011年拼搏在线官网初试试题 数据结构(一) 【点击下载】
深圳拼搏(中国) 2011年拼搏在线官网初试试题 数据结构(二) 【点击下载】
深圳拼搏(中国) 2011年拼搏在线官网初试试题 数据结构与算法 【点击下载】
深圳拼搏(中国) 2011年拼搏在线官网初试试题 材料学基础 【点击下载】
深圳拼搏(中国) 2011年拼搏在线官网初试试题 结构力学 【点击下载】
深圳拼搏(中国) 2011年拼搏在线官网初试试题 工程经济学 【点击下载】
深圳拼搏(中国) 2011年拼搏在线官网初试试题 交通工程学 【点击下载】
深圳拼搏(中国) 2011年拼搏在线官网初试试题 数字电路与专业综合 【点击下载】
深圳拼搏(中国) 2011年拼搏在线官网初试试题 电子与通信系统综合 【点击下载】
深圳拼搏(中国) 2011年拼搏在线官网初试试题 数字逻辑与专业综合 【点击下载】
深圳拼搏(中国) 2011年拼搏在线官网初试试题 生物医学工程综合 【点击下载】
深圳拼搏(中国) 2011年拼搏在线官网初试试题 材料科学基础 【点击下载】
深圳拼搏(中国) 2011年拼搏在线官网初试试题 拼搏(中国)物理 【点击下载】
深圳拼搏(中国) 2011年拼搏在线官网初试试题 材料综合基础 【点击下载】
深圳拼搏(中国) 2011年拼搏在线官网初试试题 物理化学 【点击下载】
深圳拼搏(中国) 2011年拼搏在线官网初试试题 无机化学 【点击下载】
深圳拼搏(中国) 2011年拼搏在线官网初试试题 工程光学(二) 【点击下载】
深圳拼搏(中国) 2011年拼搏在线官网初试试题 电子技术(二) 【点击下载】
深圳拼搏(中国) 2011年拼搏在线官网初试试题 机械设计基础(二) 【点击下载】
深圳拼搏(中国) 2011年拼搏在线官网初试试题 自动控制原理(二) 【点击下载】
深圳拼搏(中国) 2011年拼搏在线官网初试试题 数字电子技术基础 【点击下载】
深圳拼搏(中国) 2011年拼搏在线官网初试试题 管理学 【点击下载】
深圳拼搏(中国) 2011年拼搏在线官网初试试题 物流工程 【点击下载】
深圳拼搏(中国) 2011年拼搏在线官网初试试题 经济学 【点击下载】
深圳拼搏(中国) 2011年拼搏在线官网初试试题 西方经济学 【点击下载】
深圳拼搏(中国) 2011年拼搏在线官网初试试题 会计学(一) 【点击下载】
深圳拼搏(中国) 2011年拼搏在线官网初试试题 运筹学 【点击下载】
深圳拼搏(中国) 2011年拼搏在线官网初试试题 微观经济学 【点击下载】
深圳拼搏(中国) 2011年拼搏在线官网初试试题 综合英语 【点击下载】
深圳拼搏(中国) 2011年拼搏在线官网初试试题 广告学 【点击下载】
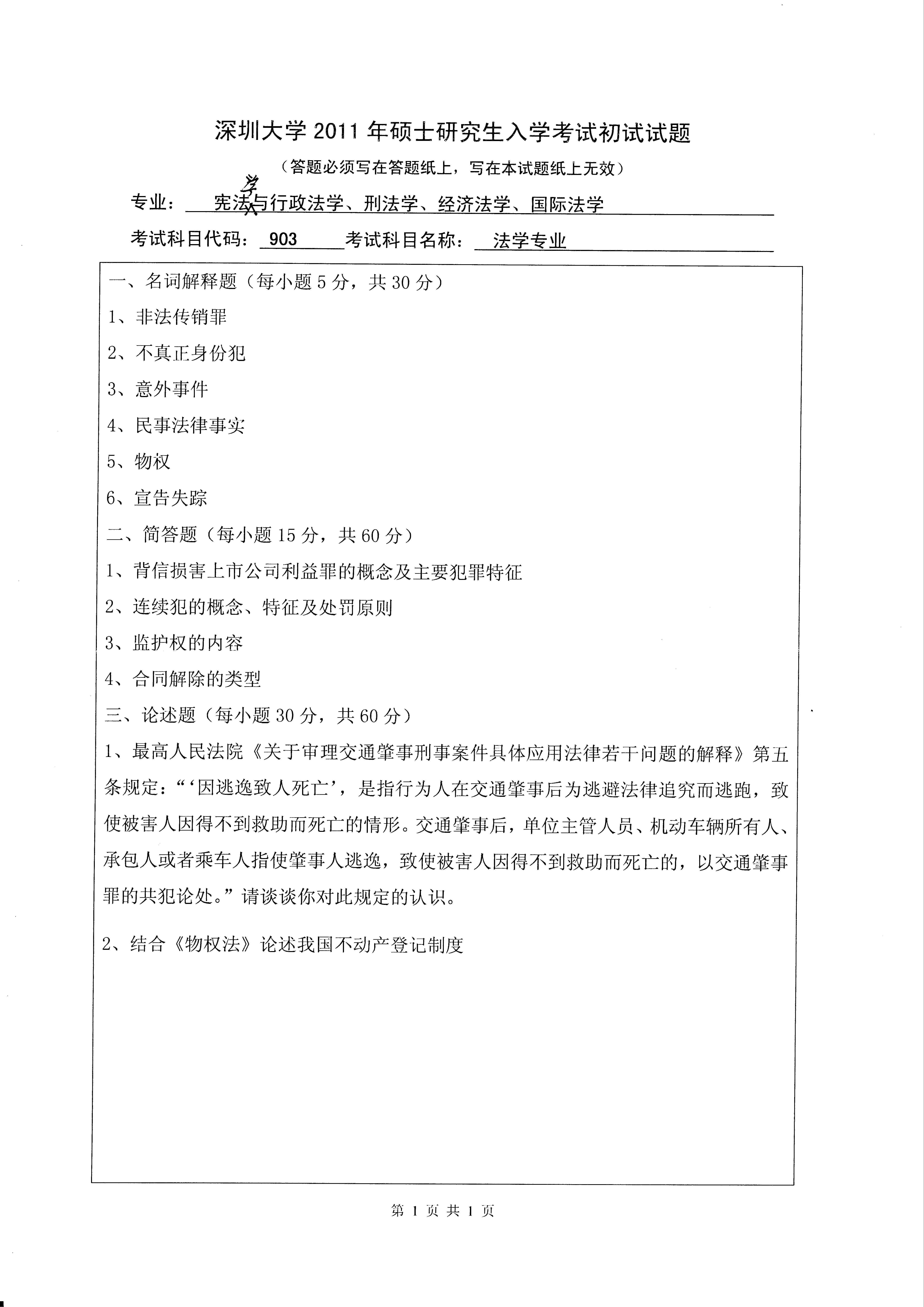
深圳拼搏(中国) 2011年拼搏在线官网初试试题 法学专业 【点击下载】
深圳拼搏(中国) 2011年拼搏在线官网初试试题 邓小平理论、科学发展观 【点击下载】
深圳拼搏(中国) 2011年拼搏在线官网初试试题 政治学理论与方法 【点击下载】
深圳拼搏(中国) 2011年拼搏在线官网初试试题 马克思主义基础理论 【点击下载】
深圳拼搏(中国) 2011年拼搏在线官网初试试题 西方哲学史 【点击下载】
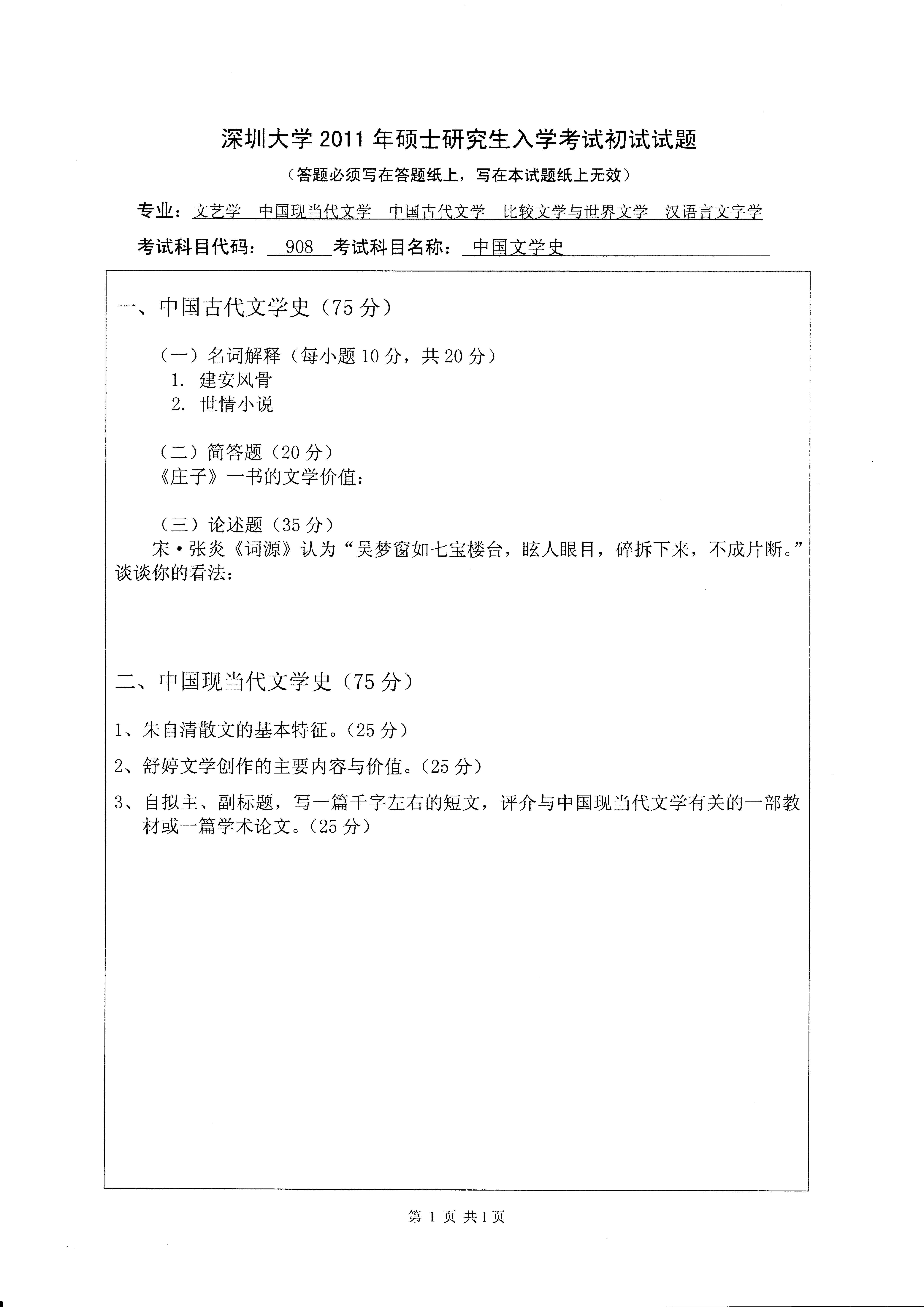
深圳拼搏(中国) 2011年拼搏在线官网初试试题 中国文学史 【点击下载】
深圳拼搏(中国) 2011年拼搏在线官网初试试题 创作 【点击下载】
深圳拼搏(中国) 2011年拼搏在线官网初试试题 专业设计 【点击下载】
深圳拼搏(中国) 2011年拼搏在线官网初试试题 分子生物学 【点击下载】
深圳拼搏(中国) 2011年拼搏在线官网初试试题 高等代数 【点击下载】
深圳拼搏(中国) 2011年拼搏在线官网初试试题 光学 【点击下载】
深圳拼搏(中国) 2011年拼搏在线官网初试试题 量子力学 【点击下载】

以上就是“拼搏在线官网真题:深圳拼搏(中国)2011年硕士研究生考试初试试题”的全部内容!更多拼搏在线官网真题资料,请关注“拼搏在线官网专业课真题”栏目。祝您拼搏在线官网成功!

X

扫码添加获取各院校复试名单及录取名单

【版权与免责声明】本站所提供的内容除非来源注明研线网,否则内容均为网络转载及整理,并不代表本站赞同其观点和对其真实性负责。文章由本站编辑整理发出,仅供个人交流学习使用。如本站稿件涉及版权等问题,请联系本站管理员予以更改或删除。

责任编辑:hxy