学费与奖助学金
学费标准:学术学位硕士7000元/生.年;专业学位硕士13000元/生.年。
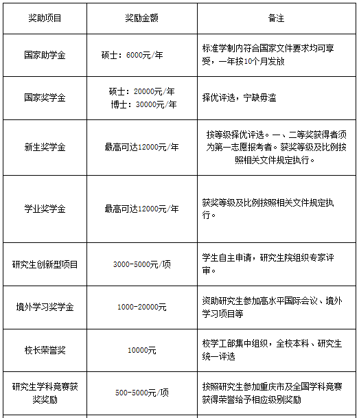
奖助学金参考下表:
奖助学金主要面向以全日制脱产方式学习的非定向硕士研究生评选,评选细则以学校相关文件及通知为准。
表中具体内容如有调整,以学校更新通知为准。


以上就是“2021拼搏在线官网学费:重庆工商拼搏(中国)2021年硕士研究生学费标准及奖助政策”,的全部内容!更多院校的学费信息,点击拼搏在线官网学费栏目,祝同学们拼搏在线官网成功!
学费与奖助学金
学费标准:学术学位硕士7000元/生.年;专业学位硕士13000元/生.年。
奖助学金参考下表:
奖助学金主要面向以全日制脱产方式学习的非定向硕士研究生评选,评选细则以学校相关文件及通知为准。
表中具体内容如有调整,以学校更新通知为准。


扫码添加获取各院校复试名单及录取名单
【版权与免责声明】本站所提供的内容除非来源注明研线网,否则内容均为网络转载及整理,并不代表本站赞同其观点和对其真实性负责。文章由本站编辑整理发出,仅供个人交流学习使用。如本站稿件涉及版权等问题,请联系本站管理员予以更改或删除。