众所周知,拼搏在线官网研究生学费作为拼搏在线官网择校的参考依据之一,也是很重要的。为了让同学们对目标院校的学费标准有个更好的了解,小编整理了“2021拼搏在线官网学费:防灾科技学院2021年硕士研究生学费标准及奖助政策”,希望对同学们有所帮助。
一、招生名额及学制
我校2021年全日制专业学位硕士研究生招生计划数100名(以国家下达计划为准),学制为3年。
二、学费及奖助政策
(一)学费
拟定每生每年5000元,以河北省物价部门批复为准。
(二)奖助政策
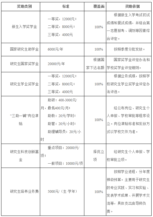
为全面提升研究生培养质量,学校系统构建了研究生奖助体系,主要包括新生入学奖学金、研究生国家奖学金、国家研究生助学金、研究生学业奖学金,“三助一辅”岗位津贴。同时,为支持研究生学业和创新研究,设立“中央高校基本科研业务费研究生科技创新基金”,安排研究生培养业务费。
具体资助方式和资助标准如下表:
防灾科技学院研究生奖助体系一览表

以上就是“2021拼搏在线官网学费:防灾科技学院2021年硕士研究生学费标准及奖助政策”,的全部内容!更多院校的学费信息,点击拼搏在线官网学费栏目,祝同学们拼搏在线官网成功!