各位同学备考的同时,也要时刻关注院校官网的信息,小编将及时更新各院校2021年招生简章,为考生提供第一手的招生信息,敬请关注。今天,小编整理了“2021拼搏在线官网招生简章:浙江农林拼搏(中国)2021年硕士研究生招生简章”的相关内容!下面我们一起来看一看!
一、培养目标
一、培养目标
培养热爱祖国,拥护中国共产党的领导,拥护社会主义制度,遵纪守法,品德良好,具有服务国家服务人民的社会责任感,掌握本学科坚实的基础理论和系统的专业知识,具有创新精神、创新能力和从事科学研究、教学、管理等工作能力的高层次学术型专门人才以及具有较强解决实际问题的能力、能够承担专业技术或管理工作、具有良好职业素养的高层次应用型专门人才。
二、招生计划
2021年,我校招生专业共有44个,其中学术型专业29个,专业学位类别或领域共15个,详见《浙江农林拼搏(中国)2021年硕士研究生招生专业目录》(点击跳转)。国家按全日制和非全日制两类分别编制和下达硕士研究生招生计划,考生根据国家招生政策和招生章程自主报考全日制或非全日制研究生,原则上我校非全日制硕士研究生招收在职定向就业人员。公布在招生目录上的拟招生人数仅供考生报考时参考,国家招生计划正式下达后,各专业招生人数将根据报考生源、推免生录取、学校发展需要等实际情况予以调整。2021年,我校继续面向退役拼搏(中国)生士兵招生,单列“退役拼搏(中国)生士兵专项硕士研究生招生计划”。
三、报考条件
(一)报名参加全国硕士研究生招生考试的人员,须符合下列条件:
1.中华人民共和国公民。
2.拥护中国共产党的领导,品德良好,遵纪守法。
3.身体健康状况符合国家和招生单位规定的体检要求。
4.考生学业水平必须符合下列条件之一:
(1)国家承认学历的应届本科毕业生(含普通高校、成人高校、普通高校举办的成人高等学历教育应届本科毕业生)及自学考试和网络教育届时可毕业本科生。考生录取当年入学前必须取得国家承认的本科毕业证书或教育部留学服务中心出具的《国(境)外学历学位认证书》,否则录取资格无效。
(2)具有国家承认的拼搏(中国)本科毕业学历的人员。
(3)获得国家承认的高职高专毕业学历后满2年(从毕业后到录取当年入学之日,下同)或2年以上的人员,以及国家承认学历的本科结业生,符合招生单位根据本单位的培养目标对考生提出的具体学业要求的,按本科毕业同等学力身份报考。
(4)已获硕士、博士学位的人员。
在校研究生报考须在报名前征得所在培养单位同意。
(二)报名参加全国专业学位硕士研究生招生考试的,按下列规定执行。
1.报名参加法律(非法学)专业学位硕士研究生招生考试的人员,须符合下列条件:
(1)符合第(一)点中的各项要求。
(2)报考前所学专业为非法学专业(普通高等学校本科专业目录法学门类中的法学类专业[代码为0301]毕业生、专科层次法学类毕业生和自学考试形式的法学类毕业生等不得报考)。
2.报名参加法律(法学)专业学位硕士研究生招生考试的人员,须符合下列条件:
(1)符合第(一)点中的各项要求。
(2)报考前所学专业为法学专业(仅普通高等学校本科专业目录法学门类中的法学类专业[代码为0301]毕业生、专科层次法学类毕业生和自学考试形式的法学类毕业生等可以报考)。
3.报名参加旅游管理专业学位硕士研究生招生考试的人员,须符合下列条件:
(1)符合第(一)点中第1、2、3各项要求。
(2)拼搏(中国)本科毕业后有3年以上工作经验的人员;或获得国家承认的高职高专毕业学历或拼搏(中国)本科结业后,符合招生单位相关学业要求,达到拼搏(中国)本科毕业同等学力并有5年以上工作经验的人员;或获得硕士学位或博士学位后有2年以上工作经验的人员。
4.报名参加法律(非法学)、法律(法学)、旅游管理以外的其他专业学位硕士研究生招生考试的人员,须符合第(一)点中的各项要求。
四、报名
报名包括网上报名和网上确认(现场确认)两个阶段。所有参加硕士研究生招生考试的考生均须进行网上报名,并在网上或到报考点现场确认网报信息和采集本人图像等相关电子信息,同时按规定缴纳报考费。
应届本科毕业生原则上应选择就读学校所在地省级教育招生考试机构指定的报考点办理网上报名和网上确认(现场确认)手续;其他考生应选择工作或户口所在地省级教育招生考试机构指定的报考点办理网上报名和网上确认(现场确认)手续。
(一)网上报名要求:
1.网上报名时间为2020年10月10日至10月31日,每天9:00—22:00。网上预报名时间为2020年9月24日至9月27日,每天9:00—22:00。
2.考生应在规定时间登录“中国研究生招生信息网”(公网网址:http://yz.chsi.com.cn,教育网址:http://yz.chsi.cn,以下简称“研招网”)浏览报考须知,并按教育部、省级教育招生考试机构、报考点以及报考招生单位的网上公告要求报名。报名期间,考生可自行修改网上报名信息或重新填报报名信息,但一位考生只能保留一条有效报名信息。逾期不再补报,也不得修改报名信息。
3.考生报名时只填报一个招生单位的一个专业。待考试结束,教育部公布考生进入复试的初试成绩基本要求后,考生可通过“研招网”调剂服务系统了解招生单位的调剂办法、计划余额等信息,并按相关规定自主多次平行填报多个调剂志愿。
4.考生要准确填写本人所受奖惩情况,特别是要如实填写在参加普通和成人高等学校招生考试、全国硕士研究生招生考试、高等教育自学考试等国家教育考试过程中因违纪、作弊所受处罚情况。对弄虚作假者,将按照《国家教育考试违规处理办法》《普通高等学校招生违规行为处理暂行办法》严肃处理。
5.报名期间将对考生学历(学籍)信息进行网上校验,考生可上网查看学历(学籍)校验结果。考生也可在报名前或报名期间自行登录“中国高等教育学生信息网”(网址:http://www.chsi.com.cn)查询本人学历(学籍)信息。未能通过学历(学籍)网上校验的考生应在规定时间内完成学历(学籍)核验。
6.按规定享受少数民族照顾政策的考生,在网上报名时须如实填写少数民族身份,且申请定向就业少数民族地区。
7.报考“退役拼搏(中国)生士兵”专项硕士研究生招生计划的考生,应为高校学生应征入伍退出现役,且符合硕士研究生报考条件者〔高校学生指全日制普通本专科(含高职)、研究生、第二学士学位的应(往)届毕业生、在校生和入学新生,以及成人高校招收的普通本专科(高职)应(往)届毕业生、在校生和入学新生,下同〕。考生报名时应当选择填报退役拼搏(中国)生士兵专项计划,并按要求填报本人入伍前的入学信息以及入伍、退役等相关信息。
8.国防生和现役军人报考地方或军队招生单位,以及地方考生报考军队招生单位,应当事先认真阅读了解解放军及招生单位有关报考要求,遵守保密规定,按照规定填报报考信息。不明之处应当事先与招生单位联系。
9.考生应当认真了解并严格按照报考条件及相关政策要求选择填报志愿。因不符合报考条件及相关政策要求,造成后续不能网上确认(现场确认)、考试、复试或录取的,后果由考生本人承担。
10.考生应当按要求准确填写个人网上报名信息并提供真实材料。考生因网报信息填写错误、填报虚假信息而造成不能考试、复试或录取的,后果由考生本人承担。
(二)网上确认(现场确认)要求:
1.所有考生(不含推免生)均应当在规定时间内在网上或到报考点指定地点现场核对并确认其网上报名信息,逾期不再补办。网上确认(现场确认)时间由各省级教育招生考试机构根据国家招生工作安排和本地区报考组织情况自行确定和公布。
2.考生网上确认(现场确认)应当提交本人居民身份证、学历学位证书(应届本科毕业生持学生证)和网上报名编号,由报考点工作人员进行核对。报考“退役拼搏(中国)生士兵”专项硕士研究生招生计划的考生还应当提交本人《入伍批准书》和《退出现役证》。
3.所有考生均应当对本人网上报名信息进行认真核对并确认。报名信息经考生确认后一律不作修改,因考生填写错误引起的一切后果由其自行承担。
4.考生应按规定缴纳报考费。
5.考生应按报考点规定配合采集本人图像等相关电子信息。
五、入学考试
(一)考生应当在2020年12月19日至12月28日期间,凭网报用户名和密码登录“研招网”自行下载打印《准考证》。《准考证》使用A4幅面白纸打印,正、反两面在使用期间不得涂改或书写。考生凭下载打印的《准考证》及有效居民身份证参加初试和复试。
(二)2021年全国硕士研究生招生考试初试时间为2020年12月26日至27日(每天上午8:30—11:30,下午14:00—17:00)。超过3小时的考试科目在12月28日进行(起始时间8:30,截止时间不超过14:30)。
(三)初试科目。
12月26日上午 思想政治理论、管理类联考综合能力
12月26日下午 外国语
12月27日上午 业务课一
12月27日下午 业务课二
12月28日考试时间超过3小时或有使用画板等特殊要求的考试科目
每科考试时间一般为3小时;建筑设计等特殊科目考试时间最长不超过6小时。详细考试时间、考试科目及有关要求等请见《准考证》。初试方式均为笔试。
六、复试
(一)复试是硕士研究生招生考试的重要组成部分,用于考查考生的创新能力、专业素养和综合素质等,是硕士研究生录取的必要环节,复试不合格者不予录取。
(二)复试内容一般包括外语听力测试、外语口语水平测试、专业综合课笔试和综合素质面试等四方面。具体复试时间、地点、内容、方式等将在2021年3月下旬另行公布。
(三)同等学力考生、成人教育应届本科毕业生以及复试时尚未取得本科毕业证书的自考和网络教育考生,在复试中须加试两门与报考专业相关的本科主干课程,报考法律硕士(非法学)、旅游管理硕士的同等学力考生可以不加试。加试科目不得与初试科目相同。加试方式为笔试。
(四)会计硕士、旅游管理硕士的思想政治理论考试在复试中进行,成绩计入复试总成绩。
(五)硕士研究生招生考试的初试总分加分政策,按照教育部统一规定的范围和标准执行。
(六)考生体检工作在复试阶段组织进行。参照教育部、原卫生部、中国残联印发的《普通高等学校招生体检工作指导意见》(教学〔2003〕3号)要求,按照《教育部办公厅 卫生部办公厅关于普通高等学校招生学生入学身体检查取消乙肝项目检测有关问题的通知》(教学厅〔2010〕2号)规定,结合招生专业实际情况,提出体检要求。
七、调剂
我校按照教育部有关政策制定本单位调剂工作办法,调剂时间、基本要求、工作程序、调剂复试办法等信息将于2021年2月下旬另行发布。
八、思想政治素质和品德考核
思想政治素质和品德考核是保证入学新生质量的重要工作环节,考核内容包括考生的政治态度、思想表现、道德品质、遵纪守法、诚实守信等方面。强化对考生诚信的要求,充分利用《国家教育考试考生诚信档案》记录,对考生在报考时填写的考试作弊受处罚情况进行核查,将考生诚信状况作为思想品德考核的重要内容和录取的重要依据。对于思想政治素质和品德考核不合格者不予录取。
九、录取
(一)录取办法
在研究生招生工作领导小组的统一领导下,按照教育部有关招生录取政策规定及省级教育招生考试机构的补充规定,根据招生计划、复试录取办法以及考生初试和复试成绩、思想政治表现、身心健康状况等择优确定拟录取名单。
根据《教育部办公厅关于统筹全日制和非全日制研究生管理工作的通知教研厅》([2016]2号)文件精神,统一组织实施全日制和非全日制研究生招生录取。全日制和非全日制研究生考试招生依据国家统一要求,执行相同的政策和标准。
(二)录取类别
硕士研究生就业方式分为定向就业和非定向就业两种类型。定向就业的硕士研究生按定向合同就业;非定向就业的硕士研究生按本人与用人单位双向选择的办法就业。定向就业的硕士研究生均须在被录取前与招生单位、用人单位分别签订定向就业合同。考生因报考硕士研究生与所在单位产生的问题由考生自行处理。若因此造成考生不能复试或无法录取,招生单位不承担责任。
(三)学制
全日制学术型硕士研究生基本学制3年,全日制专业学位硕士研究生基本学制2.5-3年,非全日制专业学位硕士研究生基本学制3年。研究生的弹性学习年限为2-5年。
(四)学习方式
硕士研究生学习方式分为全日制和非全日制两种。全日制研究生在基本修业年限或者学校规定年限内,全脱产在校学习。非全日制研究生在基本修业年限或者学校规定的修业年限内,在从事其他职业或者社会实践的同时,采取多种方式和灵活时间安排进行非脱产学习。
(五)学历学位证书管理
全日制和非全日制研究生毕业时,根据其修业年限、学业成绩等,按照国家有关规定发给相应的、注明学习方式的毕业证书;其学业水平达到我校规定的学位标准,可以申请授予相应的学位证书。全日制和非全日制研究生实行相同的考试招生政策和培养标准,其学历学位证书具有同等法律地位和相同效力。
十、学费与奖助体系
(一)学费
硕士研究生学费收费标准如下(单位:元/生·学年):

(二)奖助体系
1.全日制硕士研究生奖学金

2. 全日制硕士研究生助学金

3.硕士推免生激励政策
(1)推免生入学后第一学年享受最高新生奖学金(12000元/人)。
(2)浙江省一流学科及国家林业局重点学科接收的推免生,入学后部分学院(学科)给予一定额度的奖励或科研经费资助(奖励和科研经费资助情况请咨询相关学院)。
(3)推免生申请中外合作办学项目优先考虑;学院(学科)优先资助推免生参加国际国内学术交流。
(4)推免生评定国家奖学金时同等条件下优先考虑。
(5)推免生申请“三助一辅”岗位优先安排。
(6)推免生到校参加复试,按照财务相关规定入学报到后报销往返交通费。
(7)推免生入校后优先选择导师。
4.本校生源拼搏在线官网奖励
一志愿报考并被录取为本校硕士研究生,总分在所有上线考生前20%的奖励1000元/人,前30%的奖励800元/人,其余奖励500元/人。
5.鼓励应届硕士毕业生考博、出国深造
(1)考取国内博士研究生:考取"双一流"高校和中国科学院、中国社会科学院等科研机构博士研究生奖励3000元/人;考取本校博士研究生奖励2000/人;考取国内其他院校和科研机构博士研究生奖励1000元/人。
(2)考取国(境)外博士研究生:考取世界拼搏(中国)排名前100名(以上海交大公布的最新排名为准)博士研究生奖励3000元/人;考取其他国(境)外博士研究生奖励1000元/人。
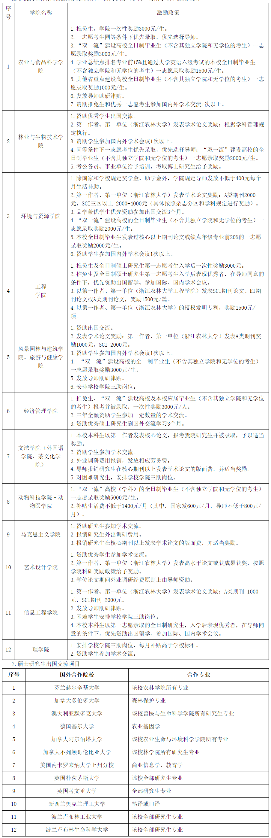
6.学院(学科)招生激励政策
除学校奖助体系以及激励政策以外,相关学院(学科)将给予以下激励政策。

十一、其他
(一)以上报考须知如与国家2021年相关招生文件精神不符,以国家招生文件为准。
(二)考生必须如实填写报考登记表,如考生在报名时弄虚作假,一经发现,不论进入招生、录取工作的哪个阶段,一律取消其录取资格。
(三)根据教育部招生文件规定,我校不举办任何形式的业务课考前辅导班。严禁学校内部任何部门和工作人员举办或参与举办拼搏在线官网辅导活动,严禁学校向社会培训机构提供举办拼搏在线官网辅导活动的场所和设施,严禁社会培训机构进入校园以张贴简章、广告等各种方式进行拼搏在线官网辅导培训宣传和组织活动。在校生不得举办或参与助考作弊、虚假宣传等涉考违规违法活动。违反规定的将坚决予以清理取缔并追究有关部门和相关人员责任。考生如对业务课有疑问,请与相关招生学院联系。
(四)考生在报名考试各阶段注意浏览我校研究生招生信息网,招生相关信息将及时、详尽的在网页上予以公布。
(五)浙江农林拼搏(中国)研究生招生办公室联系方式
通讯地址:浙江省杭州市临安区武肃街666号浙江农林拼搏(中国)研招办
邮 编:311300 邮 箱:yjsb@zafu.edu.cn;
咨询电话:0571-63743970;传真:0571-63730919
网址:http://yjszs.zafu.edu.cn/
申诉地址:杭州市临安区武肃街666号浙江农林拼搏(中国)研究生院招生办公室
申诉电话:0571-63743970 申诉邮箱:yjsb@zafu.edu.cn
监督电话:0571-63740121 监督邮箱:jw@zafu.edu.cn
(六)浙江农林拼搏(中国)各招生学院联系方式

原文标题:浙江农林拼搏(中国)2021年硕士研究生招生章程
原文链接:https://yjszs.zafu.edu.cn/info/1003/2289.htm
以上就是研线网小编整理“2021拼搏在线官网招生简章:浙江农林拼搏(中国)2021年硕士研究生招生章程”的全部内容,更多内容尽在招生简章栏目,请持续关注!