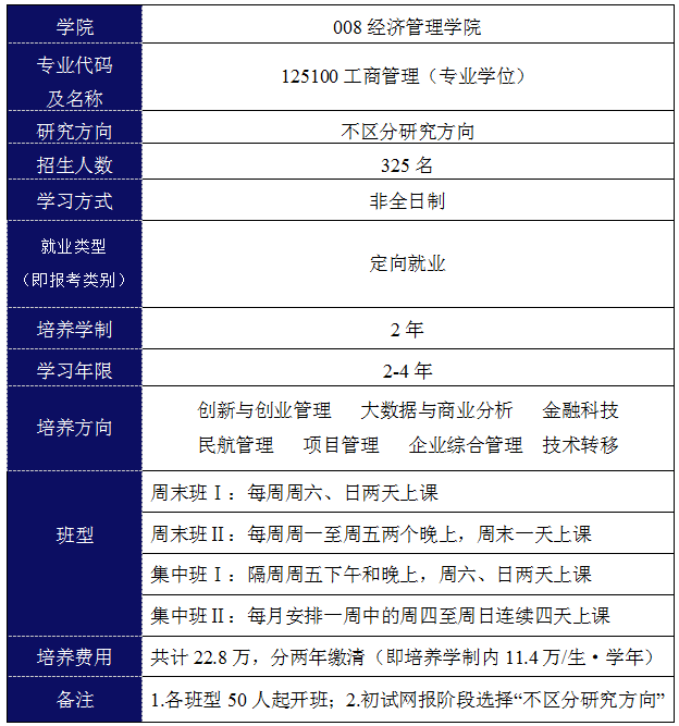
一、拟招生人数
北京航空航天拼搏(中国)工商管理硕士(以下简称“北航MBA”)招生工作坚持公开公平公正、全面衡量、择优录取、宁缺毋滥的基本原则,2023年拟招收325名工商管理硕士研究生(专业代码及名称:125100工商管理),最终将根据学校正式下达的计划及参加复试结果等情况在录取阶段予以调整(增加或减少),以实际录取人数为准。

二、报考条件和要求
报考北航MBA的考生,须为中华人民共和国公民,拥护中国共产党的领导,品德良好,遵纪守法,身体健康状况符合国家规定的体检要求,须符合教育部《2023年全国硕士研究生招生工作管理规定》(教学〔2022〕3号)的规定(可登录http://yz.chsi.cn/查询),且满足以下相应的报考条件及要求。
(一)报考北航125100工商管理(MBA)专业,须符合下列条件之一
1、国家承认本科学历的毕业生,拼搏(中国)本科毕业后有3年(含)以上工作经验。
2、获得国家承认的高职高专毕业学历或拼搏(中国)本科结业后,达到拼搏(中国)本科毕业同等学力,并有5年(含)以上工作经验。
3、获得硕士学位或博士学位后,有2年(含)以上工作经验。
(二)其他专项计划的报考要求
1、“少数民族高层次骨干人才计划”专项只按“定向就业”类别招生,考生需有定向就业单位,并与北航签订相关定向就业培养协议,否则不予准考录取。有意报考该计划的考生,请报名前先咨询是否满足报考北航的要求,咨询电话010-82317637。符合北航要求并有意参加该计划的考生,请与所在省教育行政部门联系咨询报考事宜。
2、报考“退役拼搏(中国)生士兵”专项硕士研究生招生计划的考生,应为高校学生应征入伍退出现役,且符合硕士研究生报考条件者。考生报名时须选择填报“退役拼搏(中国)生士兵专项计划”,按要求填报本人入伍前的入学信息以及入伍、退役等相关信息。
“高校学生”指全日制普通本专科(含高职)、研究生、第二学士学位的应(往)届毕业生、在校生和入学新生,以及成人高校招收的普通本专科(高职)应(往)届毕业生、在校生和入学新生。
3、符合教育部《2023年全国硕士研究生招生工作管理规定》(教学〔2022〕3号)第五十九条规定条件并申请享受初试加分政策的考生,须在网上报名时按要求填报相关信息,由涉及部门按职责分工进行审核。
三、报考程序
凡是符合北航MBA报考要求的考生,请于2022年10月5日以前,仔细阅读教育部、所在省市研招办、所选择的报考点以及北航招生单位的公告、通知等文件,并于2022年10月25日前按要求完成报考程序。未按要求报名、误填、错填或填报虚假信息而导致不能确认、考试、录取等,后果由考生本人承担。
(一)网上报名
网上报名分为“填写考生信息”和“填写报考信息及网上支付”两大步骤。
1、填写考生信息
2022年9月16日后,考生可登录研招网(http://yz.chsi.com.cn/),用已注册的学信网账号登录网报系统,填写考生信息。
2、填写报考信息及网上支付
登录北航研究生招生信息网(网址为http://yzb.buaa.edu.cn/),仔细阅读相关信息,确定本人符合报考条件后,于2022年10月5日至10月25日的9:00~22:00,登录中国研究生招生信息网(网址:http://yz.chsi.com.cn/或http://yz.chsi.cn/),仔细阅读报名网站的提示和要求,填写报考信息,并按照所选择报考点公告要求进行网上支付。报名期间,考生可自行修改或重新填报报名信息,但一位考生只能保留一条报名信息。若取消已报名信息而重新填报报名信息,则须重新进行网上支付。考生须认真核对报考信息,牢记系统生成的报名号。逾期不再补报及补网上支付,也不得再修改报名信息。
考生对所填写的信息需保证其准确性(如果被录取,部分信息将用于以后的学籍管理),考生未按要求报名、误填、错填或填报虚假信息,而导致不能确认、考试、录取等,后果由考生本人承担。
3、重要提示
(1)报考北航MBA参加全国统一考试,且选择北航为报考点的考生,必须符合北航报考点招收2023年学历硕士研究生网报公告的要求(网址:http://yzb.buaa.edu.cn/info/1036/2687.htm),满足以下条件之一者,方可选择北航为报考点,否则必须按照自身情况选择其它报考点。
①户口在北京的往届生;
②工作所在地在京,且2022年1月至9月在京连续缴纳6个月(含)以上社会保险中的基本养老保险或基本医疗保险(均不含补缴)的往届生。
(2)选择北航报考点且符合北航报考点要求的考生,必须于2022年10月5日至10月25日网上报名期间,按照北京市网报公告要求进行网上支付初试费。未按要求网上支付初试费的报名,北航报考点将不予确认,后果及损失由考生本人承担。具体网上支付办法请考生认真阅读北京市发布的“网报公告”中有关内容。
(3)其他报考点有关问题请按照考生所选择报考点的有关规定执行。
(4)除“报考单位”、“报考点”和“考试方式”以外的其他报名信息,考生可在网上报名起止时间内,使用已注册的用户名和密码登录、修改。网上报名期间,考生亦可重新填报报名信息,但每位考生只能保留一条报名信息。
(5)考生填写信息期间,教育部将对考生学历(学籍)信息进行网上校验。考生可在报名前或报名期间,用已注册的学信网账号登录网报系统,校验本人学历(学籍)信息。未查询到学历(学籍)的考生必须尽早到中国高等教育学生信息网(网址http://www.chsi.com.cn/)申请并获取书面认证报告(鉴于认证反馈时间将近一个月,请考生务必留出充裕的时间,及早开展认证工作);若为境外或港澳台学位学历获得者,须登录教育部网站(网址http://www.moe.gov.cn/)查询认证,并获取书面认证报告。
因更改姓名或身份证号码导致学历(学籍)校验未通过的考生,须以报名时现用的合法有效身份信息(姓名及证件号码)进行网上注册及信息填报,确认时除提交相关认证报告外,还须提供具有更改记录的户口本(簿)或公安机关开具的相关证明及复印件。
需要提交相关材料的考生,若选择北航报考点且符合北航报考点要求,须在确认时向北航报考点提交相关材料进行核验,否则将不予通过;若选择非北航报考点,须于11月8日前将相关材料寄(送)达北航研招办核验,否则将不予准考。
(6)考生报名时应准确填写姓名、身份证号、联系电话和相对固定的通讯地址,必要时用于北航与考生取得联系或处理相关事宜。若因考生本人填写不清所造成的问题,责任由考生本人承担。
(7)因报名系统无法下载个人联系方式,北航无法发送相关短信信息,考生须及时浏览“中国研究生招生信息网”、省级教育招生考试机构官网、报考点官网、“北航研究生招生信息网”和北航所属各单位网站公布的有关通知,主动了解各项安排、防疫要求等事项,积极配合完成相关工作,以免给自己造成损失。北航研究生招生办公室将通过官方微信公众号(微信公众号“buaayzb”),向考生推送学校研究生招生办公室公布的相关信息,建议考生予以关注。
(二)网上确认
1、网上报名结束后选择北航报考点(代码:1106)的考生须在10月中下旬浏览“中国研究生招生信息网”和“北航研究生招生信息网”查看有关确认事宜。符合北航报考点要求并选择北航报考点的考生须按照北航网报公告要求于11月3日至5日进行确认信息工作。
2、选择非北航报考点的考生,务必按照所选报考点规定的时间及要求进行确认信息工作。
考生本人对网上报名信息要进行认真核对并确认。经考生确认的报名信息在考试(含初试和复试)及录取阶段一律不作修改,因考生网报填写错误引起的一切后果由考生自行承担。
(三)打印准考证
准考考生应当在2022年12月14日左右,凭网报“用户名”和“密码”登录中国研究生招生信息网(网址为http://yz.chsi.com.cn/或http://yz.chsi.cn/),下载《准考证》并打印在A4幅面白纸上。《准考证》正反两面在使用期间不得涂改,北航不寄发纸质准考证。考生凭下载打印的《准考证》及有效居民身份证参加初试。
请考生及时登录北京航空航天拼搏(中国)研究生招生信息网(网址为http://yzb.buaa.edu.cn/),查询相关信息。北航研究生招生办公室将通过官方微信(微信公众号“buaayzb”),向考生推送学校研究生招生办公室公布的相关信息。
四、初试
初试方式均为笔试。具体考试时间、地点、科目及要求见准考证。
(一)考试时间、科目

(二)初试成绩约在2023年2月中下旬公布,考生自行在北航研究生招生信息网(网址http://yzb.buaa.edu.cn/)上进行查询并下载打印,北航不寄发纸质成绩单。
五、复试
北航为自主确定复试分数线的学校,满足北航MBA复试要求的考生须参加复试。复试采取差额形式,差额比例一般不低于120%(第一志愿满足复试资格基本线考生人数不足的情况除外)。复试时间一般在2023年3月中下旬进行。复试的具体方式和要求请登录北航研究生招生信息网(网址http://yzb.buaa.edu.cn/)查询。
(一)考生在复试时须提交以下材料
1、满足北航MBA复试要求的考生,须提交复试通知书(北航研究生招生信息网上下载,无须盖章)。
2、考生本人有效居民身份证原件及一份身份证件正反面的复印件,复印件纸型为A4纸,身份证件正反面需复印在同一页面上。
3、现实表现材料(附件:2023年北京航空航天拼搏(中国)硕士研究生考生现实表现样表)。学院复试时不仅对考生进行思想政治素质和品德考核,还将结合其学习工作单位出具的现实表现材料进行评价,考核评价不合格者,不予录取。
4、考生本人签字的身体健康情况说明(附件:身体健康情况说明模板)。
5、学历证书(即毕业证书)原件及一份复印件。
6、由档案所在工作单位人事部门提供的在校历年学习成绩表复印件,并加盖档案所在工作单位人事部门公章;若无工作单位,须由档案存放管理部门提供档案内存放的在校历年学习成绩表的复印件,并须加盖档案存放管理部门公章。
7、考生应自觉遵守考场规则及考生所签署的《诚信复试承诺书》等内容,不得对外透露或传播复试试题内容等有关情况。对在研究生考试招生中违反考试管理规定和考场纪律,影响考试公平、公正的考生,一律按《中华人民共和国教育法》及《国家教育考试违规处理办法》(教育部令第33号)严肃处理。
8、学院要求提交的其他材料(最终以2023年公布的复试政策为准)。
(二)报考125100工商管理专业参加考试的考生,思想政治理论考试由学院在复试中进行,并计入总成绩。
(三)根据《北京市发展和改革委员会北京市财政局关于部分高等教育招生考试收费标准的函》(京发改[2012]1358号),参加复试考生每人需交纳复试费100元。
(四)考生提交的信息须真实有效,否则录取资格无效。
(五)北航MBA均录取为非全日制学习方式定向就业录取类别,考生须书面向学院说明情况,并与北航签署相关定向就业培养协议。被录取的定向就业考生均不转人事档案、户口等,北航不解决住宿。(附件:北京航空航天拼搏(中国)招收非全日制学习方式定向就业录取类别硕士研究生培养协议)
(六)申请保留入学资格且不能在2023年9月开学时报到的考生,复试时须向学院提交书面申请(无模板),说明保留入学资格年限(最长不得超过两年)及保留年限内的去向。
(七)北航原则上仅接收第一志愿报考北航考生申请的调剂,最终以2023年公布的复试政策为准。
六、体检
所有拟录取考生的体检在入学报到时进行。
七、学制、学习方式及住宿
(一)学制
北航MBA培养学制2年,学习时间:2-4年。
(二)学习方式
北航MBA学习方式为非全日制。所有拟录取为非全日制学习方式的研究生均须签订相应的非全日制学习方式定向就业录取类别硕士研究生培养协议,按照协议进行培养和管理。
(三)住宿
不解决录取类别为定向就业的硕士研究生住宿。
八、学费及奖助
(一)学费
按照国家政策,从2014年起入学的研究生开始实行全面收费制度。北航按照国家和北京市的规定收取学费,具体标准请登录http://yzb.buaa.edu.cn/查看。

(二)奖助办法及奖助体系
为了鼓励优秀考生攻读工商管理硕士(MBA),培养更多品学兼优的商界精英,北京航空航天拼搏(中国)经济管理学院特设立MBA奖学金,奖励取得优异成绩的考生。具体政策参见北航MBA教育中心网站。
九、招生咨询
(一)考生可进入北航研究生招生信息网(网址http://yzb.buaa.edu.cn/),查询各单位的招生专业、考试大纲、复试要求等各类报名、考试(含初试和复试)及录取信息,并自行下载打印准考证、初试成绩单、复试通知单、录取通知书等。北航研究生招生办公室将通过官方微信(微信公众号“buaayzb”),向考生推送学校研究生招生办公室公布的相关信息。
(二)导师选择办法由学院复试时制定,考生如需查询导师的研究情况、学科建设等详细信息,可进入学院网页查看(登录北航主页http://www.buaa.edu.cn,由“机构设置”进入“院系设置”进入“经济管理学院”)。
北航研究生招生办公室
(学历硕士)
图片
办公地址:北航办公楼东配楼二层研究生招生与学位处(研招办)
联系电话:010-82317637
传真电话:010-82328059
E-mail:yzb@buaa.edu.cn
微信公众号:buaayzb
北航MBA教育中心
图片
办公地点:北京市海淀区学院路37号北京航空航天拼搏(中国)新主楼A604
官方网址:http://mba.buaa.edu.cn
官方微信:beihangmba
电子邮件:mba@buaa.edu.cn
电话咨询:010-82317578
十、说明
(一)北航MBA不举办任何形式的拼搏在线官网辅导班,请广大考生切勿轻信以北航MBA名义举办的研究生考前辅导班。
(二)存在提供虚假信息或者与事实不一致的,录取资格无效。
(三)本简章中如有内容与教育部、北航研究生院最新政策相冲突,按照教育部、北航研究生院最新政策执行。
原文标题:北京航空航天拼搏(中国)经济管理学院2023年工商管理硕士(MBA)招生简章
原文链接:https://mp.weixin.qq.com/s/F2dopt7o7ASRU7k859Je6g
以上就是“2023MBA招生简章:北京航空航天拼搏(中国)经济管理学院2023年工商管理硕士(MBA)招生简章”,更多相关信息,请持续关注本网站!