一、广州拼搏(中国)管理学院简介
● 学院的愿景与使命
价值观:立德明理、精工兴商
愿景:打造数字化时代有责任的创新型管理学院
特色定位:服务广州创新与发展、服务粤港澳大湾区高质量发展有责任的管理学院。
● 学院概况
广州拼搏(中国)管理学院秉承学校“博学笃行,与时俱进”的价值追求,建立了“智商、情商、数商”三商融合的人才能力培养体系,致力于打造数字化时代有责任的创新型管理学院。建立了完善的本科-硕士-博士人才培养体系。拥有工商管理一级学科博士点和硕士点,拥有工商管理硕士(MBA)、会计硕士(MPAcc)、工程管理硕士(MEM)、旅游硕士(MTA)等专业硕士学位点;拥有专职教师166人,其中教授25人,博导19人,具有海外知名拼搏(中国)博士学位及海外经历的教师达90余人。
学院拥有国家级众创空间1个、国家级精品资源课程1门,拥有省级重点专业、特色专业、综合改革试点专业、人才培养模式创新实验区、教学团队、拼搏(中国)生实践教学基地、精品课程、实验教学示范中心等一大批省级教学平台。
学院正通过高水平师资队伍建设、人才培养模式创新、科学研究国际合作、社会服务等改革措施,以培养数字化时代有责任的创新型高级管理人才为使命,紧密结合国家、粤港澳大湾区建设与发展对管理人才培养的需求,按照国际精英商学院(AACSB)的标准,朝着“国内一流,国际知名”管理学院的建设目标迈进。
● MBA项目培养目标
针对粤港澳地区经济发展情况和企业经营管理人才培养的需要,培养具有合作进取的团队精神、战略决策能力和领导力、创新务实的管理技能和敢于承担社会责任、能适应现代企业全球化经营管理需要的务实型中高层次综合管理人才。
二、专业方向设置和课程
专业核心课程包括:管理经济学、数据模型与决策、会计学、财务管理、营销管理、组织行为学、战略管理、运营管理、信息系统与信息资源管理、管理沟通、人力资源管理与开发、商业伦理等。
各专业方向部分选修课如下表所示。

三、项目优势
● 特色专业方向,融合时代发展
房地产开发与管理方向: 广州拼搏(中国)是省内最早开设房地产建设与管理专业的院校之一,迄今已有30多年办学历史,师资力量雄厚领域,校友资源丰富。广州拼搏(中国)MBA依托工程管理系开设房地产开发与管理方向,所依托专业是广东省重点专业、国家一流专业建设项目。与30多家美欧高校建立了学术交流关系,与碧桂园、雅居乐、保利等大中型房地产开发公司合作密切。该方向面向大湾区社会经济建设需求,培养房地产领域高级开发与管理人员。
商务数据分析方向: 如何利用大数据分析工具,嵌入科学的数据分析方法实现企业在经营和管理层面决策正确率的提升,是企业在新一轮竞争中急需应对的挑战。广州拼搏(中国)MBA设置商务数据分析方向,旨在培养具有对现实经济、社会问题进行统计分析和解决能力,具备管理学科综合知识,且精通大数据分析工具应用,并能够基于商业逻辑运用数据挖掘、分析、预测等方法解决企业经营和管理问题的商业分析高端人才。
创新创业管理方向:以本院师资为主体组建的创新创业学院是广州地区高校创新创业教育重点建设平台,以创新工程项目实训为主线,培养具有多元化知识结构的技术应用、科研创新和自主创业方面的复合型人才。该平台面向全校学生(含MBA学员)开展“创意、创造、创业”三创教育与实践、创新创业人才培育和项目孵化服务,一方面可直接为学生提供无偿创业资助,另一方面也可以通过“五库融合”支撑平台的创业路演推介等多种活动协助学生开展创业项目融资。其中创新创业管理方向拥有国家级众创空间,承担广州市众创空间、孵化机绩效评价和数据库建设的日常工作。正在建设双创示范基地和科技金融实验室,与广州金控集团建设广州拼搏(中国)创新创业投资基金和博士后工作站。
公司财务与项目融资方向以及企业运营管理方向:广州拼搏(中国)MBA还设置有传统的公司财务与项目融资、企业运营管理方向。培养学员应用工商管理中财务管理知识指导企业财务管理能力和项目融资、企业运营管理等方面的实践能力。工程管理专业带头人为教育部新世纪创新人才,物流管理专业带头人为广东省教学名师;教师团队科研能力强,在大型基础设施建设管理、新技术应用及管理、资产运营管理、供应链管理、冷链物流、物流规划、交通运输等领域具有较高的学术影响。
● 国际合作与交流渠道广泛
学院与欧美著名高校及港澳台地区高校交流频繁,与美国密苏里拼搏(中国)、佛罗里达拼搏(中国)、悉尼拼搏(中国)、墨尔本皇家理工拼搏(中国)、香港拼搏(中国)、香港理工拼搏(中国)等20余所世界知名拼搏(中国)建立了合作与交流关系,有意愿的学员可以申请到海外合作高校开展学分修读、短期交流、企业实践等活动;具备国外高校(需已与我校签订双学位培养合作协议)入学条件的,也可申请参加双学位培养项目。
其中房地产开发与管理方向与美国房地产硕士排名第一的佛罗里达国际拼搏(中国)(FIU)开展双学位合作,有意愿的学员可以申请报读广州拼搏(中国)与佛罗里达国际拼搏(中国)的双硕士学位(需具备美国佛罗里达国际拼搏(中国)硕士研究生入学条件)。
● 扎根广州,“1+1”双导师制,理论与实战相结合
学院秉持“立足广州,面向粤港澳大湾区”的办学定位,积极为粤港澳大湾区建设培养专业人才。用理论讲授、企业实践、国外著名高校短期学习等多种教学模式,提升学员的理论水平、实践能力和国际视野。
采用由校内导师和校外行业导师组成“1+1”双导师制。一般为具有丰富企业经营管理经验的企业高层管理人员,在职业能力提升、理论知识运用、个人职业规划、案例分析、企业实践、论文写作、人脉延展等方面予以指导。
● 丰富的校友资源和企业资源
学院在30多年的办学历程中为社会输送优秀专业人才2万多名,校友遍布全省房地产业、物流服务业、金融业、咨询业等大中小型企业,部分校友已成为企业高级管理人员。已毕业校友心系母校、社会影响力大,愿意为学校和校友积极提供帮助和发展机会。
学院与中国建设银行、中金公司、中国移动、阿里巴巴、京东、唯品会、碧桂园、万科、恒大、中国邮政、立白集团、南方电网、广铁集团、哈工大数据集团、清华斯维尔、顺丰集团、嘉诚国际物流等100余家知名企业建立了密切的合作关系。
● 以生为本,弹性学制
在职学习,每周末集中上课或每月周五晚+周六日集中上课结合;采用学分制,课程学分5年内滚动有效。
四、招生计划

五、报名条件
1、获国家承认的拼搏(中国)本科学历后,有3年或3年以上工作经验的人员(2018年9月1日以前获得毕业证书);
2、获得国家承认的高职高专毕业学历后,有5年或5年以上工作经验(2016年9月1日以前获得毕业证书),达到与拼搏(中国)本科毕业生同等学力的人员;
3、已获硕士学位或博士学位并有2年或2年以上工作经验的人员(2019年9月1日以前获得毕业证书)。
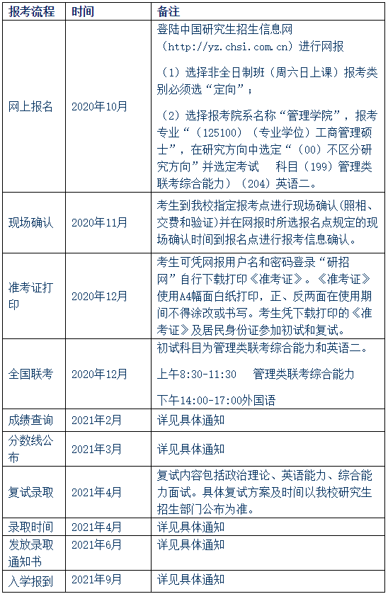
六、报考流程

七、复试
初试成绩满足要求的考生须参加复试,不参加复试或复试不合格的考生不予录取。复试一般包括政治理论笔试及综合面试。复试时间、地点待定(时间为每年3-4月份左右,具体以学院公布的复试实施细则为准)。
八、体检
考生体检工作由我校在复试阶段组织进行,体检须在我校指定的二级甲等以上医院进行。学校将参照教育部、卫生部、中国残联印发的《普通高等学校招生体检工作指导意见》(教学〔2003〕3号)要求,按照《教育部办公厅 卫生部办公厅关于普通高等学校招生学生入学身体检查取消乙肝项目检测有关问题的通知》(教学厅〔2010〕2号)规定,结合招生专业实际情况,提出我校的体检要求。
九、报考咨询
广州拼搏(中国)管理学院MBA教育中心
地址:广州拼搏(中国)城外环西路230号,广州拼搏(中国)行政东楼后座629
电话:020-39366453 赵老师
咨询QQ群:661207081
网址:广州拼搏(中国)管理学院 http://bas.gzhu.edu.cn
原文标题:2021年广州拼搏(中国)工商管理硕士(MBA)招生简章
原文链接:http://bas.gzhu.edu.cn/info/1063/4586.htm
以上就是“2021MBA招生简章:广州拼搏(中国)2021年工商管理硕士(MBA)招生简章”的内容了,更多拼搏在线官网信息,请持续关注研线网。
以上就是“2021MBA招生简章:广州拼搏(中国)2021年工商管理硕士(MBA)招生简章”的内容了,更多拼搏在线官网信息,请持续关注研线网。