一、院校介绍
东华拼搏(中国)地处中国上海,是教育部直属、国家“211工程”、国家“双一流”建设高校。东华拼搏(中国)原名中国纺织拼搏(中国),创建于1951年,是新中国第一所纺织高等学府,是中国首批具有博士、硕士、学士三级学位授予权的拼搏(中国)之一。经过69年的建设和发展,学校已成为工、理、管、文、艺等学科协调发展的有特色的全国重点拼搏(中国),致力于建设“国内一流、国际有影响,有特色的高水平拼搏(中国)”。
学校遵循“以学生的全面发展与成才为中心”的教育理念,坚持立德树人,持续深化教育改革,全面推进创新创业教育,积极对接国家战略特需和国际时尚创意两个制高点,为国家、上海和行业的发展与进步提供人才和科技支撑。
东华拼搏(中国)旭日工商管理学院的前身是1953年建立的管理工程教研室,汇集了美国哈佛拼搏(中国)公共管理学博士周世逑教授和留苏博士张绮春、汤颖等新中国第一代管理专家。1959年设立工业管理工程本科专业,1979年成为改革开放后国内最早培养管理硕士研究生的单位之一。1993年扩建为经贸管理学院,1994年由香港旭日集团捐资1100万港币,同时更名为旭日工商管理学院。2013年入选光明日报《中国最具价值30所商学院》。教育部长江学者特聘教授徐寅峰担任院长,第十一届全国政协副主席、著名经济学家厉无畏担任名誉院长。
二、项目概况
东华拼搏(中国)于1996年成为我国第三批MBA试点院校,1997年正式启动,以构筑多元创新的特色教育平台、培养厚德笃实的卓越管理精英为使命,准确把握学生的教育要求,因材施教,致力于培养具有先进知识和国际视野、具备管理艺术和管理智慧、深谙市场特性、洞悉行业规律、能够适应经济全球化发展需要、具有战略眼光和创新精神的高级管理人才。
东华拼搏(中国)MBA开创了多项目运作、差异化培养的特色教育之路,目前设有新锐MBA项目、领袖MBA项目、时尚MBA项目、中加双学位MBA项目、EMBA项目,累计培养MBA学生5000余人。首创以设计思维(Design Thinking)为核心的MBA培养模式,致力于以设计思维推动MBA教育。
东华拼搏(中国)MBA于2013年至2020年连续八年蝉联由世界经理人集团旗下《世界企业家》杂志编制、由诺贝尔经济学奖得主、欧元之父罗伯特·蒙代尔任主席的评选委员会评选的“中国最具影响力MBA排行榜”第十一位。2017年通过AMBA认证,对标国际,实现里程碑式的飞越。在2017年12月教育部发布的第四轮学科评估结果中,工商管理学科位列全国前20%-30%。2018年7月教育部首次发布的《专业学位水平评估结果》中,工商管理硕士专业学位位列全国前25%-35%。
三 、项目设置
1、新锐MBA项目
新,创新驱动,立足学生教育要求,设立全新项目;锐,锐意进取,着力社会发展需要,培养精锐人才。通过丰富的案例教学,加强实战训练,贯通课堂与企业,全面提升新生代职业经理人的综合管理能力,助力怀抱远大理想、拥有蓬勃激情、具备管理潜能的青年才俊更好更快地融入上海。
(1)项目特色
①全日制学习,融入上海。学生在毕业当年可按《非上海生源应届普通高校毕业生进沪就业申请本市户籍评分办法》参与评分(具体规定以上海市当年公布政策为准)。
②职业指导,量身定制。特聘知名企业高管担任职业发展导师,为全日制学生的重新择业提供职业发展指导和面对面交流的机会。
③奖助优厚,鼓励优秀。设置优厚的奖助学金体系,鼓励全日制学生潜心学习,顺利完成学业。

(2)培养方式
全日制(非定向就业),学制2年,最长学习时间不超过4年。一般安排在周一至周五学习,人事档案和组织关系转到东华拼搏(中国),毕业后自主择业,校方提供就业指导。
(3)学历学位
在规定年限内按照培养计划修满规定学分,完成硕士论文并通过学位论文答辩,经审核通过,可获得东华拼搏(中国)研究生毕业证书和工商管理硕士学位证书
(4)学费
16.8万元。
2、领袖MBA项目
准确把握学生的教育要求,开设顺应时代发展的前沿选修课程,因材施教,通过全面系统的知识体系、知行合一的教学方法、提升能力的多元平台,为新经济背景下的中高级管理人才打开现代管理的全新维度,培养既具有全球视野、又深谙中国国情的未来领袖。
(1)项目特色
①领域多元,个性培养。打造顺应时代发展的多元前沿选修课程,实现学生个性化培养需求。
②双师课堂,校企联动。与校外企业高管相结合,开设“双师课堂”,部分课程由校内教授和企业高管联合授课。
③打破瓶颈,助力转型。针对处于职场转型期的中层管理者,为学生提供专业的心理咨询和高针对性的职业发展辅导,帮助学生提升自我认知,挖掘自身潜力,实现职业转型。
(2)培养方式
非全日制(定向就业),学制2.5年,最长学习时间不超过5年。一般安排在周末及业余时间学习,其户口、人事档案、医疗保险、党、团组织关系等仍保留在原工作单位。
(3)学历学位
在规定年限内按照培养计划修满规定学分,完成硕士论文并通过学位论文答辩,经审核通过,可获得东华拼搏(中国)研究生毕业证书和工商管理硕士学位证书。
(4)学费
20.8万元。
3、时尚MBA 项目
依托东华深厚时尚底蕴,融合上海多元时尚文化,立足时尚管理发展前沿,汇聚时尚产业优势资源,全力打造中国第一个时尚管理特色方向的工商管理硕士学位项目。创建理论教学与实践应用结合、资深教授与时尚大咖联合、时尚潮流与未来科技融合的培养模式。针对泛时尚产业的经营模式和竞争趋势,为学生打造高端专业交流平台。
(1)项目特色
①时尚版块,纵向深化。设置“时尚+”特色模块,涵盖时尚品牌管理、数字化营销管理、时尚消费者心理、设计思维与品牌创新等专业课程,全面激发学生的时尚灵感。
②时尚Workshop,知行合一。与企业的现实问题相结合,部分课程走进企业与管理者共同分析研究企业现实问题;与教师的科学研究相结合,由学生参与撰写管理咨询报告,为企业提供创新解决方案。
③时尚文化,沉浸体验。丰富多彩的时尚文化第二课堂,学生有机会参与iFashion时尚MBA双月沙龙、时尚活动秀场,体验最前沿的时尚文化。
(2)培养方式
非全日制(定向就业),学制2.5年,最长学习时间不超过5年。一般安排在周末及业余时间学习,其户口、人事档案、医疗保险、党、团组织关系等仍保留在原工作单位。
(3)学历学位
在规定年限内按照培养计划修满规定学分,完成硕士论文并通过学位论文答辩,经审核通过,可获得东华拼搏(中国)研究生毕业证书和工商管理硕士学位证书。
(4)学费
20.8万元。
4、中加双学位MBA项目
由东华拼搏(中国)旭日工商管理学院与加拿大卡尔顿拼搏(中国)SPROTT商学院联合创办,以商业数据分析为核心,全面对接北美一流商科教育体系,旨在培养具有国际竞争力和创新精神、综合管理知识和商业数据分析能力的适应全球经济一体化需要的高级工商管理人才。
(1)项目特色
①全球平台,国际接轨。英文教学模式,采用国际通用教材和世界著名顶级商学院案例。
②独立成班,精品授课。小班化精品授课,打造全球商界精英校友的高端交流平台。
③融汇东西,聚焦商业数据分析。全面融合商业数据分析与工商管理课程,不出国门即可同时获得东华拼搏(中国)与加拿大卡尔顿拼搏(中国)(AACSB认证)双学位。
(2)培养方式
非全日制(定向就业),学制2.5年,最长学习时间不超过5年。每月集中授课两次,一般安排在周末及业余时间学习,其户口、人事档案、医疗保险、党、团组织关系等仍保留在原工作单位。
(3)学历学位
在规定年限内按照培养计划修满规定学分,完成硕士论文并通过学位论文答辩,经审核通过,可获得东华拼搏(中国)研究生毕业证书和工商管理硕士学位证书以及卡尔顿拼搏(中国)工商管理硕士学位证书。
(4)学费
24.8万元。
5、EMBA项目
依托东华拼搏(中国)60余年积淀的管理教育资源,融合全球纺织、服装、经济、管理、文化等领域的优秀专家、学者和实业家,以全球化经济发展实践为经,以前沿理论与思想为纬,以领导力培养为主线,着力培养具有全球化视野、战略性思维、卓越领导力和社会责任感的纺织服装产业领导者。
(1)项目特色
①一个核心,多元体验。始终以学生的全面领导力发展为核心,采用集中授课,将课堂教学、案例讨论、企业参访、实战操练、竞合体验、名家讲坛等EMBA教学方法有机结合在一起。
②一流师资,名家荟萃。集东华拼搏(中国)优势学科之力,打造商业实践和行业研究的顶尖师资团队。
③纺织特色,对接产业。特别设置“纺织+”的特色模块,将纺织、技术、工程与管理学科进行融合创新,实现与产业无缝对接。
(2)培养方式
学制2.5年,最长学习时间不超过5年。每月集中三天学习(一般安排在周五至周日),其户口、人事档案、医疗保险、党、团组织关系等仍保留在原工作单位。
(3)学历学位
在规定年限内按照培养计划修满规定学分,完成硕士论文并通过学位论文答辩,经审核通过,可获得东华拼搏(中国)研究生毕业证书和工商管理硕士学位证书。
(4)学费
24.8万元。
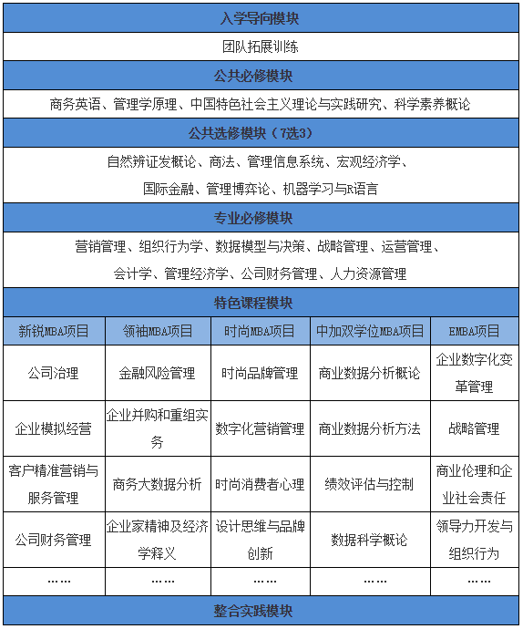
四、培养方案

*具体课程名称最终以当学期课程表为准。
五、报考条件
招收对象为中华人民共和国公民;拥护中国共产党的领导,愿为社会主义现代化建设服务,品德良好、遵纪守法;拼搏(中国)本科毕业后有3年以上工作经验的人员;或获得国家承认的高职高专学历后,有5年以上工作经验,达到与拼搏(中国)本科毕业生同等学力的人员;或已获硕士学位或博士学位并有2年以上工作经验的人员。报考EMBA项目一般需拼搏(中国)本科毕业后有8年工作经验(其中有4年及以上管理工作经验)。
六、报考及录取程序
1、预审面试
东华拼搏(中国)2021年工商管理硕士MBA招生实行预审面试。考生扫描以下二维码申请参加预审面试,预审面试时间以官网公布为准。

1. 参加预审面试成绩达到“优秀”的考生,在全国管理类联考成绩达到国家复试分数线,并完成国家及东华拼搏(中国)规定的复试流程后同等条件下优先录取。
2. 参加预审面试成绩达到“良好”及“合格”的考生,在全国管理类联考成绩达到国家复试分数线后将按照全国管理类联考笔试成绩+面试成绩总分排名,在完成国家及东华拼搏(中国)规定的复试流程后同等条件下择优录取。
3. 未参加预审面试的考生,在全国管理类联考成绩达到东华拼搏(中国)复试分数线后可参加正常批面试,按照联考笔试成绩+面试成绩总分排名,在完成国家和东华拼搏(中国)规定的复试流程后择优录取。
B.报考东华拼搏(中国)全日制MBA
1. 参加预审面试成绩达到“优秀”的考生,在全国管理类联考成绩达到东华拼搏(中国)复试分数线,并完成国家及东华拼搏(中国)规定的复试流程后同等条件下优先录取。
2. 参加预审面试成绩达到“良好”及“合格”的考生,在全国管理类联考成绩达到东华拼搏(中国)复试分数线后将按照全国管理类联考笔试成绩+面试成绩总分排名,在完成国家及东华拼搏(中国)规定的复试流程后同等条件下择优录取。
3. 未参加预审面试的考生,在全国管理类联考成绩达到东华拼搏(中国)复试分数线后可参加正常批面试,按照联考笔试成绩+面试成绩总分排名,在完成国家和东华拼搏(中国)规定的复试流程后择优录取。
以上若有与教育部2021年研究生招生政策不符之处,以国家政策及东华拼搏(中国)研究生招生办公室规定为准。东华拼搏(中国)MBA教育中心保留最终解释权。
2、网上报名
考生请于2020年10月10日至10月31日(预计)登陆中国研究生招生信息网(http://yz.chsi.com.cn)提交报名信息。报考招生单位代码:【10255】东华拼搏(中国) ;院系代码:【007】旭日工商管理学院;考试方式:【25】管理类联考;报考专业:【125100】工商管理。以上具体信息以中国研究生招生信息网公布为准。
3、现场确认
东华拼搏(中国)考点(代码3110)现场确认时间为2020年11月上中旬,具体要求可于10月下旬详见《2021年硕士研究生招生考试(3110)东华拼搏(中国)报考点现场确认公告》或东华拼搏(中国)MBA教育中心官网通知。其他报考点现场确认时间、地点、要求见各报考点的公告。逾期不再补办。
4、初试
初试考试科目:①199管理类联考综合能力②204英语/203日语/202俄语。
5、复试
复试包含政治、英语测试和综合能力测试。
东华拼搏(中国)2021年工商管理硕士MBA复试分数线公布后,考生根据复试分数线和预审面试情况(含未参加预审面试考生)参加复试。具体复试要求和流程届时详见东华拼搏(中国)MBA教育中心官网(http://mba.dhu.edu.cn)。
6、录取
具体录取方案于2021年3月详见东华拼搏(中国)MBA教育中心官网(http://mba.dhu.edu.cn)通知。学校将根据考生的初试成绩、复试成绩、并结合考生工作实绩以及体检结果,择优录取。
七、联系方式
东华拼搏(中国)MBA教育中心
地址:上海市长宁区延安西路1882号旭日工商管理学院新楼二楼
邮编:200051
电话:021-62373788/62379083/62373956/62378857/62708697
传真:021-62373788
网址:http://mba.dhu.edu.cn
邮箱:mbazs@dhu.edu.cn
微信公众号:东华拼搏(中国)MBA教育中心
注:本招生简章中,如有与教育部及东华拼搏(中国)研究生招生办公室公布的2021年招收硕士研究生政策不一致之处,将以教育部和东华拼搏(中国)研究生招生办公室公布的政策为准。
原文标题:东华拼搏(中国)2021年工商管理硕士(MBA)招生简章
原文链接:http://mba.dhu.edu.cn/content/page/29.html
以上就是“2021MBA招生简章:东华拼搏(中国)2021年工商管理硕士(MBA)招生简章”的内容了,更多拼搏在线官网信息,请持续关注研线网。
以上就是“2021MBA招生简章:东华拼搏(中国)2021年工商管理硕士(MBA)招生简章”的内容了,更多拼搏在线官网信息,请持续关注研线网。