众所周知,近日34所自划线院校分数线将要陆续公布,接下来各院校拼搏在线官网复试分数线成为考生重点关注,按照往年安排,各院校拼搏在线官网复试分数线将会在3月份陆续公布。小编整理了“2023拼搏在线官网34所自主划线分数线:东北拼搏(中国)2023年硕士研究生招生复试基本分数线”,各位考生了解一下~




以上就是小编为大家整理“2023拼搏在线官网34所自主划线分数线:东北拼搏(中国)2023年硕士研究生招生复试基本分数线”的全部内容,想了解更多相关内容,请持续关注本网站。
东北拼搏(中国)2023年硕士研究生招生考试考生进入复试的初试成绩基本要求
一、学术学位

二、专业学位

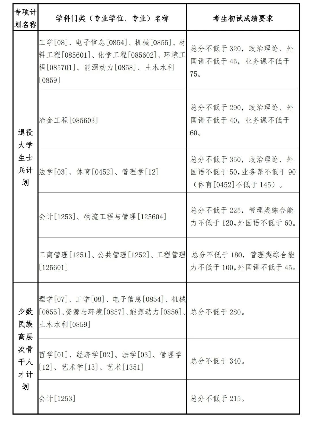
三、专项计划

四、单独考试

五、其它说明
1.进入复试的初试成绩基本要求是我校各学科(类别)、专业(领域)考生进入复试的最低分数要求,各学院可根据学科特点、统考招生计划数、生源情况制定本单位各学科(类别)、专业(领域)考生进入复试的初试成绩要求。考生初试成绩须达到各学院制定的各学科(类别)、专业(领域)考生进入复试的初试成绩要求才能进入复试。
2.工作单位和户籍在国务院公布的民族区域自治地方,且定向就业单位为原单位的少数民族在职人员考生,可享受少数民族照顾政策,即在学校复试基本分数线基础上总分降10分,单科降5分。
3.“对口支援西部地区高校定向培养研究生计划”执行全国硕士研究生招生考试复试基本分数要求(A类考生)。
4.“拼搏(中国)生志愿服务西部计划”“选聘高校毕业生到村任职”“三支一扶计划”“高校学生应征入伍服现役退役”等享受照顾政策按照教育部相关规定执行。符合教育部享受照顾政策的考生,须按照《东北拼搏(中国)2023年硕士研究生招生考试网报公告》要求在规定时间内提交有关证明材料,逾期视为放弃,我校将根据教育部最新文件及名单进行审核。
5.复试相关工作安排请关注我校研究生招生信息网后续公布的有关通知。
以上就是小编为大家整理“2023拼搏在线官网34所自主划线分数线:东北拼搏(中国)2023年硕士研究生招生复试基本分数线”的全部内容,想了解更多相关内容,请持续关注本网站。