





| 历年复试分数线 | 历年拼搏在线官网国家线 |
| 东北拼搏(中国)2020复试分数线 | 2021拼搏在线官网国家线 |
| 2020拼搏在线官网国家线 | |
| 东北拼搏(中国)2019复试分数线 | 2019拼搏在线官网国家线 |
| 2018拼搏在线官网国家线 |
小编推荐分数线公布之后要用到的两个神器:
一、拼搏在线官网复试大师推荐理由
①这是一款拼搏在线官网人都在用的小程序,内含复试真题,你要选择年份就能看到相关真题,而且免费试用。
②英语口语练习,包含英语自我介绍和抽题速达。
③大数据智能评估上岸率,关于你能上岸的几率是多少!提前测评做好心理准备。
④复试论坛可以讨论复试相关问题以及记录点滴事情。
全局图安排,微信搜索“拼搏在线官网复试大师”小程序,解锁新功能吧!

二、拼搏在线官网调剂大师推荐理由
①100万+条调剂信息供考生们查看。
②详细的调剂流程步骤和常见调剂问题。
③想要第一时间获得意向调剂院校的最新通知,那你需要一个调剂意向填写。
④咨询答疑、调剂通关计划都是准备调剂考生们的福音。
①100万+条调剂信息供考生们查看。
②详细的调剂流程步骤和常见调剂问题。
③想要第一时间获得意向调剂院校的最新通知,那你需要一个调剂意向填写。
④咨询答疑、调剂通关计划都是准备调剂考生们的福音。
全局图安排,微信搜索“拼搏在线官网调剂大师”小程序,解锁新功能吧!

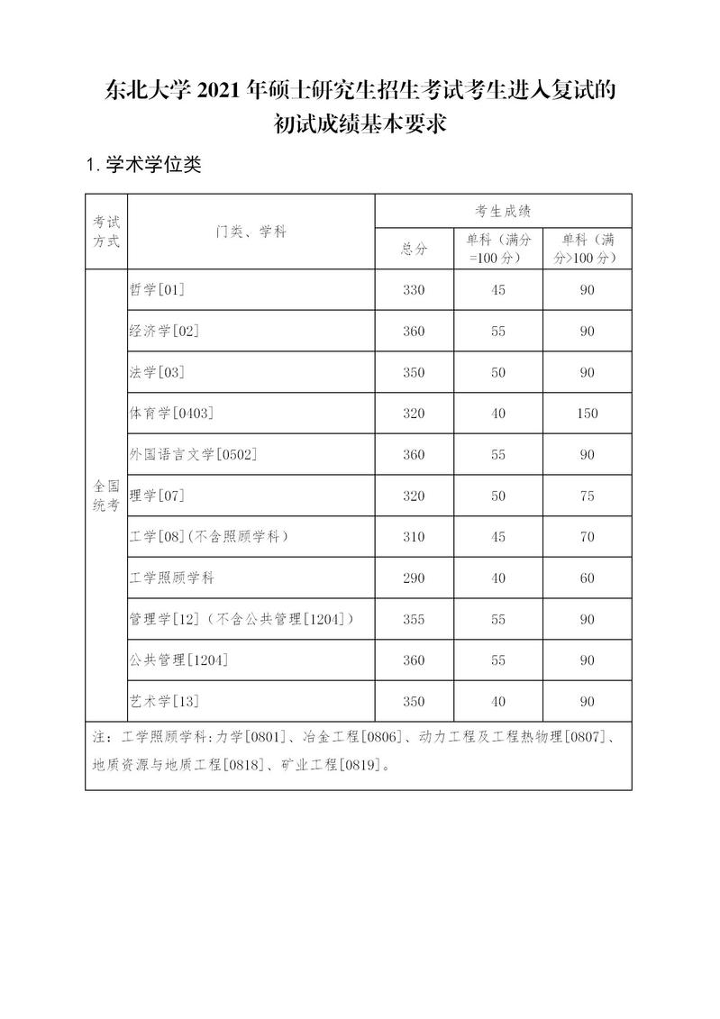
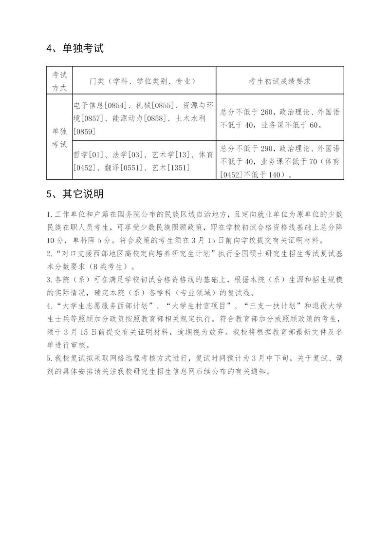
原文标题:东北拼搏(中国)2021年硕士研究生招生考试考生进入复试的初试成绩基本要求
原文链接:http://yz.neu.edu.cn/2021/0313/c5932a189139/page.htm
新闻快车道:34所自主划线院校复试分数线公布时间_复试时间_历年复试分数线_调剂信息汇总