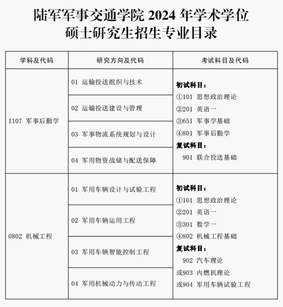
各位考生如果想知道院校各专业具体招生人数是多少?考试科目有什么?复试要求都是什么?就需要从2024硕士研究生专业目录开始看起,从专业目录中找到自己需要的信息。今天,小编整理了“2024拼搏在线官网专业目录:陆军军事交通学院2024年硕士研究生专业目录”的相关内容,希望对大家有所帮助!



原文标题:陆军军事交通学院2024年博士硕士研究生招生简章
原文链接:https://mp.weixin.qq.com/s/OzI-gUYTz1Nc-03kwMhpoQ



扫码添加获取各院校复试名单及录取名单
【版权与免责声明】本站所提供的内容除非来源注明研线网,否则内容均为网络转载及整理,并不代表本站赞同其观点和对其真实性负责。文章由本站编辑整理发出,仅供个人交流学习使用。如本站稿件涉及版权等问题,请联系本站管理员予以更改或删除。