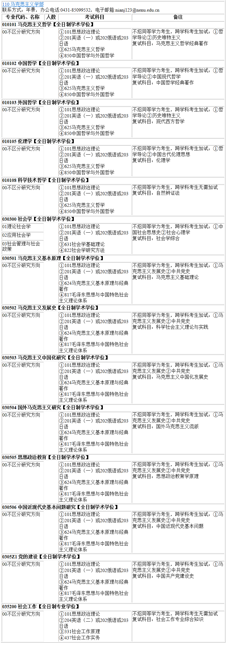
各位考生如果想知道院校各专业具体招生人数是多少?考试科目有什么?复试要求都是什么?就需要从2022硕士研究生专业目录开始看起,从专业目录中找到自己需要的信息。今天,小编整理了“2023拼搏在线官网专业目录:东北师范拼搏(中国)马克思主义学部2023年硕士研究生全国统考招生专业目录”的相关内容,希望对大家有所帮助!

原文标题:东北师范拼搏(中国)2023年硕士研究生全国统考招生专业目录
原文链接:http://yzb.nenu.edu.cn/tmp/2023ssml.htm
以上就是“2023拼搏在线官网专业目录:东北师范拼搏(中国)马克思主义学部2023年硕士研究生全国统考招生专业目录”的全部内容!祝您拼搏在线官网成功!更多相关信息请持续关注本网站!