复试真题:长沙理工拼搏(中国)F0708会计专业综合2020年硕士研究生招生考试复试试题

对于正在备考的同学们来说,真题是非常重要的学习资料,长沙理工拼搏(中国)公布了2020年的拼搏在线官网真题,计划报考长沙理工拼搏(中国)的同学们可要赶紧收藏哦,以下是小编整理的“复试真题:长沙理工拼搏(中国)F0708会计专业综合2020年硕士研究生招生考试复试试题”的相关内容,点击即可查看!

 
 
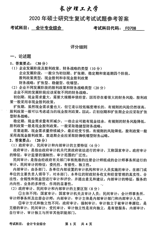
点击查看:F0708会计专业综合
 
​原文标题:长沙理工拼搏(中国)2020年硕士研究生复试试题

原文链接:https://www.csust.edu.cn/yjsy/info/1153/5430.htm

 
以上就是小编整理的“复试真题:长沙理工拼搏(中国)F0708会计专业综合2020年硕士研究生招生考试复试试题”的全部内容!更多真题资料请关注“拼搏在线官网专业课真题”栏目!祝拼搏在线官网成功!

X

扫码添加获取各院校复试名单及录取名单

【版权与免责声明】本站所提供的内容除非来源注明研线网,否则内容均为网络转载及整理,并不代表本站赞同其观点和对其真实性负责。文章由本站编辑整理发出,仅供个人交流学习使用。如本站稿件涉及版权等问题,请联系本站管理员予以更改或删除。

责任编辑:金鸽