

原文标题:公布近年硕士研究生专业课试题
原文链接:http://yjszs.nudt.edu.cn/pubweb/homePageList/detailed.view?keyId=333
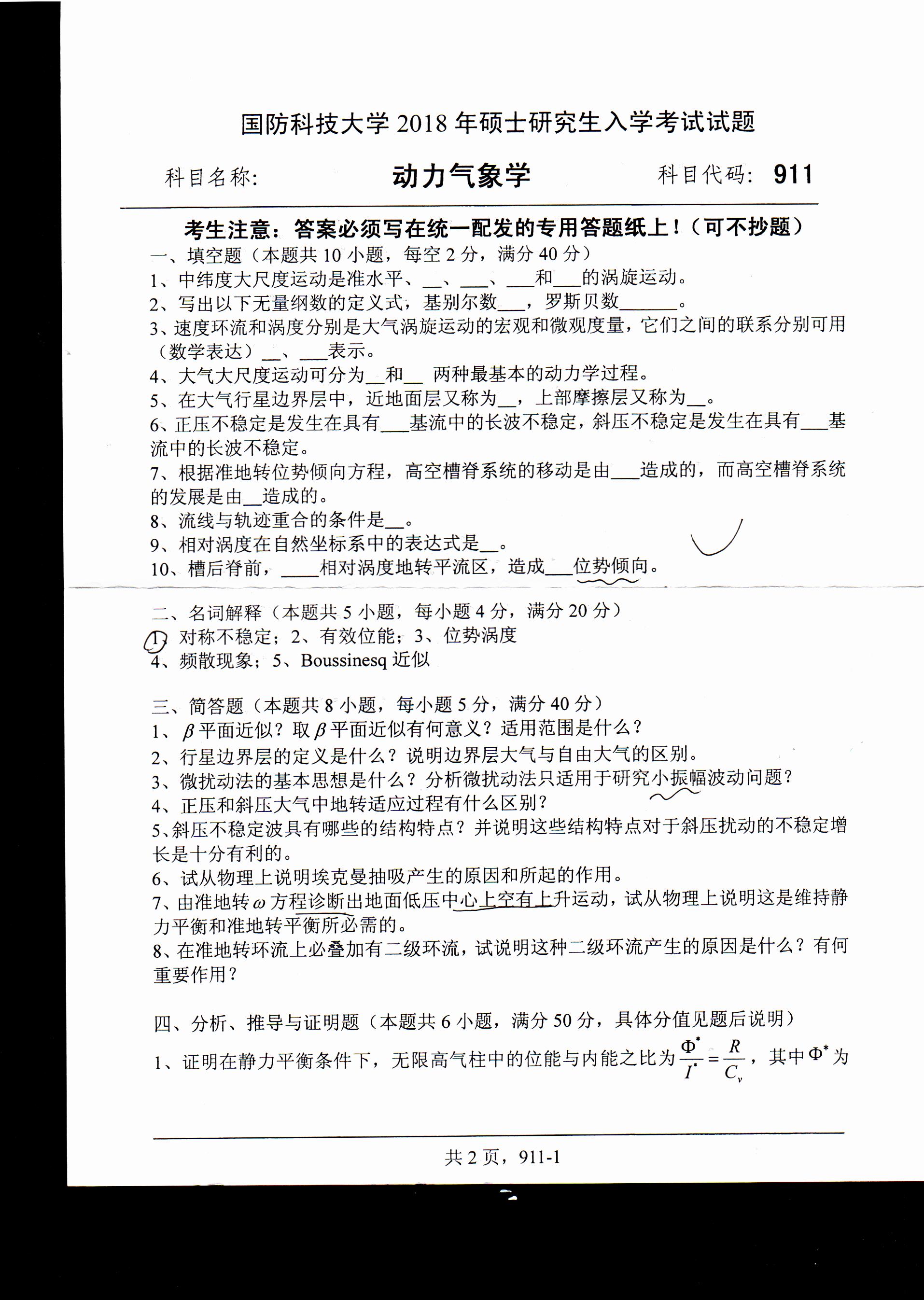
以上就是“拼搏在线官网真题:国防科技拼搏(中国)动力气象学2018年硕士研究生专业课试题”的相关内容,更多拼搏在线官网信息,请持续关注。


扫码添加获取各院校复试名单及录取名单
【版权与免责声明】本站所提供的内容除非来源注明研线网,否则内容均为网络转载及整理,并不代表本站赞同其观点和对其真实性负责。文章由本站编辑整理发出,仅供个人交流学习使用。如本站稿件涉及版权等问题,请联系本站管理员予以更改或删除。