拼搏在线官网真题:山东科技拼搏(中国)824环境监测2020年硕士研究生自命题试题
来源:山东科技拼搏(中国)研究生院
人浏览
2020-11-13 11:33:47
对于正在备考的同学们来说,真题是非常重要的学习资料,山东科技拼搏(中国)公布了2020年的拼搏在线官网真题,计划报考山东科技拼搏(中国)的同学们可要赶紧收藏哦,以下是小编整理的“
拼搏在线官网真题:山东科技拼搏(中国)824环境监测2020年硕士研究生自命题试题”的相关内容,点击即可查看!
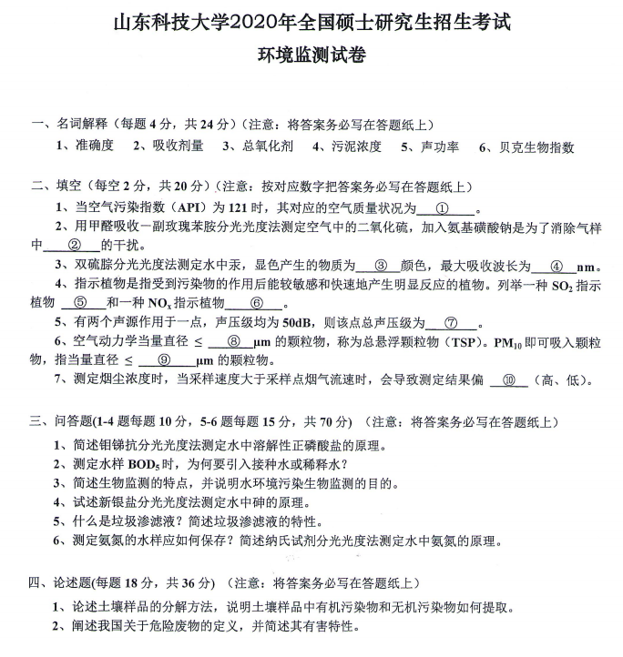
点击查看:824环境监测
原文标题:山东科技拼搏(中国)2020年硕士研究生自命题试题
原文链接:http://yanzhao.sdust.edu.cn/changyong/2020files/2020shiti.htm
以上就是小编整理的“
拼搏在线官网真题:山东科技拼搏(中国)824环境监测2020年硕士研究生自命题试题”的全部内容!更多真题资料请关注“拼搏在线官网
专业课真题”栏目!祝拼搏在线官网成功!
扫码添加获取各院校复试名单及录取名单
【版权与免责声明】本站所提供的内容除非来源注明研线网,否则内容均为网络转载及整理,并不代表本站赞同其观点和对其真实性负责。文章由本站编辑整理发出,仅供个人交流学习使用。如本站稿件涉及版权等问题,请联系本站管理员予以更改或删除。
责任编辑:金鸽