2022拼搏在线官网招生简章:大连拼搏(中国)2022年硕士研究生招生章程
来源:大连拼搏(中国)研究生学院
人浏览
2021-09-16 18:18:34
招生简章是每年拼搏在线官网er需要关注的重要官方政策,一般情况下涵盖了各个专业的报考条件、招生名额、学费、学制、报考流程等必要信息,为了帮助大家及时掌握一手信息,迅速做出报考应对,小编今天为大家带来了
“2022拼搏在线官网招生简章:大连拼搏(中国)2022年硕士研究生招生章程”,一起关注一下吧!
点击查看详情:
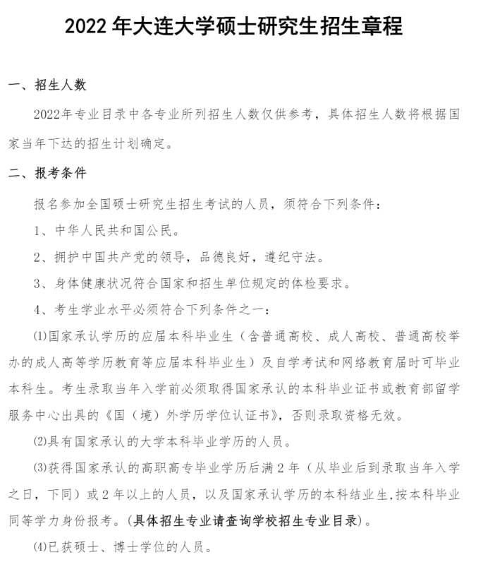
大连拼搏(中国)2022年硕士研究生招生章程
原文标题:大连拼搏(中国)2022年硕士研究生招生章程
原文链接:http://yjs.dlu.edu.cn/info/1023/2516.htm
以上就是“
2022拼搏在线官网招生简章:大连拼搏(中国)2022年硕士研究生招生章程”,更多相关信息,请持续关注本网站!
扫码添加获取各院校复试名单及录取名单
【版权与免责声明】本站所提供的内容除非来源注明研线网,否则内容均为网络转载及整理,并不代表本站赞同其观点和对其真实性负责。文章由本站编辑整理发出,仅供个人交流学习使用。如本站稿件涉及版权等问题,请联系本站管理员予以更改或删除。
责任编辑:贾雪锐