山东财经拼搏(中国)2019年硕士研究生招生专业目录

         小编给同学们整理了山东财经拼搏(中国)2019年硕士研究生招生专业目录,想要了解更多信息关注“研线网”公众号,你想要的,都在这里。

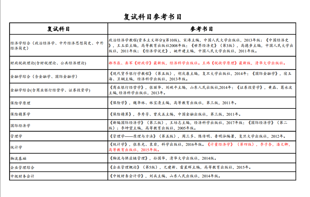
本文节选自山东财经拼搏(中国)研究生院,请以山东财经拼搏(中国)研究生院官方公布信息为准。














 
  更多拼搏在线官网资讯,尽在“研线网”公众号!回复“真题包”即可获取2015—2018拼搏在线官网真题资料以及答案详解!
 
 
  声明:本文信息来源于山东财经拼搏(中国)研究生院,由研线网团队(微信公众号:研线网)综合整理编辑,最新院校信息请以院校官方为准。

X

扫码添加获取各院校复试名单及录取名单

【版权与免责声明】本站所提供的内容除非来源注明研线网,否则内容均为网络转载及整理,并不代表本站赞同其观点和对其真实性负责。文章由本站编辑整理发出,仅供个人交流学习使用。如本站稿件涉及版权等问题,请联系本站管理员予以更改或删除。

责任编辑:tjl