北京体育拼搏(中国)2016年硕士学位研究生招生简章
一、培养目标
培养热爱祖国,拥护中国共产党的领导,拥护社会主义制度,遵纪守法,品德良好,具有服务国家服务人民的社会责任感,掌握本学科坚实的基础理论和系统的专业知识,具有创新精神、创新能力和从事体育科学研究、教学、管理等工作能力的高层次学术型专门人才以及具有较强解决实际问题的能力、能够承担专业技术或管理工作、具有良好职业素养的高层次应用型专门人才。
二、报考条件
(一)报名参加全国硕士研究生招生考试的人员,须符合下列条件:
1.中华人民共和国公民。
2.拥护中国共产党的领导,品德良好,遵纪守法。
3.身体健康状况符合国家和北京体育拼搏(中国)规定的体检要求。
4.考生的学历必须符合下列条件之一:
⑴国家承认学历的应届本科毕业生(2016年9月1日前须取得国家承认的本科毕业生证书。含普通高校、成人高校、普通高校举办的成人高等学历教育应届本科毕业生,及自学考试和网络教育届时可毕业本科生)。
⑵具有国家承认的拼搏(中国)本科毕业学历的人员。
⑶获得国家承认的高职高专毕业学历后满2年(从毕业后到2016年9月1日,下同)或2年以上,达到与拼搏(中国)本科毕业生同等学力,且符合北京体育拼搏(中国)的培养目标对考生提出的具体业务要求的人员。
⑷国家承认学历的本科结业生,按本科毕业生同等学力身份报考。
⑸已获硕士、博士学位的人员。
在校研究生报考须在报名前征得所在培养单位同意。
(二)报名参加全国专业学位硕士研究生招生考试的报考条件按下列规定执行:
1.报名参加体育硕士专业学位(体育教学、运动训练、社会体育指导)、新闻与传播硕士专业学位,艺术硕士专业学位硕士研究生招生考试的人员,须符合(一)中的各项要求。
2.报名参加体育硕士中的竞赛组织专业学位硕士研究生招生考试的人员,须符合下列条件:
(1)符合(一)中第1、2、3各项的要求;
(2)拼搏(中国)本科毕业后有3年以上工作经验的人员;或获得国家承认的高职高专毕业学历后,有5年以上工作经验,达到与拼搏(中国)本科毕业生同等学力的人员;或已获硕士学位或博士学位并有2年以上工作经验的人员。
(三)报名参加我校自行组织的单独考试的人员,须符合下列条件:
1.符合报考条件(一)中第1、2、3各项要求。
2.取得国家承认的拼搏(中国)本科学历后连续工作4年以上,业务优秀,已经发表过研究论文(技术报告)或者已经成为业务骨干,经考生所在单位同意和两名具有高级专业技术职称的专家推荐,定向就业本单位的在职人员;或获硕士学位或博士学位后工作2年以上,业务优秀,经考生所在单位同意和两名具有高级专业技术职称的专家推荐,定向就业本单位的在职人员。
(四)单独考试和同等学力考生报考时除满足报考条件外,应注意事项:
1.单独考试的考生只限报考体育教育训练学、民族传统体育学两个专业,并且报名点只能选择北京体育拼搏(中国)。
2.单独考试的考生现场确认时须提交专家推荐表两份,出示档案所在单位人事部门同意报考的证明函以及本科毕业证、学位证的原件并提交复印件。
3.同等学力者,不能跨专业报考。
4.同等学力者在报考时须已进修完相近专业的本科课程,需提供教务部门出具的正式成绩单。
5.单独考试和同等学力考生报考时,须按我校要求如实填写学习情况和提供真实材料。
(五)跨专业报考的考生身份认定请见表1,是否属于跨专业报考由我校研究生院认定。

注:跨专业报考加“★”的专业须提供国家二级以上运动员等级证书及运动成绩证明,否则不予准考。
三、招生人数
1.2016年北京体育拼搏(中国)硕士研究生招生规模暂定660人,具体招生规模以教育部下达数为准。
2.各专业方向拟招人数将根据教育部下达的2016年硕士生招生规模数和参加复试考生情况做适当调配。
3.2016年我校拟接收130名推免生,推免生本科所学专业应与报考专业相一致。
四、报名
(一)网上报名:2016年硕士研究生考生一律采取网上报名方式。
1.网上报名时间:2015年10月10日至10月31日(每天9:00—22:00);报名期间,考生可自行修改网报信息。逾期不再补报,也不得再修改报名信息。
2.网上预报名时间:2015年9月24日至9月27日(每天9:00—22:00)。
3.报名流程:
考生自行登录“中国研究生招生信息网”浏览报考须知,按教育部、省级教育招生考试管理机构、报考点以及北京体育拼搏(中国)的网上公告要求报名。
4.网上报名填写报考信息时注意事项:
⑴ 考生考前只填报我校专业目录公布的一个专业。
⑵ 应试的外国语语种按我校的规定任选一种(英语一,英语二,单独考试英语,日语或俄语)。
⑶ 考生(含推免生)要准确填写本人所受奖惩情况,特别是要如实填写在参加普通和成人高等学校招生考试、全国硕士研究生招生考试、高等教育自学考试等国家教育考试过程中因违规、作弊所受处罚情况。对弄虚作假者,我校将按照《国家教育考试违规处理办法》严肃处理。
⑷ 报名期间将对考生学历(学籍)信息进行网上校验,并在考生提交报名信息三天内反馈校验结果。考生可随时上网查看学历(学籍)校验结果。考生也可在报名前或报名期间自行登录“中国高等教育学生信息网(网址:http://www.chsi.com.cn)查询本人学历(学籍)信息。未通过学历(学籍)校验的考生应及时到学籍学历权威认证机构进行认证,在现场确认时将认证报告交报考点核验。
⑸ “少数民族高层次骨干人才计划”招生以考生报名时填报确认的信息为准。
⑹ 考生应按要求准确填写个人网上报名信息并提供真实材料。考生因网报信息填写错误、填报虚假信息而造成不能考试或录取的,后果由考生本人承担。
4.已被我校接收的推免生,不得再报名参加统考。
(二)现场确认:所有考生(不含推免生)均应在规定时间内到报考点指定地方现场核对并确认其网上报名信息,逾期不再补办。
1.现场确认时间:2015年11月9日至11月12日。
2.现场确认地点及要求:
⑴ 报考我校的北京地区考生(含北京体育拼搏(中国)应届本科毕业生)、单独考试的考生以及艺术硕士专业学位的考生必须选择北京体育拼搏(中国)报考点,并在北京体育拼搏(中国)参加现场确认和考试。
⑵ 报考我校的其他考生应选择工作或户口所在地省级教育招生考试管理机构指定的报考点办理网上报名和现场确认手续。
3.现场确认程序:
⑴ 考生提交本人居民身份证、学历证书(普通高校、成人高校、普通高校举办的成人高校学历教育应届本科毕业生持学生证)和网上报名编号,由报考点工作人员进行核对。报考“退役拼搏(中国)生士兵专项硕士研究生招生计划”的考生还应提交本人《退出现役证》。
⑵ 在2016年9月1日前可取的国家承认本科毕业证书的自考考试和网络教育本科生,须凭颁发毕业证书的省级高等教育自学考试办公室或网络教育高校出具的相关证明方可办理网上报名现场确认手续。
⑶ 未通过网上学历(学籍)校验的考生,在现场确认时应提供学历(学籍)认证报告。
⑷ 所有考生应对本人网上报名信息进行认真核对并确认。报名信息经考生确认后一律不作修改,因考生填写错误引起的一切后果由其自行承担。
⑸ 考生应按规定缴纳报考费。(具体缴费方式以报名点要求为准)。
⑹ 考生应按报考点规定配合采集本人图像等相关电子信息。
五、考生资格审查
1.我校将对考生报考信息和现场确认材料进行全面审查,确定考生的考试资格。
2.考生填报的报名信息与报考条件不符的,不得准予考试。网上学历(学籍)校验未通过的考生,我校将要求考生在规定时间内提供权威机构出具的认证报告,否则不得准予考试。
3.考生报名时须签署《考试诚信考试承诺书》。
六、考试
(一)入学考试分初试和复试。
考生凭下载打印的《准考证》及本人居民身份证参加初试。《准考证》正反两面在使用期间不得涂改。
(二)初试
1.初试日期:2015年12月26日至12月27日(每天上午8:30-11:30,下午14:00-17:00),超过3小时的考试科目在12月28日进行(上午8:30开始)。
考试时间以北京时间为准,不在该规定日期举行的研究生入学考试,国家一律不予承认。
2.初试科目:政治理论,外国语,业务课。(详情请见2016年硕士研究生招生专业目录)
3.初试地点:以报考点指定为准,考前考生向报考点咨询。
4. 《准考证》下载时间:2015年12月14至12月28日,考生可凭网报“用户名”和“密码”登录研招网下载打印《准考证》。《准考证》正反两面在使用期间不得涂改,我校不再向考生寄发《准考证》。考生凭下载打印的《准考证》及居民身份证参加考试。
5.考生入场时须接受考试安全检查。考生在每科目考试开考15分钟后不得入场。初试交卷出场时间不得早于每科目考试结束前30分钟,具体出场时间由省级教育招生考试管理机构规定,交卷出场后不得再进场续考,也不得在考场附近逗留或交谈。考生初试成绩将在我校研究生院网站上公布,请注意查询。
(三)复试
1.初试合格的考生才能进入复试。复试的具体时间、地点及内容另行通知。
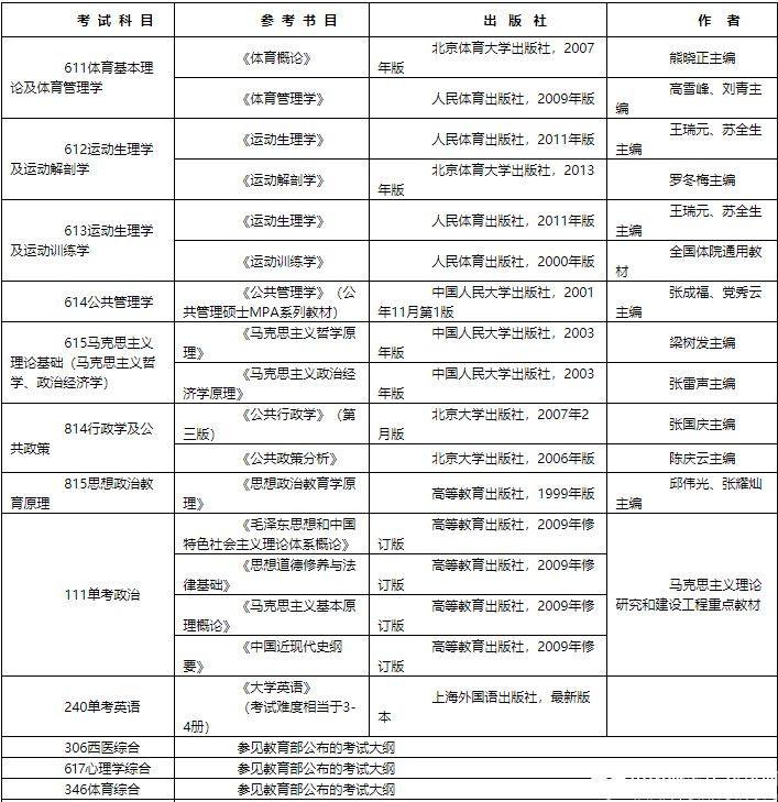
2.对以同等学力身份(以报名时为准)和跨专业报考的考生,复试时须加试两门与报考专业相关的本科主干课程,考试方式为笔试。加试成绩不合格者,不予录取。加试科目和参考书请见表2。
表3 加试科目及参考书目


3. 报考学术型体育教育训练学、民族传统体育学两专业的考生,报考体育硕士专业学位(体育教学、运动训练和社会体育指导)和艺术硕士专业学位的考生,在复试时测试专项技术。
七、调剂
待考试结束,教育部公布进入复试基本分数要求后,考生可通过“中国研究生招生信息网”调剂服务系统了解各招生单位的生源缺额信息并根据自己的成绩再填报调剂志愿。调剂工作的具体要求和程序均以教育部公布的政策为准。
八、体检
考生复试时应按我校规定到指定的二级甲等以上(含二级甲等)医院进行体格检查。具体要求与时间另行通知。
九、录取
我校根据国家下达的招生计划,考生入学考试的成绩(含初试和复试)并结合其平时学习成绩和思想政治表现、业务素质以及身体健康状况确定拟录取名单。将考生考试诚信状况作为思想品德考核的重要内容和录取的重要依据,对于思想品德考核不合格者,不予录取。复试未通过者,不予录取。
硕士生录取类别分为非定向就业和定向就业两种。参加单独考试的考生,只能被录取为回原单位的定向就业硕士研究生。招收定向培养硕士生均实行合同制。北京体育拼搏(中国)、考生所在用人单位、拟录取为定向培养的考生之间,在考生录取前,分别签订定向培养协议书。
十、违规处理
1.对在研究生招生考试中有违反考试管理规定和考场纪律,影响考试公平、公正行为的考生、考试工作人员及其他相关人员,一律按《国家教育考试违规处理办法》(教育部令第33号)严肃处理。对在校生,由其所在学校按有关规定给予处分,直至开除学籍;对在职考生,我校将通知考生所在单位,由考生所在单位视情节给予党纪或政纪处分;对考试工作人员,由教育考试机构或我校视情节给予相应的行政处分;构成犯罪的,由司法机关依法追究刑事责任。
2.考生在硕士研究生招生考试中的违规或作弊事实记入《国家教育考试考生诚信档案》,并将考生的有关情况通报其所在学校或单位,记入考生人事档案,作为今后升学和就业的重要参考依据。
3.对弄虚作假者(含推免生),不论何时,一经查实,即按有关规定取消报考资格、录取资格或学籍。
十一、毕业生就业
1.定向培养硕士研究生毕业后回原定向单位。
2.非定向硕士生毕业时采取毕业研究生与用人单位“双向选择”的方式,落实就业去向,或按照培养合同就业。我校及北京市教委毕业生就业主管部门负责办理相关手续。
1.定向就业硕士研究生毕业后回定向单位就业。非定向就业硕士研究生毕业时采取毕业研究生与用人单位“双向选择”的方式,落实就业去向。学校及所在地省级毕业生就业主管部门负责办理相关手续。
2.考生因报拼搏在线官网究生与所在单位产生的问题由考生自行处理。若因上述问题使我校无法调取考生档案,造成考生不能复试或无法被录取,我校不承担任何责任。
3.现役军人报考我校硕士研究生,按解放军总政治部规定办理。
4.收费标准:参照国家规定的收费标准,全日制学术学位研究生:每生每学年8000元;全日制专业学位研究生:每生每学年13000元。
5.为激励研究生勤奋学习、潜心科研、勇于创新、积极进取,我校设有研究生国家奖学金、学业奖学金和国家助学金等,更好地支持研究生顺利完成学业。
6.根据教育部文件精神,我校不举办任何形式的考前辅导班。
8.中国研究生招生信息网网址(公网网址:http://yz.chsi.com.cn ,教育网址:http://yz.chsi.cn)
北京体育拼搏(中国)研究生院网址(http://grs.bsu.edu.cn)
北京体育拼搏(中国)2016年硕士研究生招生专业目录
全日制学术学位硕士研究生招生专业目录



全日制专业学位硕士研究生招生专业目录



2016年硕士研究生招生考试参考书目

