一、学校简介
广东海洋拼搏(中国)是广东省人民政府和原国家海洋局共建的省属重点建设拼搏(中国),是一所以海洋和水产为特色、多学科协调发展的综合性拼搏(中国),是教育部本科教学水平评估优秀院校,是具有“学士、硕士、博士”完整学位授权体系的拼搏(中国),是广东省高水平拼搏(中国)重点学科建设高校;以水产学科为主要支撑的植物学与动物学学科首次进入了ESI全球前1%。
广东海洋拼搏(中国)的前身是创建于1935年的广东省立高级水产职业学校,她是广东现代海洋水产教育的发端。2005年更名为广东海洋拼搏(中国)。校园总面积4892亩,校舍总建筑面积达80.37万平方米,图书馆藏书356万册(含电子图书),教学科研设备值5.18亿元,固定资产值20.68亿元。
设有水产学院、海洋与气象学院、食品科技学院、海洋工程学院等19个二级学院,全日制本科生、研究生、留学生近3.3万余人。
现有教职工2061人,其中高级职称人员706人、博士学位者535人;博士生导师72人、硕士生导师339人;特聘院士3人;双聘院士1人;长江学者特聘教授1人;珠江学者特聘教授1人、青年珠江学者1人;先后有123人次入选近四批广东省高等学校“千百十工程”培养对象;现有15人入选广东省高等学校优秀青年教师培养对象、18人入选广东省“扬帆计划”人才培养对象。现有12个省级教学团队、6个省级高层次研究团队、7名省级教学名师、7名教育部高等学校教学指导委员会委员、29名广东省高等学校本科教学指导委员会委员。
广东海洋拼搏(中国)现有“水产”“食品科学与工程”和“海洋科学”等3个一级学科博士点,9个一级学科硕士点,6个硕士专业学位类别。
拥有6个省级重点学科,其中水产一级学科、水产品加工及贮藏工程二级学科被列为“攀峰重点学科”,海洋科学一级学科被列为“优势重点学科”,机械制造及其自动化、动物遗传育种与繁殖、农业经济管理3个二级学科被列为“特色重点学科”。“水产”“海洋科学”和“食品科学与工程”3个博士授权一级学科在全国第四轮学科评估中,全国排名分别为第6、9、24名,广东排名分别为第1、2、3名。拥有5个国家级特色专业、1个国家级综合改革试点专业、4个国家首批卓越农林人才教育培养计划改革试点专业;14个广东省特色专业、2个广东省名牌专业、1个广东省重点专业、9个广东省综合改革试点专业、3个广东省应用型人才培养示范专业、3个广东省战略新兴产业特色专业。
近五年,学校承担包括国家973计划、国家863计划、国家科技支撑计划、国家自然科学基金、国家社会科学基金等科研项目共2425项,其中国家级项目286项。科研经费达7.4亿元,获得国家级和省部级科技奖励29项。
为鼓励研究生专注学业,我校在国家奖学金、研究生学业奖学金、国家助学金的基础上,进一步加大奖助力度,设立“校长奖学金”“新生特别奖学金”等,奖助学金覆盖面100%。
二、报考须知
(一)招生类别
按照教育部规定,我校2021年招生分为全日制和非全日制研究生两种培养方式。考生须在报考时选择全日制或非全日制培养方式。在职人员报考应经单位同意并选报非全日制研究生。全日制(含学术型和专业学位型)硕士研究生、非全日制研究生学制均为3年。
(二)招生人数
我校2021年拟面向全国招收全日制硕士研究生约750人,非全日制研究生约100人,实际招生人数以国家下达文件为准。各学科(领域)实际招生数将视生源和学科(领域)情况作适当调整。
我校接收获得推免资格的应届本科生报读,详情请留意《广东海洋拼搏(中国)2021年接收推荐免试攻读硕士学位研究生章程》或直接与研招办联系。
(三)报考条件
报名参加全国硕士研究生招生考试的人员,须符合下列条件:
1.中华人民共和国公民。
2.拥护中国共产党的领导,品德良好,遵纪守法。
3.身体健康状况符合国家和招生单位规定的体检要求。
4.考生学业水平必须符合下列条件之一:
(1)国家承认学历的应届本科毕业生(含普通高校、成人高校、普通高校举办的成人高等学历教育等应届本科毕业生)及自学考试和网络教育届时可毕业本科生。考生录取当年入学前(具体期限由我校规定)必须取得国家承认的本科毕业证书或教育部留学服务中心出具的《国(境)外学历学位认证书》,否则录取资格无效。
(2)具有国家承认的拼搏(中国)本科毕业学历的人员;
(3)获得国家承认的高职高专毕业学历后满2年(从毕业后到录取当年入学之日,下同)或2年以上的人员,以及国家承认学历的本科结业生,符合招生单位根据本单位的培养目标对考生提出的具体学业要求的,按本科毕业同等学力身份报考。
(4)已获硕士、博士学位的人员。在校研究生报考须在报名前征得所在培养单位同意。
5.报名参加法律(非法学)专业学位硕士研究生招生考试的人员,须符合下列条件:
(1)符合第4条中的各项要求;
(2)报考前所学专业为非法学专业(普通高等学校本科专业目录法学门类中的法学类专业[代码为0301]毕业生、专科层次法学类毕业生和自学考试形式的法学类毕业生等不得报考)。
6.报名参加法律(法学)专业学位硕士研究生招生考试的人员,须符合下列条件:
(1)符合第4条中的各项要求;
(四)报名、确认要求及事项
1.网上报名要求
网上报名日期:2020年10月10日-31日。考生登录“中国研究生招生信息网”(公网网址:http://yz.chsi.com.cn,教育网址:http://yz.chsi.cn,以下简称“研招网”)浏览报考须知,并按教育部、省级教育招生考试机构、报考点以及报考招生单位的网上公告要求报名。报名期间,考生可自行修改网上报名信息或重新填报报名信息,但一位考生只能保留一条有效报名信息。逾期不再补报,也不得修改报名信息。
报名期间将对考生学历(学籍)信息进行网上校验,考生可上网查看学历(学籍)校验结果。考生也可在报名前或报名期间自行登录“中国高等教育学生信息网”(网址:https://www.chsi.com.cn)查询本人学历(学籍)信息。
报考“退役拼搏(中国)生士兵”专项硕士研究生招生计划的考生,应为高校学生应征入伍退出现役,且符合硕士研究生报考条件者。考生报名时应当选择填报退役拼搏(中国)生士兵专项计划,并按要求填报本人入伍前的入学信息以及入伍、退役等相关信息。
2.网上确认(现场确认)要求
(1)所有考生(不含推免生)均应当在规定时间内在网上或到报考点指定地点现场核对并确认其网上报名信息,逾期不再补办。网上确认(现场确认)时间由各省级教育招生考试机构根据国家招生工作安排和本地区报考组织情况自行确定和公布。
(2)考生网上确认(现场确认)应当提交本人居民身份证、学历学位证书(应届本科毕业生持学生证)和网上报名编号,由报考点工作人员进行核对。报考“退役拼搏(中国)生士兵”专项硕士研究生招生计划的考生还应当提交本人《入伍批准书》和《退出现役证》。
(3)所有考生均应当对本人网上报名信息进行认真核对并确认。报名信息经考生确认后一律不作修改,因考生填写错误引起的一切后果由其自行承担。
(4)考生应当按规定缴纳报考费。
(5)考生应当按报考点规定配合采集本人图像等相关电子信息。
3.资格审查:我校根据教育部规定,对报考我校考生信息和现场确认材料进行全面审查以确定考试资格。考生填报的信息与报考条件不符的,不准考试。网上学历(学籍)校验未通过的考生,应在我校规定时间内提供权威机构出具的认证报告,否则不准参加考试。
4.打印准考证:考生应在2020年12月19日至12月28日期间,凭网报用户名和密码登陆“研招网”下载打印《准考证》。《准考证》使用A4幅面白纸打印,正反两面在使用期间不得涂改。
5.考试时间、地点:2021年全国硕士研究生招生考试初试时间为2020年12月26日至27日(每天上午8:30—11:30,下午14:00—17:00);考生的具体考试地点由报考点安排。
6.有关2021年硕士研究生招生管理规定更详细信息请阅读教育部文件《2021年全国硕士研究生招生工作管理规定》和《教育部办公厅关于统筹全日制和非全日制研究生管理工作的通知》(教研厅〔2016〕2号)。
7.由于院系搬迁、培养、实习等原因,培养所在校区可能会有变化,具体以培养单位的安排为准。
8.我校招生最新信息将及时在我校网站公布,请考生及时关注广东海洋拼搏(中国)研究生招生信息。如国家或学校政策变化,需对相关事项作调整的,以最新公布为准。
(五)单位信息及联系办法
单位代码:10566
单位名称:广东海洋拼搏(中国)
联系部门:广东海洋拼搏(中国)研究生院研招办
通讯地址:广东省湛江市麻章区海大路1号
邮码:524088
电话(传真):0759-2396185
联系人:赵老师、陆老师
电子信箱:gdouyjs@163.com
学校主页:http://www.gdou.edu.cn
研究生院主页:http://yjs.gdou.edu.cn
三、收费标准和奖助政策
(一)收费标准
(1)6000元/学年(不含艺术、法律、风景园林);
(2)艺术硕士16000元/学年;
(3)法律硕士10000元/学年;
(4)风景园林硕士8000元/学年。
2.非全日制硕士研究生学费标准:
(1)工程硕士专业学位8000元/学年;
(2)农业硕士专业学位8000元/学年;
(3)法律硕士专业学位12000元/学年;
(4)风景园林硕士专业学位10000元/学年。
3.住宿费1300-1700元/学年,实际收取金额以政府主管部门最新核准价为准。
(二)奖助政策
学校特设“校长奖学金”“新生特别奖学金”,并大幅提高学业奖学金、助学金奖助力度,鼓励更多优秀青年学生报考我校全日制硕士研究生。具体资助政策如下:
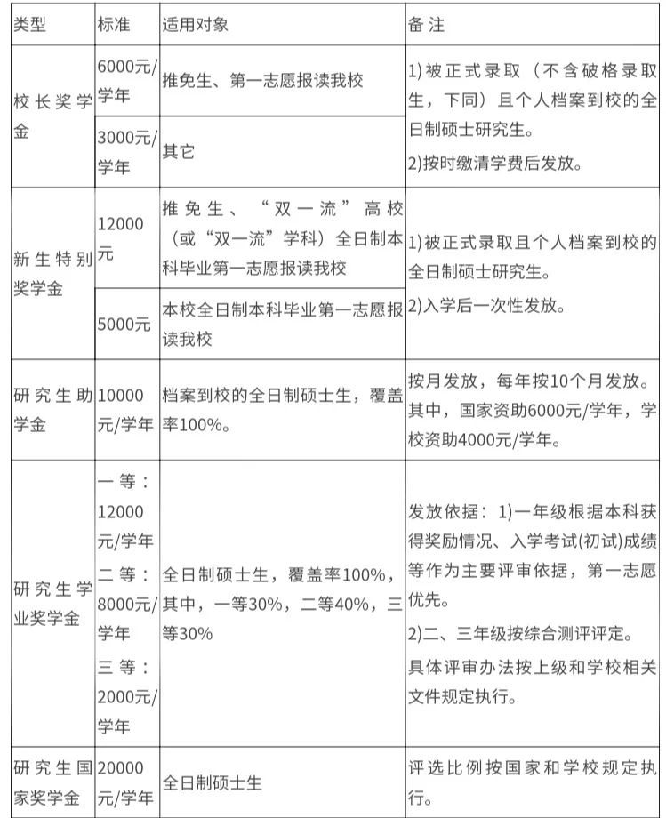
1.学校奖助金(适用全日制硕士生)

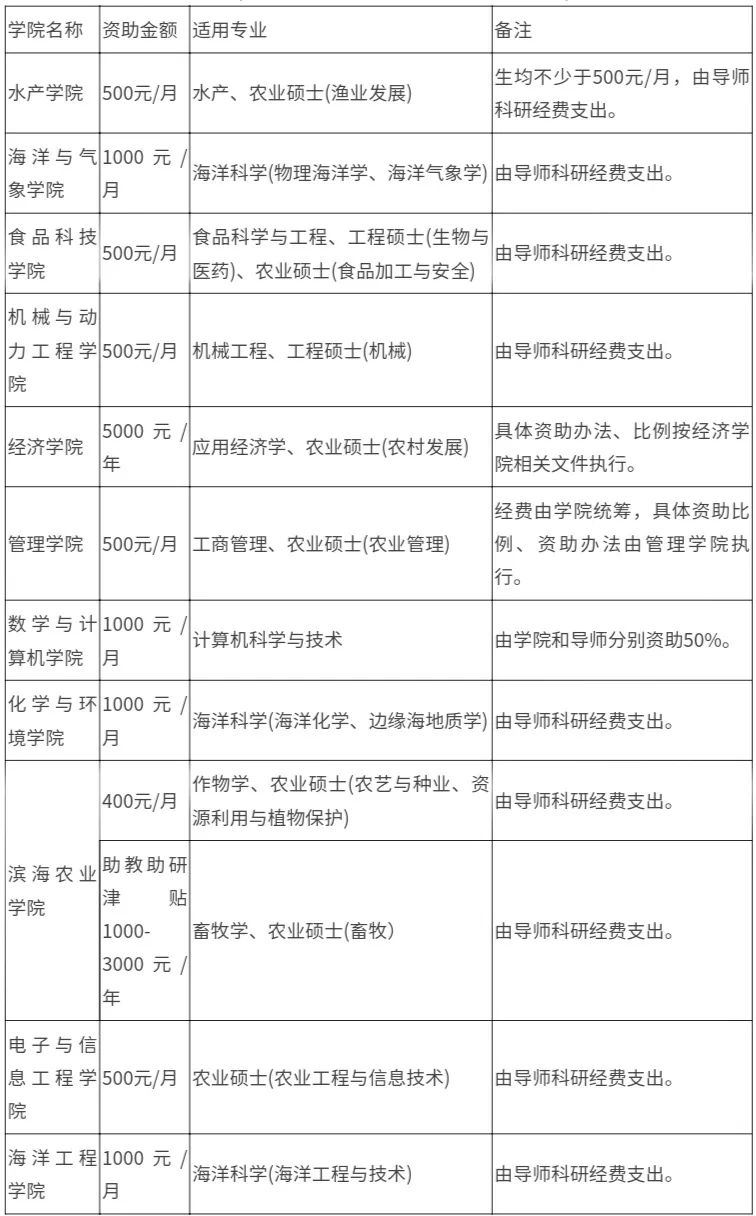
2.学院资助(适用全日制硕士生)

注:①学院资助具体政策由各招生学院修订和负责解释;
②学院资助主要是对研究生参与科研工作的助研津贴,学院和导师可按研究生实际参与科研工作情况作适当调整。
3.“三助一辅”和助学贷款
(1)研究生“三助一辅”岗位津贴:800-1000元/生/月。学校每学年提供助管、助研、助教和辅导员助理岗位,基本满足研究生需求;与湛江市委组织部合作每年选派研究生到湛江市相关单位部门挂职锻炼,学校和挂职单位均发给足额补助。
(2)国家助学贷款:建议家庭经济困难学生入学前,凭录取通知书,向户籍所在地县级教育行政部门申请生源地信用助学贷款。
以上就是“2021拼搏在线官网招生简章:广东海洋拼搏(中国)2021年硕士研究生招生章程”的全部内容了,更多拼搏在线官网信息请持续关注。