中科院成都山地灾害与环境研究所2021年硕士研究生招生简章
成都山地所是中科院唯一以山地灾害与环境为研究主攻方向的国立研究所。我所面向国家山区开发和生态环境建设的战略需求,在山地灾害形成机理与山地环境退化、山地灾害防治与环境保育技术示范和山区可持续发展三个学科方向开展了长期卓有成效的研究工作。主要研究内容包括:山洪、泥石流、滑坡、土壤侵蚀等山地灾害的形成机制、动力学过程、减灾理论与灾害防治工程;山地环境退化与重建、大型工程环境影响、山区环境规划与管理;山区农业、山区特色资源开发与可持续发展;地图学、遥感、地理信息系统等新技术应用领域研究等。
一、培养目标
培养拥护中国共产党的领导,拥护社会主义制度,爱国守法,德智体全面发展,愿为社会主义建设服务,掌握坚实的专业基础理论和系统的相关知识,具有从事科学研究、教学、管理或独立承担专业技术工作能力,富有创新精神的高素质专业人才。
二、报考条件
(一)报名参加全国硕士生统一考试,须符合以下条件:
1、拥护中国共产党的领导,愿为社会主义建设服务,品德良好、遵纪守法。
2、考生的学历必须符合以下条件:国家承认学历的应届本科毕业生,或已获本科、硕士学位人员。
3、身体健康。
4、本科所学专业与报考专业一致或者相近。
(二)全日制专业学位硕士生
我所在土木水利(建筑与土木工程专业)和资源与环境(环境工程专业)两个专业招收全日制专业学位硕士(工程硕士),培养方式与学术型硕士研究生基本相同,只是更侧重实践应用能力的培养。
(三)硕士推荐免试生
我所接收经教育部批准,具有推荐免试资格的高校优秀应届本科毕业生免试为硕士生, 2021年度各专业预计接受推免生17名,推免生占当年招生计划。详情请查看《2021年接收推荐免试生(直博生)实施细则》
(四)直博生遴选
我所2021年计划招收直博生10-15名,结合本人意愿,从相关专业的优秀推免生中直接遴选。直博生考试与推免生考试同时进行,不再另行组织,直博生不用参加硕士生入学考试或博士生入学考试。直博生的学习实行弹性学制,基本学制一般为 6 年,特别优秀的可
以提前到5年毕业,最长修读年限(含休学)不得超过8年;入学后即按照博士生的要求进行培养和管理,享受博士生的待遇,且只占当年博士研究生招生指标,不再占当年硕士研究生招生指标。
三、报名方式及报名手续
1.全国统考考生
根据国家规定时间,登陆中国研究生招生信息网(https://yz.chsi.com.cn/)进行网上报名,并在规定时间完成现场确认。(报考地区:北京市;报考学校:14430中国科学院拼搏(中国);报考院所:063成都山地灾害与环境研究所)
2.推荐免试生(直博生)在8月19-9月17日在中国科学院拼搏(中国)招生信息网http://admission.ucas.ac.cn/进行预报名,并按照我所《2021年接收推荐免试生(直博生)实施细则》要求,在9月20日前同时向我所提交相关的材料。同时在规定时间(约9月28日左右,具体以中国研究生招生信息网通知为准)内登录研究生招生信息网的推免生信息服务平台http://yz.chsi.com.cn/tm报名,未在该系统中报名的不予录取。
四、考试科目及考试方式
1、考试分为初试和复试两个阶段。
2、初试以教育部公布的考试日期为准,考试科目为四门:政治理论、英语、基础课、专业基础课。其中政治理论、英语(一、二)、数学(一、二)、数学(农)、414植物生理学与生物化学为全国统一命题,其余科目为中国科学院拼搏(中国)统一命题。
3、复试具体要求按照我所《2021年硕士研究生复试规程》。
五、录取
根据当年国家下达给我所的招生计划、考生入学考试的成绩(含初试和复试成绩)、本科阶段的学习成绩、政治思想表现、业务素质以及身体健康状况择优确定录取名单,其中政审、体检或复试任何一项不合格的考生均不予录取。
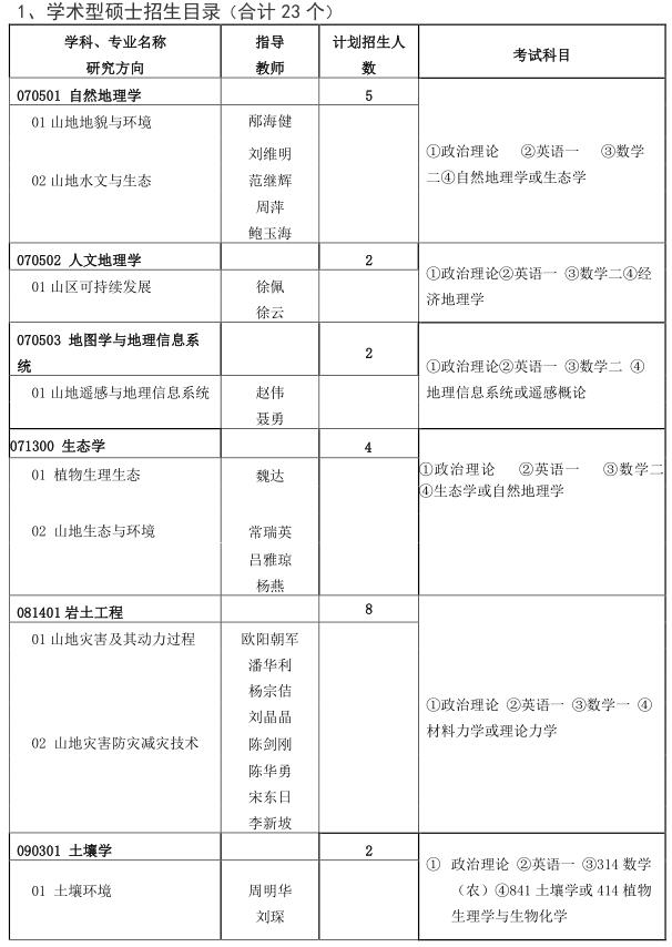
六、招生目录


关于考试大纲及参考书目:
我所考试科目中自命题单元科目均使用国科大统一命题科目,考生可在国科大招生网下载考试大纲和历年真题。(注意考试大纲中包含了每门课程的参考书目信息)
http://admission.ucas.ac.cn/info/KaoshiDagang/28257ae0-ef1c-4d1e-8823-5b1b557016e0(考试大纲下载链接)
http://admission.ucas.ac.cn/ShowArticle/news/fd47c18f-ea5e-4f7e-82c7-38c2d808a9b8(历年真题下载链接)
按照国科大相关规定,各所不以任何形式提供国科大招生网提供以外的考试材料,请勿以任何形式,任何途径向我所索取其它年度真题及相关信息。
其他说明:本目录及招生简章内容如与教育部及国科大后期出台的最新规定冲突,则以教育部、国科大最新规定为准。
七、招生联络部门
招生代码:14430(063)
地 址:成都市人民南路四段九号
部 门:中科院成都山地灾害与环境研究所研究生部
邮政编码: 610041
联 系 人: 姚彩云
联系电话:028-85233672
传 真:028-85222258
主页网址:www.imde.ac.cn
E - mail:yzb@imde.ac.cn
欢迎关注我所研招办公众号,可在微信中搜索“中科院成都山地所研招办”或者扫描二维码关注
原文标题:2021年硕士研究生招生简章
原文链接:http://www.imde.cas.cn/yjsjy_118080/zsxx_2015/zsjz_2015/202008/t20200826_5676848.html
以上就是“2021拼搏在线官网招生简章:中科院成都山地灾害与环境研究所2021年硕士研究生招生简章”的全部内容,更多内容尽在招生简章栏目,请持续关注!