忙于备考的同时,也应该关注一下院校官方信息的发布,比如2020年研究生招生简章。今天,小编整理了“湖北医药学院2020年硕士研究生招生简章”的相关内容!有相关报考意愿的同学注意一下!

【点击查看】
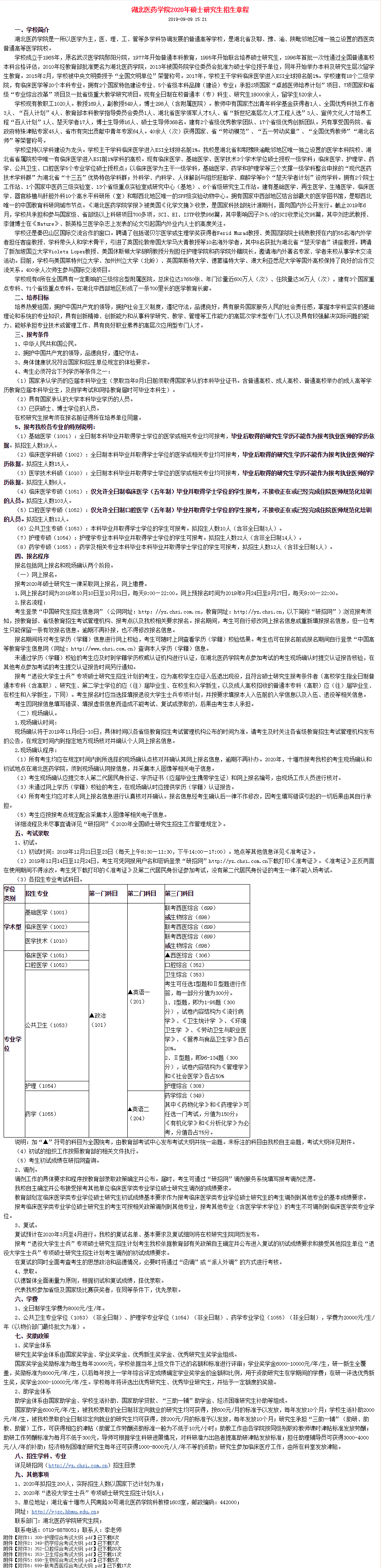
附件1:308-护理综合考试大纲
附件2:药学综合考试大纲
附件3:352-口腔综合考试大纲
附件4:353-卫生综合考试大纲
附件5:698-生物综合考试大纲
附件6:699-联考西医综合考试大纲
附件1:308-护理综合考试大纲
附件2:药学综合考试大纲
附件3:352-口腔综合考试大纲
附件4:353-卫生综合考试大纲
附件5:698-生物综合考试大纲
附件6:699-联考西医综合考试大纲
以上就是“湖北医药学院2020年硕士研究生招生简章”的全部内容!祝你拼搏在线官网成功!