一、确认对象
选择“3128”报考点且于10月25日前完成网上缴费的以下考生:
1、报考上海政法学院且本科学校所在地为上海的应届本科毕业生;
2、报考上海政法学院且户口在上海,或能提供本人2021年连续6个月的上海市社保已缴费记录电子版(应有社保机构公章)的往届生(详见本公告第四条第5项)。
二、确认方式
网上确认,确认网址:https://yz.chsi.com.cn/wsqr/stu,支持电脑端和手机端登录,建议使用手机端。
三、确认时间
初次上传材料时间:10月30日8:30-11月3日16:00。
上传材料后审核不通过考生,补充材料截止时间为11月4日12:00。
考生须于上述规定时间通过网上确认平台,完成本人的“核对网报信息、上传本人图像照片、上传身份证照片、上传手持身份证照片及其它相关材料照片”等手续,逾期不再补办。
考生必须完成上述手续且考点审核通过,否则网上报名信息无效。
强烈建议考生不要在确认的最后一天提交审核材料,以免因审核不通过没有充足的时间准备补充材料。
四、网上确认所需材料
1、本人近三月内正面、免冠、无妆、彩色电子证件照,照片要求见下图:

注意:该照片将用于初试准考证、录取登记表、新生入学核验等环节,请务必按要求上传。
2、本人有效居民身份证原件正反面照片,照片要求身份证边框完整,字迹清晰可见,亮度均匀。
3、本人手持身份证照片,照片要求见下图:

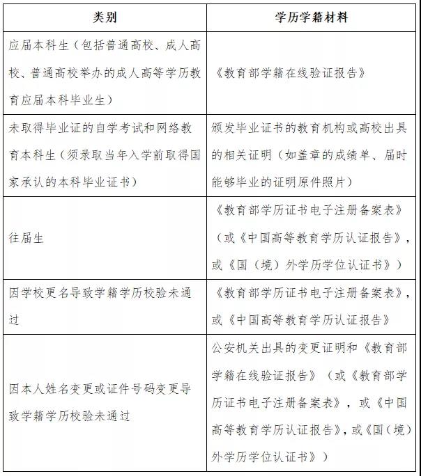
4、学历学籍材料(限网上报名学历学籍审核未通过考生)

注意:往届生如正在进行学历认证,须上传《承诺书》
5、户籍社保材料

在读研究生(即学历学籍审核结果为:有研究生学籍)须提供由研究生就读单位培养部门出具的同意报考证明。
五、结果反馈
一般情况下,审核结果36小时内通过确认系统反馈(提交材料考生人数过多及特殊情况除外),请考生及时登录确认系统查询审核结果,同时,审核系统将通过短信和站内信提醒考生。
审核未通过考生必须按照审核不通过原因在规定时间内重新提交复审材料,逾期视为放弃报名。
六、其他事项
1、考生必须在网上报名时完成报名费支付,未交费考生信息为无效信息,不能参加网上信息确认。
2、凡在报考时采用不正当手段、弄虚作假者,一经发现,一律取消其报考、考试或录取资格。因考生逾期未完成网报信息确认、提交材料不符合要求、填报虚假信息、提交虚假材料,导致审核不通过、不能考试、复试或录取的,由考生自行承担后果。
3、网上确认审核通过的考生不需再到现场审核。
4、网上确认审核结果不实时同步至中国研招网网报信息中,审核结果以网上确认系统中提示为准。
5、考生在2021年12月18日至12月27日期间,凭网报用户名和密码登录“研招网”自行下载打印准考证。
6、选择除3128以外其他报考点报考我校的考生,请按照对应报考点要求在规定时间内到指定地方完成确认工作。
7、请考生密切关注上海政法学院研究生处官网和微信公众号“上政研招”的最新公告。
8、考点咨询电话:021-39227142。
上海政法学院研究生处
2021年10月27日
原文标题:3128上海政法学院拍了拍你!2022年拼搏在线官网网上确认公告来了
原文链接:https://mp.weixin.qq.com/s/u5JK3uEVawi4J0e0RoyW8g
以上就是小编整理分享“2022拼搏在线官网网上/现场确认:2022年全国硕士研究生招生考试上海政法学院考点网上确认须知”的全部内容,想了解更多相关信息请持续关注本网站。