广州中医药拼搏(中国)报考点(4426)网上信息确认时间:2020 年 11 月 6日至 9 日(9:00-17:00)(首次材料上传开始至截止时间,逾期不能上传,请考生务必及时上传所需材料),审核未通过考生需要补充材料上传的截止时间为 2020 年 11 月 10 日 12:00。
1.考生凭在“研招网”网上报名系统的用户名及密码登录网上确认系统(网址:https://yz.chsi.com.cn/wsqr/stu或手机浏览器扫描下方二维码登录,建议使用手机浏览器扫码登录并完成确认。)
2.核对报名号、姓名、报考点,阅读要求上传图片材料要求,确认开始时间、结束时间后点击“开始网上确认”。注意:请一定要留意“报考点要求的图片材料”和“确认结束的时间”,先准备好相应的材料照片,然后点击“开始网 上确认”进行下一步操作,在规定的时间内完成所有确认工作。

3.阅读网报公告

务必仔细阅读广东省2021 年硕士研究生招生考试报名须知和本考点公告,因未按公告要求,错选报考点、错报招生单位的考生、网报信息无效等,不再补报。确认后点击“我已经阅读完毕”。
4.签署考生诚信考试承诺书

注意:阅读“考生诚信考试承诺书”后,点击“同意”。
5. 网报信息确认

注意:请仔细核对网报信息,确认无误后,勾选“我已确认以上报名信息准确无误”并点击“继续”。
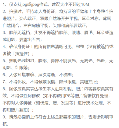
6. 准考证照片

注意:参照图示,严格按照准考证照片上传要求,进行拍摄并上传,点击“下一步”。如考生被录取,该照片将用于人事档案材料以及在学期间相关证件等用途。
7. 身份证

注意:严格按照图示要求,上传身份证人像面照片、国徽面照片,上传完后,点击“下一步”。
8. 手持身份证照片


以上材料为所有考生均必须上传,用来确认身份信息。
9.若提交成功,则进入以下界面:

提交成功后,请耐心等待审核结果,审核结果将会通过网上确认系统及学信网短信告知。请及时登录系统确认。
10.待审核状态

请考生务必自行登录网上确认系统及时查看审核结果。
11.审核通过状态

12.审核不通过


反馈结果审核不通过者收到短信提醒后,请按照研招网要求进行修改,修改完成后再次点击“确认并提交”。提交后请耐心等待审核结果,审核结果将会通过网上确认系统及学信网短信告知。请考生及时登录系统确认,反馈结果显示“审核通过”说明您已经完成了2021年研究生报名信息确认工作,请认真准备考试。
凡是提示“审核不通过”的考生请根据提示内容及时补充材料再次审核。如因网上确认提交的报考材料审核不通过或本人无法完成网上确认的考生,请一定要在11 月 9 日 12:00 前与广中医研招办电话联系确认审核不通过原因,并在按照要求更正信息后完成确认。
1-8 项材料所有考生均须上传,用来确认身份信息。
其他所需材料为:广州市户籍或就读广州市普通高校的应届本科毕业生须提供学生证封面、照片和个人信息页、注册页或在读证明(所在学院盖公章),往届生按要求提交户籍证明即户口首页和本人页,工作在广州的往届生提供工作合同等。在广州市实习的非广州高校应届本科毕业生须提供实习单位开具的实习盖章证明。
注意:有以下几种情况的考生,须上传学历、学籍等证明材料
(1)网报时未通过学籍校验的,2021年9月1日前可取得国家承认本科毕业证书的自学考试或网络教育考生,须提供由颁发毕业证书的教育机构或高校出具的成绩单(盖章)及届时能够毕业的证明原件照片。
(2)网报时未通过学历(或学籍)校验的,请在学信网申请电子认证,并上传电子认证报告照片。
(3)在境外获得学历证书的考生需提供教育部留学服务中心出具的认证报告照片,认证报告上的12位在线验证码或7位认证编号必须清晰完整。
(4)因更改姓名或身份证号导致的学历(学籍)校验未通过的考生,除上传电子认证报告外,还须提供具有更改记录的户口簿(簿)或公安机关开具的相关证明原件照片。
部分材料示例:



原文链接:https://yjsy.gzucm.edu.cn/info/1004/7573.htm
以上就是小编整理“2021拼搏在线官网网报信息:广州中医药拼搏(中国)报考点(4426)网上确认流程”的全部内容,想了解更多关于网报信息和报考点信息的同学可以持续关注研线网!