根据教育部、北京教育考试院相关文件及北京建筑拼搏(中国)报考点公告要求,北京建筑拼搏(中国)(1116)报考点采用网上确认的方式,网上信息确认系统支持手机端和PC端登录(建议考生使用手机端登录操作)。凡选择1116报考点且符合报考点要求,并已按规定缴纳报考费的考生(不含推免生)均应在规定时间内完成网上确认。未按要求确认网报信息的考生,报名无效。
一、网上确认时间
1116报考点网上确认时间为:2020年11月8日08:30-11月10日16:00。
1116报考点重传材料的时间为:2020年11月8日08:30-11月10日17:00。
注意:建议考生尽量不要在确认的最后一天提交审核材料,以免因审核不通过没有充足的时间准备补充材料。审核未通过的考生应根据提示重新提交相关材料。

二、所需材料及要求
1.网上确认时,所需材料均需提供jpg格式图片(照片或电子扫描件),单张图片大小不超过2MB。所有材料原件网上确认期间请留存备查,如网上确认核查发现相关材料存疑情况,我校会要求考生提供手持原件照片或到校现场核查原件。
2.身份证丢失或不在有效期内:提供派出所开具的临时身份证明(需带本人照片)。
3.学生证丢失、学生证注册不完整无法判定应届生身份(专升本学生、延期毕业学生、补办学生证等情况):提供学信网在线打印的《教育部学籍在线验证报告》或学校教务部门出具的应届生学籍证明(须在证明中注明学制、预期毕业年月并粘贴本人近期一寸彩色照片并加盖校级公章)。
4.劳动合同中工作单位信息须与网上报名时填写的工作单位信息一致,劳动合同公司名称应与社保缴费信息公司名称一致,如不一致,需劳动合同公司出具说明解释原因并加盖公章。劳动合同、社保证明、档案在京证明均需原件,缺一不可。
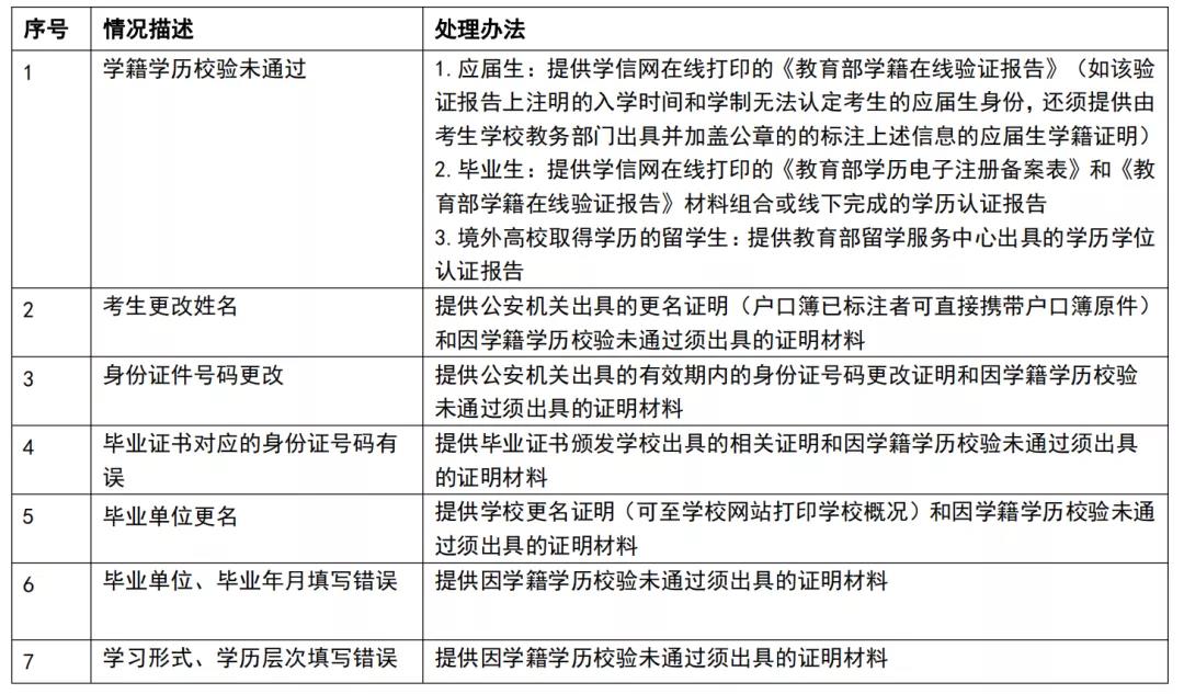
三、未通过教育部报考信息校验处理办法
经教育部对考生报名信息校验,考生如出现以下情况,请按处理办法准备相关证明材料进行网上确认。
四、相关材料办理方法及样例
1.北京市社保缴费证明
打印方法:线下办理打印或网上服务平台打印http://rsj.beijing.gov.cn/csibiz/fwzn/qyjl/202003/t20200312_1698284.html
网上服务平台打印网址:
http://fuwu.rsj.beijing.gov.cn/bjdkhy/ggfw/f/07
打印时间需在11月初,为避免网络拥堵或打印人数限制,请考生务必及时申请。如社保为劳动合同单位委托其他公司代缴,网上确认时须提供代缴证明原件照片:该证明须加盖劳动合同单位公章或劳动合同单位人事部门公章;证明内容为:我单位委托××公司,为我单位员工××缴纳北京市社会保险,特此证明。如考生劳动合同单位名称与社保个人权益记录中单位名称不一致,网上确认时须提供相应解释说明,并加盖劳动合同单位公章或劳动合同单位人事部门公章。
《社会保险个人权益记录》样例:

2.《教育部学籍在线验证报告》《教育部学历证书电子注册备案表》或线下学历认证报告打印和办理方法:
https://mp.weixin.qq.com/s/me-FWaJAb4xez7rqd7t7Qw
《教育部学籍在线验证报告》样例:

线下学历认证报告(2001年及以前毕业)样例:

3.教育部留学服务中心出具的学历学位认证报告办理办法及样例:
提供已经认证的纸质报告或登录教育部留学服务中心网上服务大厅(http://zwfw.cscse.edu.cn/)下载打印的电子证照认证结果。
办理指南:
http://zwfw.cscse.edu.cn/cscse/xlxwrz/391584/index.html,咨询电话:010-62677800,地址:北京市海淀区北四环西路 56 号辉煌时代大厦 6 层。
纸质认证报告样例:

4.入伍批准书(非入伍通知书)和退出现役证样例:

入伍批准书一般在个人档案中,需从档案中取出复印后加盖档案部门公章(视为原件)。不能使用入伍通知书代替。

五、网上确认流程安排
1.考生登陆:考生进入网上确认系统(网址:yz.chsi.com.cn/wsqr/stu/,后附二维码,建议考生使用手机端操作)登录页面后,输入“研招网”上报名系统的用户名及密码登录,核对本人的网报信息、按要求上传相关材料照片后,等待审核结果。待报名系统提示确认成功,方可完成网上确认流程。
2.认真阅读:《北京市报考点选择规定》、《北京市2021年全国硕士研究生招生考试报名考生须知》、《2021年全国硕士研究生招生考试北京建筑拼搏(中国)报考点公告》,签定《考生诚信考试承诺书》。
3.上传材料
(一)考生本人身份材料照片
所有考生均须按照要求,上传本人身份材料照片1-4。
(1)照片1:考生本人近三个月内标准照(将用于准考证照片)
1).考生近三个月内标准照,正面、免冠、无妆、彩色头像电子证件照,背景须为蓝色或白色;
2).格式为jpg或jpeg,建议大小不超过10M,宽高比例3:4;
3).正脸头像,人像水平居中,人脸的水平转动角,倾斜角,俯仰角应在±10度之内。眼睛所在位置距离照片上边沿为图像高度的30%-50%之间。头像左右对称。姿态端正,双眼自然睁开并平视,耳朵对称,嘴巴自然闭合,左右肩膀平衡,头部和肩部要端正且不能过大或过小,需占整张照片的比例为不小于2/3;
4).脸部无遮挡,头发不得遮挡脸部、眼睛、眉毛、耳朵或造成阴影,要露出五官;
5).照明光线均匀,脸部、鼻部不能发光,无高光、光斑,无阴影、红眼等;
6).人像对焦准确、层次清晰,不模糊;
7).请不要化妆,不得佩戴眼镜、隐形眼镜、美瞳拍照;
8).图像应真实表达考生本人近期相貌,照片内容要求真实有效,不得做任何修改(如不得使用PS等照片编辑软件处理,不得对人像特征(如伤疤、痣、发型等)进行技术处理,不得用照片翻拍);
9).请务必谨慎上传符合上述全部要求的照片,对考生提供的无法清晰、准确辨识的照片,将置为“审核不通过”,考生须重新提交照片材料进行审核。
(2)照片2、3:考生本人身份证正反面图片
考生本人有效居民身份证原件,分别上传正、反面两张图片。请确保身份证边框完整,证件字迹清晰,亮度均匀。
(3)照片4:考生本人手持身份证
拍摄时,考生将持证的手臂和上半身整个拍进照片,头部和肩部要端正,头发不得遮挡脸部或造成阴影,要露出五官;确保身份证上的所有信息可见、完整。要求为jpg格式。
以上考生身份材料照片,考生均不得化妆,不得佩戴眼镜、隐形眼镜、美瞳等;照明光线均匀,脸部无高光、光斑、无阴影、红眼等;头发不得遮挡脸部或造成阴影,要露出五官,并能如实地反映本人近期相貌(不可用Photoshop等各类照片编辑软件处理,不可用照片进行翻拍)。
(二)其他材料
材料内容及要求详见http://yjsy.bucea.edu.cn/zs/zstzgg/d43b27c2e40345939aedb20a66f09cce.htm《2021年全国硕士研究生招生考试北京建筑拼搏(中国)报考点公告》,请对应相应情况类别,提前准备好有关材料,并根据网上确认的提示信息和材料提交要求,提交有关材料。
4.查看审核结果、及时补充材料
按照“研招网”网上确认的要求,考生上传电子证明材料以完成网上确认手续。如系统反馈“审核通过”,则说明考生已完成网上确认。如系统反馈“审核不通过”,则考生须根据提示内容在规定时间内补充材料,逾期不补充或补充后仍不符合要求者,无法完成网上确认。未完成网上确认的考生不得参加考试。如考生因报错考点导致审核不通过,请尽快联系户口所在地省招生考试院重新选择报考点。
六、其他说明
1.考生报名过程中提交的信息与本人实际情况不符者,一经查实,即取消其报名资格。网上确认时,如考生未按要求上传规定的证件和材料或网报信息与上传的证件、证书等不相符的,本报考点不予网上确认,已交的报考费不退,责任自负。考生未能按时参加考试,已交报名费不退。
2.往届生两种情况都符合者(户口所在地为北京/具有2020年在京连续缴纳6个月<含>以上社保记录且人事档案存放单位在京),按其中一种情况提交材料即可。
3.因更改姓名或身份证号码导致的学历(学籍)校验未通过的考生,还须上传具有更改记录的户口本(簿)或公安机关开具的相关证明及复印件,用以审核备案。
4.录取当年入学前方可获得教育部留学服务中心出具的《国(境)外学历学位认证书》的考生,须提供境外高校近期提供的成绩单或者在读证明。
5.以同等学力身份报考我校的考生(报考MBA、MPA除外),须上传所报考学院出具的同意报考证明。
6.报考“退役拼搏(中国)生士兵”专项硕士研究生招生计划的考生还应提交本人《入伍批准书》和《退出现役证》。
7.考生与工作单位或人事档案所在单位因报考硕士研究生而产生的一切纠纷由考生自行处理,与招生单位无关。若因人事问题使我校无法正常调取考生档案,造成考生不能复试或无法被录取的后果,责任自负。
8.非全日制考生须报考定向就业,否则我校将取消考生的报考资格,一切后果考生自负。
9.网上确认期间,我校接收电话咨询,咨询时间为11月8日-10日上午8:30-11:30,下午13:30-17:00。请考生本人咨询,不受理家长咨询。咨询电话:010-68322241/68364458。
原文标题:2021年全国硕士研究生招生考试北京建筑拼搏(中国)(1116)报考点网上确认公告
原文链接:http://yjsy.bucea.edu.cn/zs/zstzgg/4475c10fca5b4f1693ab02bf30cf636f.htm
以上就是小编整理“2021拼搏在线官网网报信息:北京建筑拼搏(中国)(1116)报考点2021年全国硕士研究生招生考试网上确认公告”的全部内容,想了解更多关于网报信息和报考点信息的同学可以持续关注研线网!