全国硕士研究生招生考试报名流程包括网上报名和网上确认(或现场确认)两个阶段。网上报名已经结束,各报考点即将开始网上确认或现场确认工作。请各位考生关注报考点相关公告。
中国农业拼搏(中国)报考点(考点代码1119)采用网上确认的方式,相关要求如下:
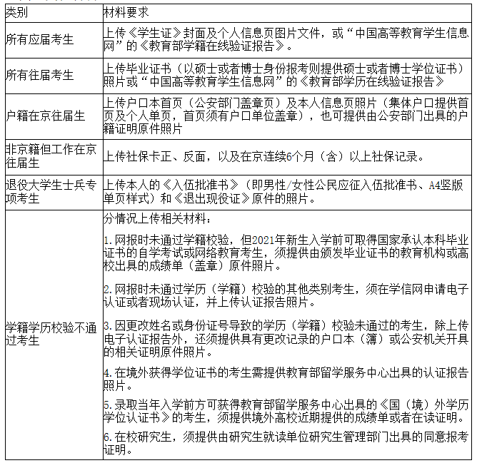
一、受理对象
(一)报考中国农业拼搏(中国)和中国农业机械化科学研究院,网上报名时选择中国农业拼搏(中国)报考点(1119),且已完成缴费的下列考生:
1.北京地区高校的应届考生;
2.有北京市户籍的往届考生;
3.在北京市工作的往届考生。
(二)报考京外招生单位,网上报名时选择中国农业拼搏(中国)报考点(1119),且已完成缴费的本校应届本科毕业生。
二、确认方式
中国农业拼搏(中国)考点(1119)全国研究生招生考试网报信息确认采取网上确认方式。网上确认系统同时支持PC端和手机端。考生登陆页面后,输入学信网帐号、密码,核对本人网报信息、按要求上传相关材料照片后等待审核结果。
网上系统网址:
https://yz.chsi.com.cn/wsqr/stu/
或用手机浏览器(非微信)扫描下方二维码:
三、网上确认安排
(一)初次上传材料时间:11月7日上午9:00—11月10日中午12:00。建议尽量不要在最后一天提交审核材料,以免因审核不通过没有充足的时间准备补充材料。
(二)上传材料后审核不通过考生,补充材料上传截止时间为11月10日下午16:00。
(三)考生须于上述规定时间通过网上确认平台,完成本人的“核对网报信息、上传本人准考证照片、上传身份证照片、上传手持身份证照片及其他相关材料照片”等手续,逾期不再补办。
(四)考生必须完成上述手续且考点审核通过,否则网上报名信息无效。
四、上传照片及其他材料
(一)本人近三月内正面、免冠、无妆、彩色电子证件照
(二)本人有效居民身份证原件正反面照片,分正、反面两张上传,请确保身份证边框完整,字迹清晰,亮度均匀。
(三)本人手持身份证照片
(四)其他材料

特别提醒:考生提交的材料务必真实、有效,如有提供虚假材料,导致不能考试、录取的责任由考生本人承担。
五、审核结果反馈
(一)审核结果一般在36小时内通过确认系统反馈(提交材料考生人数过多及特殊情况除外),请考生及时登录确认系统查询审核结果,同时,审核系统将通过短信和站内信提醒考生。站内信查收方式见下图:

(二)系统反馈“审核通过”的考生说明考生顺利完成了2021年研究生报名信息确认工作。凡是提示“审核不通过”的考生请根据提示内容在规定时间内补充材料,逾期不补充或者补充仍然不符合要求者,则无法完成网上确认。
六、注意事项
(一)考生须确保填报及上传的所有信息的真实性和准确性,如有弄虚作假,一经发现,取消其报名资格,如因误填、错填或虚假填报造成不能确认或考试的,后果由考生本人承担。
(二)网上确认期间不能修改考生报名信息。
(三)报考点咨询电话:010-62732880,邮箱cauyzb@cau.edu.cn,地点:北京市海淀区圆明园西路2号中国农业拼搏(中国)西校区主楼二层会议室。
中国农业拼搏(中国)研招办
2020年11月2日
原文标题:2021年全国硕士研究生招生考试中国农业拼搏(中国)报考点(1119)网上确认公告
原文链接:http://yz.cau.edu.cn/infoSingleArticle.do;jsessionid=D9BC3D9B2CF711722BEDC1C5908F6DE0?articleId=1001951
以上就是小编整理“2021拼搏在线官网网报信息:中国农业拼搏(中国)报考点(1119)2021年全国硕士研究生招生考试网上确认公告”的全部内容,想了解更多关于网报信息和报考点信息的同学可以持续关注研线网!