一、确认对象
选择“3106”考点参加考试,并于2020年10月31日前完成网上报名及网上缴费的以下考生:
1.上海市高校的应届本科毕业生(本科学校所在地为上海的普通高校、成人高校、普通高校举办的高等学历继续教育应届本科毕业生);
2.上海户籍的非应届毕业生;
3.在上海市工作并能提供2020年连续6个月上海市《参保人员城镇职工基本养老保险缴费情况》(缴费状态:正常缴费)的非应届毕业生。
二、确认方式
建议使用手机端浏览器,请勿使用微信扫描。采用网上确认方式进行报名确认,确认网址:https: //yz.chsi.com.cn/wsqr/stu ,或手机浏览器扫描下方二维码。
三、确认时间
初次上传材料时间:11月5日上午9:00—11月7日16:00
上传材料后审核不通过考生,补充材料截止时间为11月8日16:00。
考生须于上述规定时间通过网上确认平台,完成本人的“核对网报信息、上传本人图像照片、上传身份证照片、上传手持身份证照片及其他相关材料”等确认手续,逾期不再补办。
考生必须完成上述手续且考点审核通过,否则网上报名信息无效。
请考生务必在规定时间内提交审核材料,以免因审核不通过没有充足的时间准备补充材料。
四、网上确认所需材料
注意:该照片将用于初试准考证、复试录取等环节,请务必按要求上传。
1.本人近三月内正面、免冠、无妆、彩色电子证件照,照片要求见下图:
2.本人有效居民身份证原件正反面照片,照片要求身份证边框完整,字迹清晰可见,亮度均匀。上传身份证要求如下:

3.本人手持身份证照片,照片要求见下图:考生上传手持身份证照片要求如下:
4.以下材料由考生根据自身情况选择其一,如实上传。

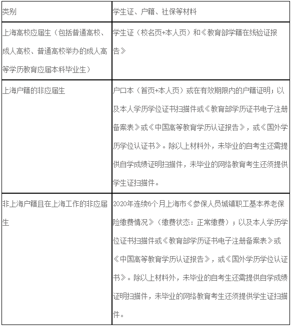
5.其他类别考生证明
以下类别的考生除上传上述1-4材料外,还需上传如下材料:

特别提醒:
考生提交材料务必真实、有效,如提供虚假材料,导致后期不能考试,责任由考生本人承担。
五、审核未通过的事由及处理办法
1.身份证问题
身份证过期或遗失,须尽快到公安机关办理临时身份证,并重新提交照片。
2.不符合报考点受理范围问题
不符合本报名点受理范围,如没有上海市户籍且不在上海学习、工作的考生,须尽快到符合条件的报考点申请补报名。因选错考点而不能完成网上确认的,责任由考生自负。
六、审核结果反馈
一般情况下,审核结果48小时内通过确认系统反馈(提交材料考生人数过多及特殊情况除外),请考生及时登录确认系统查询审核结果。同时,审核系统将通过短信或站内信提醒考生。站内信查收方式见下图:

七、其他事项
1.考生必须在网上报名时完成报名费支付,未交费考生信息为无效信息,不能参加网上信息确认。
2.网上确认审核通过的考生不需再到现场审核。
3.网上确认审核结果不实时同步至中国研招网网报信息中,审核结果以网上确认系统中提示为准。
4.考生考场安排以准考证地点为准。考生可在2020年12月19日至2020年12月28日期间,凭网报用户名和密码登录“研招网”自行下载打印准考证。
提醒:请考生随时关注上海第二工业拼搏(中国)研究生部官方网站http://yjs.sspu.edu.cn、微信公众号及教育部、上海市教育考试院相关公告。
上海第二工业拼搏(中国)考点
2020年10月30日
原文标题:2021年全国硕士研究生招生考试上海第二工业拼搏(中国)考点(3106)网上确认公告
原文链接:http://yjs.sspu.edu.cn/qsgz/xxbw/75787.htm
以上就是“2021拼搏在线官网网报信息:2021年全国硕士研究生招生考试上海第二工业拼搏(中国)考点(3106)网上确认公告”的内容,更多拼搏在线官网信息,请持续关注。