2021年我省共有46所招生单位招收硕士研究生,其中普通高校34所,科研院所7所,党校1所,军队院校4所。
一、关于江苏省报考点设置
按教育部有关规定,考生选择报考点时,应届本科毕业生原则上应选择就读学校所在地省级教育招生考试机构指定的报考点,单独考试考生应选择招生单位所在地省级教育招生考试管理机构指定的报考点,其他考生应选择工作或户口所在地省(区、市)的报考点。考生务必仔细阅读所报考招生单位和所选报考点的网报公告,如招生单位对报考点选择有特殊要求,以招生单位网报公告为准。
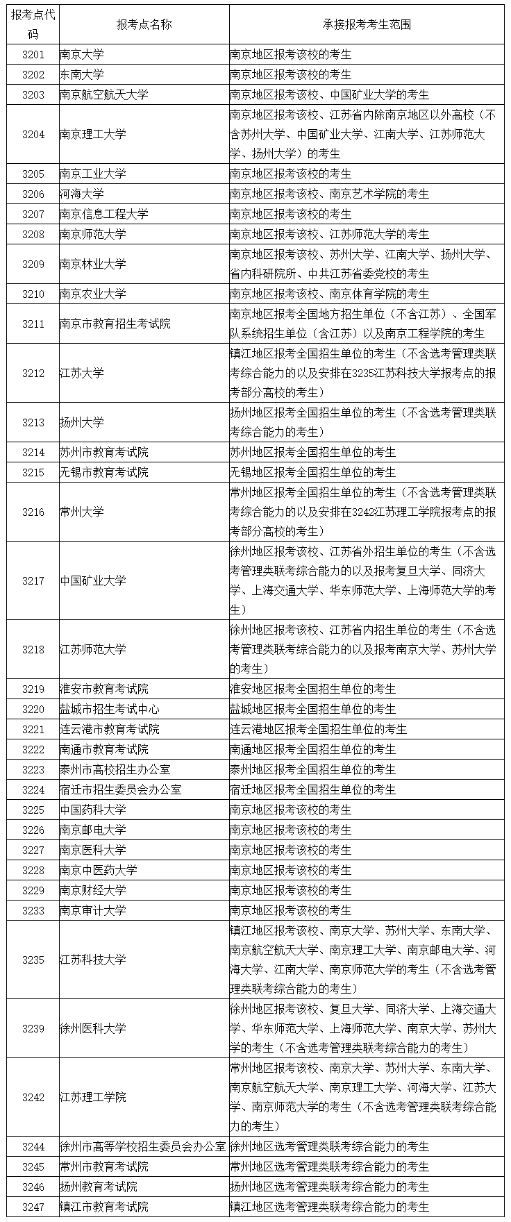
2021年江苏省硕士研究生报考点设置情况


二、关于网上报名、网上确认报名信息和准考证打印
1.报名。2021年全国硕士研究生招生实行网上报名,网报时间:10月10日-31日,每天9:00-22:00,报名网址:中国研究生招生信息网(公网网址:https://yz.chsi.com.cn ,教育网网址:https://yz.chsi.cn)。报名期间,考生可自行修改网上报名信息或重新填报报名信息,但一位考生只能保留一条有效报名信息。考生须在上述规定时间内上网报名,逾期不能补报,也不得修改报名信息。
网上报名期间,教育部将对考生学历(学籍)信息进行网上校验,考生可上网查看学历(学籍)校验结果。考生也可在报名前或报名期间自行登录“中国高等教育学生信息网”(网址:https://www.chsi.com.cn)查询本人学历(学籍)信息。
未能通过学历(学籍)网上校验的考生应在招生单位规定时间内完成学历(学籍)核验。在网上报名时尚未取得,但录取当年入学前可取得国家承认本科毕业证书的自学考试本科生,须根据报考点及招生单位要求出具相关自学考试成绩证明。在网上报名时尚未取得,但录取当年入学前可取得教育部留学服务中心出具的《国(境)外学历学位认证书》的国(境)外求学考生,须根据报考点及招生单位要求出具相应证明。
选择我省报考点的考生,提交报考信息后,须在网上报名截止日期(10月31日)前,以“网上支付”方式交纳报考费,收到交费成功信息后,方可持网上报名编号在规定时间到选择的报考点确认网报信息,否则报名无效。请考生务必于网上报名期间在网上支付报考费,现场确认期间一律不接受补交费。
2.确认。考生持本人居民身份证、学历学位证书(应届本科毕业生持学生证)和网上报名编号,报考“退役拼搏(中国)生士兵”专项硕士研究生招生计划的考生还应提交本人《入伍批准书》和《退出现役证》,于11月7日-9日到网上(报考点指定网址)采集本人图像和确认报考信息,并签订《报考硕士研究生考生诚信考试承诺书》,逾期将不再办理。未确认网报信息的考生其网报信息无效,将无法参加考试和录取。
网上确认信息后,招生单位将对考生网上填报的报名信息进行全面审查,并重点核查考生填报的学历(学籍)信息,对符合报考条件的考生准予考试。未通过网上学历(学籍)校验的考生,须按照招生单位的要求提供相应材料,否则招生单位可拒绝考生准考。
3.打印准考证。请考生及时关注中国研招网有关公告,于12月19日-28日凭网报用户名和密码登陆研招网,自行下载打印准考证。考生凭准考证及有效居民身份证参加考试,准考证正、反两面在使用期间均不得涂改或书写。硕士研究生初试和复试时均需使用准考证,请考生妥善保管好自己的准考证。
三、其他
1.依据江苏省物价局、江苏省财政厅、江苏省教育厅文件规定(苏价费〔2007〕423号、苏财综〔2007〕92号、苏教财〔2007〕89号),参加全国研究生考试,按每生120元标准收取报名考试费。
2.9月24日-27日,每天9:00-22:00,应届本科毕业生所在高校将组织部分考生进行预报名。预报名期间,“网上支付报考费”功能同时开通,考生在此期间报名信息及支付的报考费有效。
3.对已报名交费但未确认信息,和已确认信息未参加考试等情况,不予退报考费。
四、特别提醒
1.凡拟在江苏省报名考试或报考江苏省招生单位的考生,在网上报名前,请务必认真阅读《2021年全国硕士研究生招生工作管理规定》,查阅报考招生单位的招生简章和专业目录以及江苏省教育考试院和各报考点关于网上报名的公告信息,并按要求慎重选择报考点。
2.网报期间一位考生只能保留一条有效报名信息,报名信息经考生确认后不得修改。
3. 因不符合报考条件及相关政策要求,网报信息误填、错填,导致不能现场确认、考试、复试、录取以及入学后不能进行学籍注册的,遗留问题由考生本人负责。对弄虚作假者,将按照《国家教育考试违规处理办法》《普通高等学校招生违规行为处理暂行办法》严肃处理。
4. 需要申请考试合理便利的残疾考生,请务必于网报期间与报考点取得联系,办理相关手续。
请考生认真查阅各报考点网站相关内容,如仍有疑问可向各报考点咨询。2021年江苏省硕士研究生招生考试报考点网址和咨询电话如下表:

江苏省教育考试院
2020年9月21日
原文标题:江苏省2021年全国硕士研究生招生网上报名公告
原文链接:http://yzb.njupt.edu.cn/2020/0922/c7797a171599/page.htm
以上就是小编整理“2021拼搏在线官网网报公告:江苏省2021年全国硕士研究生招生网上报名公告”的全部内容,想了解其他地区的网报公告内容,请持续关注研线网。