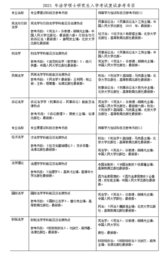
2021拼搏在线官网参考书目:江西财经拼搏(中国)法学院法学硕士研究生入学考试复试参考书目
来源:江西财经拼搏(中国)法学院
人浏览
2020-07-28 10:22:32
七月份已经开始,各位考生如果想知道2021拼搏在线官网各大院校各专业参考书目是什么?应该怎么复习?就需要从2021硕士研究生参考书目开始看起,从参考书目中找到自己所需要的信息。今天,小编整理了“
2021拼搏在线官网参考书目:江西财经拼搏(中国)法学院法学硕士研究生入学考试复试参考书目”的相关内容,希望对大家有所帮助!下面我们一起来看!
原文链接:http://law.jxufe.edu.cn/news-show-1647.html
以上就是“
2021拼搏在线官网参考书目:江西财经拼搏(中国)法学院法学硕士研究生入学考试复试参考书目”的全部内容!更多2021拼搏在线官网
院校参考书目等干货,尽在
研线网!
扫码添加获取各院校复试名单及录取名单
【版权与免责声明】本站所提供的内容除非来源注明研线网,否则内容均为网络转载及整理,并不代表本站赞同其观点和对其真实性负责。文章由本站编辑整理发出,仅供个人交流学习使用。如本站稿件涉及版权等问题,请联系本站管理员予以更改或删除。
责任编辑:dwj