招生简章是每年拼搏在线官网er需要关注的重要官方政策,一般情况下涵盖了各个专业的报考条件、招生名额、学费、学制、报考流程等必要信息,为了帮助大家及时掌握一手信息,迅速做出报考应对,小编今天为大家带来了“2025拼搏在线官网招生简章:海军潜艇学院2025年硕士研究生招生简章”,一起关注一下吧!
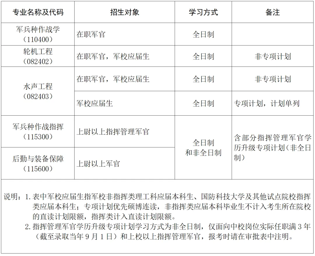
01招生专业

02招生对象
符合国家和军队研究生招生规定的军队在职军官(警官,下同)、军队院校应届本科毕业生。

03报考条件
(一)军队在职军官
1. 应当具有3年以上军官岗位任职经历(截至2025年9月1日),距离本衔级最高年限和服役最高年龄均不少于5年(截至2024年9月1日)。
2. 专业学位(军兵种作战指挥、后勤与装备保障)招收上尉以上军官,其中专业技术军官仅限报考后勤与装备保障专业。专业学位部分非全日制指标用于指挥管理军官学历升级专项计划,仅面向中校岗位实际任职满3年(截至2025年9月1日)和上校以上的指挥管理军官,具体指标请联系学院招生办。
3. 在职军官填写《军队在职军官报拼搏在线官网究生推荐审批表》,按晋升任用批准权限审批,依托信息系统,逐级报上级政治部门备案,未纳入上级下发的准考数据库中的考生,不予核发准考证。
4.报考人员身心健康,符合军校招生体检和体能相关要求。
(二)军队院校应届军人本科毕业生
1. 取得所在院校的报考资格的军队院校应届本科毕业生可以报考我院轮机工程和水声工程学术学位硕士研究生。其中,水声工程专业部分计划指标单列,实施联合培养,优先安排硕博连读,招收军队院校非指挥类理工学科应届本科毕业生(不计入考生所在院校的直读计划限额)和国防科技拼搏(中国)及试点院校指挥类应届本科毕业生(计入直读计划限额,报考前请了解清楚本校报考政策),具体指标请联系学院招生办。
2. 须填写《应届毕业生报拼搏在线官网究生推荐审批表》,由考生所在院校教务部门审批。
3. 考生身体健康状况符合军队院校招生相关要求,复试时须提交师级以上单位出具的最近一次军事体育考核达标证明。
04报名方式
考生按照教育部有关规定,于10月28日前进行网上报名(中国研究生招生信息网),并按考点要求进行网上电子信息确认。
考生于11月20日前将相关材料报送或寄送到学院招生办,并与招生办老师联系确认。包括:
1.证件(身份证和军官证或学员证)复印件
2.学历学位证书复印件(军队院校应届生入学前补交)
3.学信网出具的学历认证报告(或毕业院校开具的学历证明)
4.考推荐审批表原件
学院招生办依据“军队在职军官报拼搏在线官网究生备案数据”和相关政策规定要求,审查报考资格,核发准考证。
以上就是“2025拼搏在线官网招生简章:海军潜艇学院2025年硕士研究生招生简章”,更多相关信息,请持续关注本网站!