
图片来源:微博
今年由于疫情原因比往年多了一些特殊要求,比如有的要求提前14天就记录体温,有的要求健康码等,大家要以各自报考点要求为准,如果没有按照要求可能无法顺利进入考场!所以大家一定要按照自己所选考点的要求提前准备好相关材料!
目前已有河北、河南、浙江、湖北、宁夏、黑龙江、内蒙古、四川、安徽、山东、广东、浙江、山西13个省市发布防疫须知!
01 内蒙古

图片来源:内蒙古官方公告
考生应下载“蒙速办”或“蒙健康”APP、申领“健康码”,认真做好身体健康状况监测,若出现发热、干咳、乏力、鼻塞等症状,应按规定及时就医。
考前14天(即12月12日)起,所有考生进行体温测量及身体健康状况监测,其中,应届毕业生考生由所在高校(或实习单位)负责监测、非应届毕业考生由所在单位(或办事处等)负责监测。考生需填写《2021年全国硕士研究生招生考试考生健康情况承诺书》,考试期间进入考点时,需出示本人绿色健康码和上交健康状况承诺书。
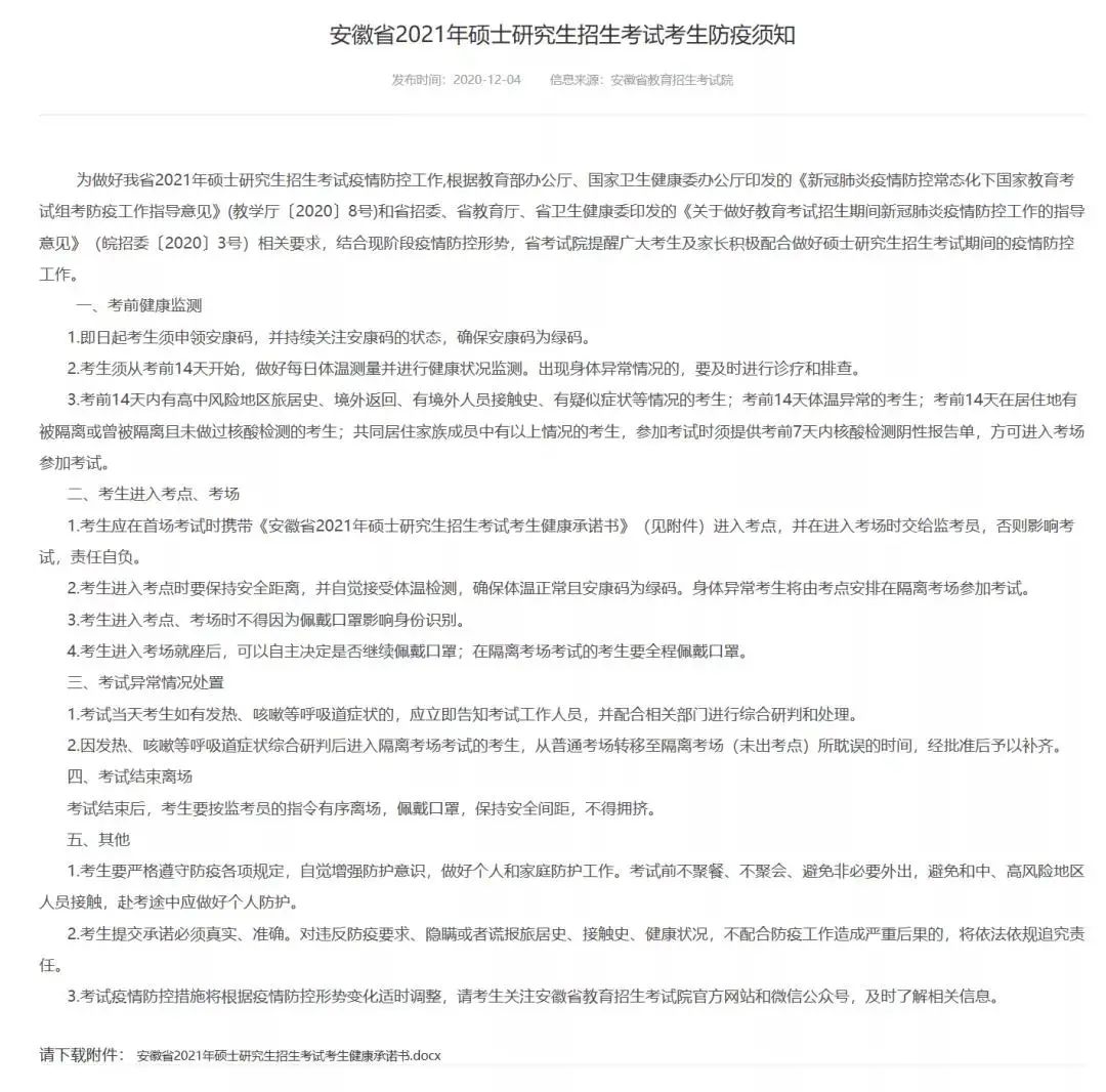
02 安徽

图片来源:安徽省官方公告
安徽省近日公布考生防疫须知,考生需要在考前申领安康码,并持续关注安康码的状态,确保安康码为绿码。从考前14天开始,做好每日体温测量并进行健康状况监测。
考试时应在首场考试时携带《安徽省2021年硕士研究生招生考试考生健康承诺书》。
03 四川

图片来源:四川官方公告
四川省在5日也公布了考生健康检测公告,四川所有考生均须在考前14天(即12月12日开始),关注微信公众号“招生考试信息网ZK789”,进入“健康填报”栏,选择“研招考试每日健康填报”,按要求每日如实填报身体健康信息,直到12月25日结束。
所有考生须在12月12日至12月25日期间,下载《健康情况承诺书》。
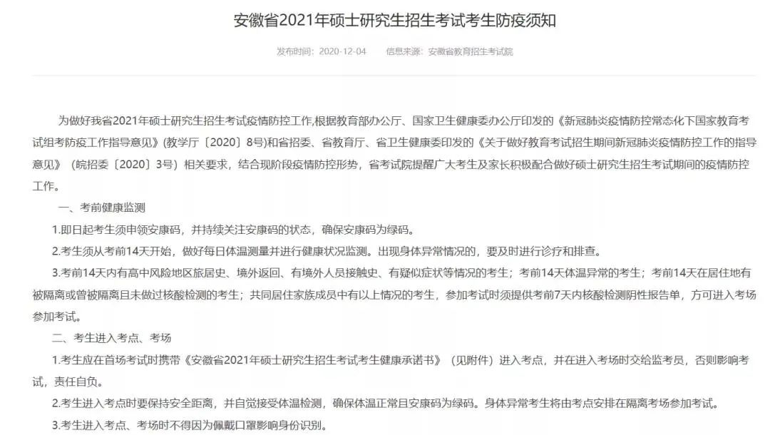
04 安徽

图片来源:安徽官方公告
安徽即日起考生须申领安康码,并持续关注安康码的状态,确保安康码为绿码。
考生须从考前14天开始,做好每日体温测量并进行健康状况监测。出现身体异常情况的,要及时进行诊疗和排查。
考生应在首场考试时携带《安徽省2021年硕士研究生招生考试考生健康承诺书》影响考试,责任自负。
05 山东

图片来源:山东官方公告
自12月12日起,应每日进行体温测量、记录及健康状况监测。建议考生自12月12日起无特殊情况不要离鲁;避免去疫情中、高风险地区和人流密集的公共场所。
所有考生均需注册山东健康通行码,保持山东省电子健康通行码为绿色,并如实填写《健康承诺书》,在首场考试进入考点时,将《健康承诺书》交考点工作人员,经检查合格后方可进入考点。
06 广东

图片来源:广东官方公告
所有考生须注册“粤康码”信息,未注册“粤康码”的考生不得参加考试。
尚在外地的考生应了解考点所在地疫情防控相关要求,及时返回,并按属地化要求和规定进行管理,以免耽误考试。根据我省卫生防疫相关规定,从境外或中高风险地区返粤及“粤康码”红码的人员,须按当地要求先隔离14天。
12月12日起,对所有考生实行考前连续14天健康监测。所有考生须进行考前14天自我健康观察,如实在“粤康码”中进行健康申报,同时如实填写考前14天个人健康信息申报表,并在参加每场考试时提交考点工作人员。未按要求申报的考生须提供考前7天核酸检测阴性证明,方可参加考试。
07 浙江

图片来源:浙江官方公告
考生请提前了解考试地的防疫规定要求,须在考前14天通过支付宝完成本人浙江健康码的申领,并每天监测体温,在考点参加考试时,要自觉服从考点学校的疫情防控工作规定和要求,确保自身人身安全和身体健康。
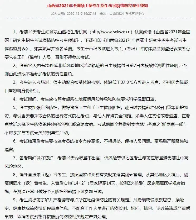
08 山西

图片来源:山西官方公告
考前14天考生须登录山西招生考试网(http/www.sxkszx.cn)认真阅读《山西省2021年全国硕士研究生招生考试疫情防控考生须知》,下载打印《山西省2021年全国硕士研究生招生考试考生体温监测表》,如实填写并签名承诺。考生于首场考试进入考点(考场)时将体温监测登记表按考点要求交工作(监考)人员,否则不得参加考试。
以上为部分地区考点要求,其他地区防控要求可以关注该地区教育考试院官网哦。更多拼搏在线官网信息,请持续关注研线网。