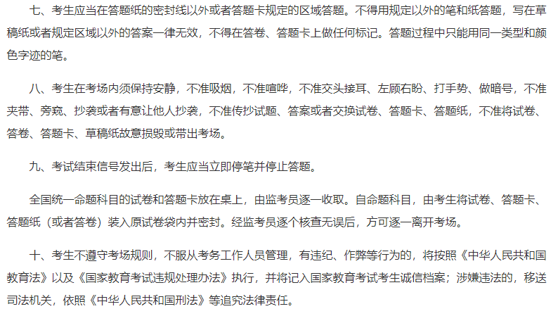
所以还是有人在群里问:“可以带表吗?”,“需要自己带笔吗?”,可能有人想说,问需不需要带笔的同学是认真的吗?上战场不带刀?
其实这位同学也不是脑洞乱开、空口无凭,的确有一些地区不允许带文具,比如之前提到的重庆地区,就不允许自带文具,由考点统一发放。研招网统一发布的2020年全国硕士研究生招生考试考场规则大家可以复习巩固一遍。

信息来源:研招网
上次只是简单的回答了几个问题,这次我们再来归纳一下那些奇奇怪怪却又不能忽略的考场规则问题及答案。
01 考场上可以带修正液或胶带吗?
修正带和涂改液是一定不能带入考场的。
《2020年全国硕士研究生招生考试考场规则》明确规定“不得携带涂改液、修正带等物品进入考场”,透明胶带很多情况下也是不能携带的,具体情况得看考场要求。

信息来源:研招网
建议大家在考前摆脱对这些工具的依赖感,尽量不要涂抹,写错了一笔划掉即可,卷面分要保住不能丢。
02 考试可以带纸巾吗?
有同学问到了,有多汗症,手易出汗会导致握笔答题出现问题,可不可以到医院开证明然后带纸巾考试?
对于多汗症考生来说,这个问题的确是很愁人了,可以备上没有外包装或者外包装没有文字的纸巾,入场之前询问一下监考老师是否能够带入考场,说明一下自己的问题。
03 考试时机械表可以带吗?
电子手表是肯定不能带的,至于机械表是否允许,这个还需根据具体公告而定,或者先备上,在入场之前进行询问。
上次提到了一条建议就是,大家不要频繁的看表,容易影响心态,浪费考场的宝贵时间。这就需要大家在考前的这一段时间进行系统的训练,训练自己的做题速度,做好万全的准备应对考试。
重要提醒:不要踩点答完!不要踩点答完!不要踩点答完!一定要在平时训练的时候就保证自己有足够的时间进行涂卡和检查。
04 考试可以带计算器吗?
根据考试科目需要,有些专业课考试涉及到大量的计算,需要专业的计算器及其他工具,例如农学门类联考化学科目考试可以使用科学计算器(指“不带字典存储和编程功能、不具有对数及幂指数计算功能”的计算器),而其他统考及联考科目考试中一般不允许使用计算器。
没错,说的就是你们考管理类联考的。
05 考试居然需要带小刀和胶棒?
一般专业课考试的试卷密封袋是需要考生自己进行拆封和密封的,所以需要准备考小刀和胶棒,并且这还意味着,同学们要预留出来时间进行密封试卷袋,或者可以提前练习一下,避免考试的时候耽误太多时间。
那不考专业课的同学就要问了,我们需要带小刀和胶棒吗?
答案是,一般不需要,不过,以防万一还是准备好吧!
06 考试前耳钉、发卡是不是要摘下来?
在入场前会要求提前到考场排队进行检查,除把规定以外的文具、资料和书包放到外面外,还要把耳钉、发夹、手链这种饰品摘下来放好。
07 考试会留时间进行涂卡吗?
按照规定,考试结束信号发出后,考生应当立即停止答题不得动笔。
因此,考试的180分钟内包含了涂卡时间,并不会再保留时间给考生进行涂卡,所以涂卡的时间一定要预留出来。答题卡可以提前准备一些,在系统训练时就增加涂卡的环节。
08 疫情会对拼搏在线官网初试有影响吗?是不是需要戴口罩入场?
答案当然是一定有影响的,不过考点会进行万全的防控措施,大家也要提前了解考试公告,以了解自己所需配合的工作。
河南省考点要求考生如实记录本人考前14天(12月12日-25日)的健康监测情况,填写《河南省2021年全国硕士研究生招生考试考生健康考试承诺书》,于12月26日上午第一场考试时交给考场监考人员,并主动配合考点其他防疫措施等。

信息来源:研招网
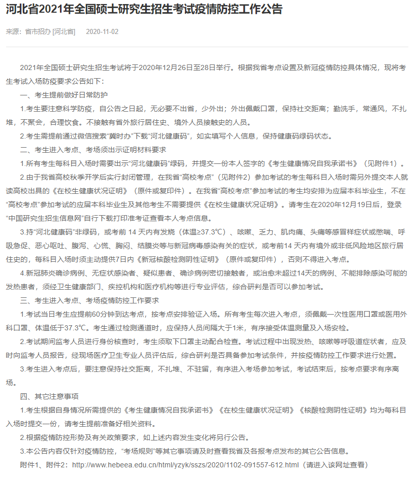
河北省11月2日发布《河北省2021年全国硕士研究生招生考试疫情防控工作公告》,要求考生提前做好日常防护,提前下载“河北健康码”并保持绿码状态;提前60分钟到达考场,进行体温检测和安检,且每次入场时需要提交证明材料。

信息来源:研招网
四川省将在考前 14 天起对所有参加研招考试考生进行身体健康监测,具体办法将于 12 月初发布公告。凡有过身体异常、考前 14 天内有境外或国内非低风险地区活动轨迹、疑似病例和确诊病例接触史的,在进入考点时须出示由专业医疗机构提供的有效健康证明。

信息来源:研招网
宁夏地区要求所有考生须从考前14天开始,每日自行测量体温并如实填写《体温自我监测表和健康情况声明书》。

信息来源:宁夏教育考试院
所以除了日常的健康码出示和体温检测外,今年可能还需要大家提前准备好一些健康证明材料,如河北省公告要求:
考生根据自身情况所需提供的《考生健康情况自我承诺书》《在校生健康状况证明》《核酸检测阴性证明》均为每科目入场时提交一份,请考生提前准备好相关资料。
至于需不需要全程戴口罩,宁夏地区公告给出了这样一份答案:
考生进入考场就座后,可以自主决定是否继续佩戴口罩;在备用隔离考场考试的考生要全程佩戴口罩。
还有很多地区没有公布考场规则具体内容,今天就归纳到这里。大家一定要仔细阅读,提前做好应考准备!