各位考生:
上海财经拼搏(中国)2021年入学MBA预面试网申通道现已正式上线。有关预面试的详细介绍如下:
一)何为预面试?
上海财经拼搏(中国)MBA招生采取“W+D预面试”政策。申请人在参加联考之前提前参加面试,项目根据考生在线申请所提交的报名信息进行全面的背景评估(Width),并根据背景评估结果,对符合条件的考生进行较为深入的预面试考察(Depth)。
2021年入学预面试时间安排如下:


二)如何申请预面试?
预面试申请采用在线报名的形式。网申系统现已开放,请登录网申系统填写申请资料并提交。
- 预面试网申通道在哪里?上海财经拼搏(中国)商学院官网

系统注册成功后,申请人须在相应批次的网申截止日期之前完成在线申请的所有内容(班型选择、个人信息、自我评述、他人推荐、问卷调查以及电子申请材料上传)。
请注意:
1. “申请项目”中的“申请”模块须选择“2021年入学MBA预面试”;

2. 电子申请材料需满足系统要求的格式和大小,且需保证内容清晰。
三)早知道:预面试有哪些环节和必须了解的信息?
- 面试流程如下:
1. 个人面试
1)考察时间:共15分钟;2)考察项目:个人面试表现、综合英语水平、思想政治素质和品德。其中个人面试表现含5分钟主题演讲。
2. 小组面试
1)考察形式:无领导小组讨论,随机分组;2)考察时间:共45分钟,包括准备时间10分钟,讨论时间30分钟,考官点评5分钟;3)考察项目:决策能力、团队精神、语言表达、逻辑思维等综合素质。
3. 政治笔试
1)考试形式:开卷笔试;2)考试时间:45分钟;3)考察项目:思想政治素质和品德、政治立场、职业道德、组织纪律性;4)参考范围:待定(请密切留意官网通知)。
- 面试当日考生须知如下:
1. 请携带身份证原件、面试席卡和郑重声明(需自行在面试系统中的“资料打印”模块下载打印)、黑色水笔及纸质政治笔试参考资料参加考试;
2. 考试时所有电子设备将禁止使用;
3. 其他相关安排请听从面试现场老师指示。
四)预面试结果
预面试成绩 = 背景评估成绩(基于网申填写资料的评分)+ 面试成绩
项目将综合上述两部分成绩从高到低排名确定预面试结果,预面试结果分为:
1. 预面试优秀。预面试结果为优秀的考生,在联考总成绩达到国家A类考生线且单科成绩达到上财单科线后,获得拟录取资格;
2. 预面试良好(分为附加分20分和附加分10分两档)。预面试结果为良好的考生,在联考总成绩达到国家A类考生线且单科成绩达到上财单科线后,附加分计入总成绩从高到低排名录取;
3. 预面试一般。预面试结果为一般的考生无附加分,在联考总成绩达到国家A类考生线且单科成绩达到上财单科线后,按照总成绩从高到低排名录取。
2021年入学招生录取流程图:

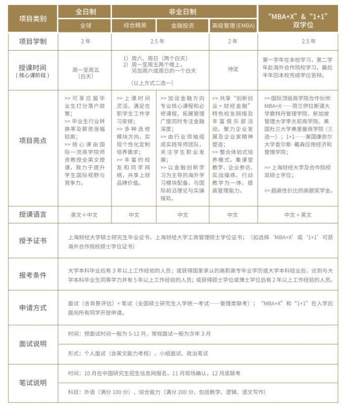
五)2021年入学上财MBA项目概览


六)注意事项
1. 面试时间一经公布不能更换。名单公布后考生可点击网申页面左边栏“申请进度”查看每批面试名单公布日期及具体面试日期。如有时间调整需求,请于面试名单公布前发送申请邮件至cobadmissions@mail.sufe.edu.cn;
2. 如预面试后有转班需求,必须在联考报名前参加转班面试,且面试成绩以转班面试成绩为准,原预面试成绩予以作废。具体转班面试申请信息请留意官网和本公众号通知;
以上就是“2021年MBA提前面试 |上海财经拼搏(中国)2021年入学MBA预面试网申通道现已上线!”的全部内容!更多拼搏在线官网信息持续更新,多多关注!祝拼搏在线官网顺利,马到成功!