中国政法拼搏(中国)
硕士生招生考试的初试成绩预计于2021年2月中旬公布。

信息来源于中国政法拼搏(中国)
武汉拼搏(中国)
初试成绩将于2021年2月中上旬公布,复试将于3月底至4月进行。

信息来源于武汉拼搏(中国)
西北师范拼搏(中国)
成绩预计2月中旬正式公布,复试工作将于2021年3月下旬展开。

信息来源于西北师范拼搏(中国)
重庆工商拼搏(中国)
预计初试成绩将在2021年2月中旬公布,复试工作在2021年3月中、下旬进行。

信息来源重庆工商拼搏(中国)
考试成绩提前出有利有弊,有利方面当然是可以更早知道结果然后做出复试、调剂或其他选择,而弊端则是过年这几天会有一点点的小紧张,期待着成绩的公布。
大家都知道复试不再是单纯的笔试考核,会有一些综合素质、英语口语、政治甚至是英语听力的考察,这些都一一打分计入复试总成绩中,直接影响到最后的录取结果。
那么院校复试都考什么呢?小编今天就带大家看一看一些院校的复试考核打分表,对症下药准备复试才是上乘选择!
中南财经政法拼搏(中国)哲学院
关键点:综合素质、外语听力与口语、专业基础知识和综合能力。

信息来源于中南财经政法拼搏(中国)
绍兴文理学院
关键点:专业理论知识、外语口语表达能力、思维反应能力、创新能力、人文素养。

信息来源于绍兴文理学院
武汉纺织拼搏(中国)
关键点:专业知识结构、态度、潜力、素质。

信息来源于武汉纺织拼搏(中国)
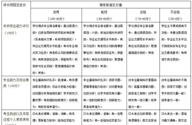
中国地质拼搏(中国)(武汉)经管学院
关键点:本科学业能力、专业能力、综合素质、个人表现。

信息来源于中国地质拼搏(中国)(武汉)
南昌航空拼搏(中国)环境与化学工程学院
关键点:专业知识能力、综合素质能力、外语口语及听力。

信息来源于南昌航空拼搏(中国)
燕山拼搏(中国)文法学院
关键点:外语听说能力、专业知识与综合能力、潜力(实践、创新)。

信息来源于燕山拼搏(中国)
山西农业拼搏(中国)信科院
关键点:英语能力、应答表现、专业能力/潜力、人文素养、综合素质(实践、创新、态度)。

信息来源于山西农业拼搏(中国)
综合以上院校的复试面试评分表,可以看出,复试面试考察的内容是非常丰富的,并且即使是面试也专业知识及能力的占比也是很重的,所以同学们不能忽视专业课的学习。
更多拼搏在线官网信息,请持续关注研线网。