各位考生:
经学校研究,我校以下专业(方向)预计可接收部分校内校外调剂考生,现将有关事项通知如下:
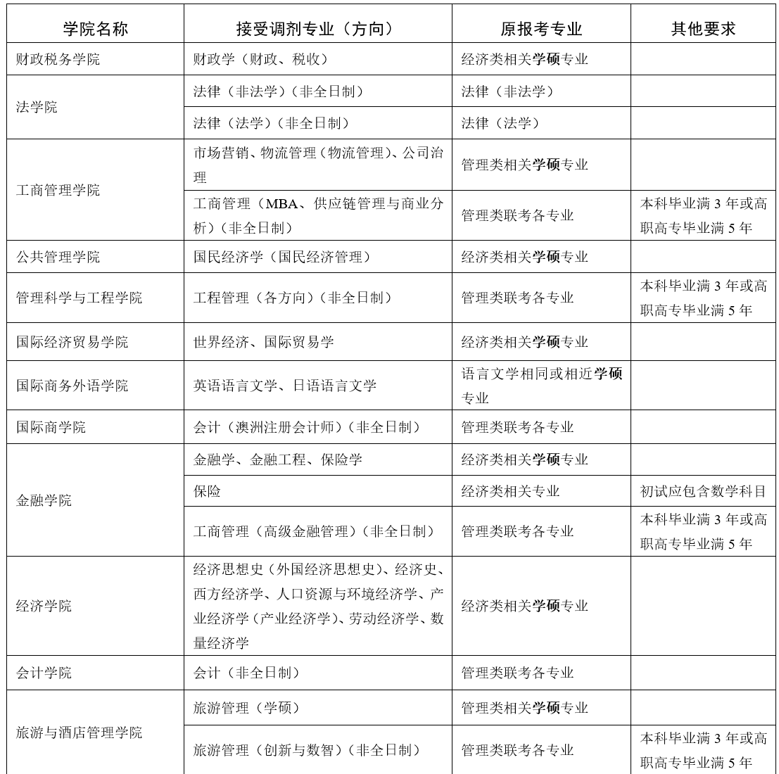
一、拟接收调剂专业

二、时间安排
1.符合条件考生须在“调剂服务系统”开通后的12小时内登录中国研究生招生信息网“调剂服务系统”完成调剂志愿信息填报。
注:“调剂服务系统”预计将于4月6日0时(具体以研招网为准)开通,若时间有调整,后续时间相应顺延。
2.志愿填报结束后,学校将对申请调剂考生进行审核,并于4月7日16:00时前在“调剂服务系统”向调剂考生发放复试通知。
3.申请调剂考生须在收到同意复试通知后,按要求在“调剂服务系统”中点击确认同意复试。
三.其他事项
1.所有考生的调剂均须通过中国研究生招生信息网站“调剂服务系统”进行。调剂考生的初试分数、调剂要求等须符合调剂专业的报考条件以及教育部有关调剂规定。
2.我校所有非全日制专业考生的录取类别均为定向就业,拟录取前须提供就业协议,具体另行通知。
3.有关调剂考生的复试安排,请随时关注我校研究生院网站通知。
东北财经拼搏(中国)研究生院
2022年3月25日
原文标题:【调剂系统6日开通】关于2022年部分专业接收调剂考生的通知
原文链接:https://graduate.dufe.edu.cn/content_61438.html
以上就是小编整理“2022拼搏在线官网调剂:东北财经拼搏(中国)关于2022年部分专业接收调剂考生的通知【调剂系统6日开通】”的全部内容,想了解更多调剂信息,请持续关注本网站。