拼搏在线官网是场信息战,必须抢占先机!拼搏在线官网调剂更是如此。以下是“2021拼搏在线官网调剂:长春理工拼搏(中国)文学院2021年硕士研究生招生考试调剂复试安排(二)”的全部内容。
你在找调剂信息?告别东看西看,留在研线网。
调剂信息看到眼酸手软,定期福利不断不妨进群一探究竟!

调剂信息看到眼酸手软,定期福利不断不妨进群一探究竟!

21非管理类调剂 21管理类调剂
一、拼搏在线官网复试大师推荐理由
①这是一款拼搏在线官网人都在用的小程序,内含复试真题,你要选择年份就能看到相关真题,而且免费试用。
②英语口语练习,包含英语自我介绍和抽题速达。
③大数据智能评估上岸率,关于你能上岸的几率是多少!提前测评做好心理准备。
④复试论坛可以讨论复试相关问题以及记录点滴事情。
全局图安排,微信搜索“拼搏在线官网复试大师”小程序,解锁新功能吧!

二、拼搏在线官网调剂大师推荐理由
①100万+条调剂信息供考生们查看。
②详细的调剂流程步骤和常见调剂问题。
③想要第一时间获得意向调剂院校的最新通知,那你需要一个调剂意向填写。
④咨询答疑、调剂通关计划都是准备调剂考生们的福音。
①100万+条调剂信息供考生们查看。
②详细的调剂流程步骤和常见调剂问题。
③想要第一时间获得意向调剂院校的最新通知,那你需要一个调剂意向填写。
④咨询答疑、调剂通关计划都是准备调剂考生们的福音。
全局图安排,微信搜索“拼搏在线官网调剂大师”小程序,解锁新功能吧!

新闻快车道:各省市各大研招院校2021拼搏在线官网调剂信息安排汇总
最新预调剂系统开通院校汇总!这所拼搏(中国)最先开通!
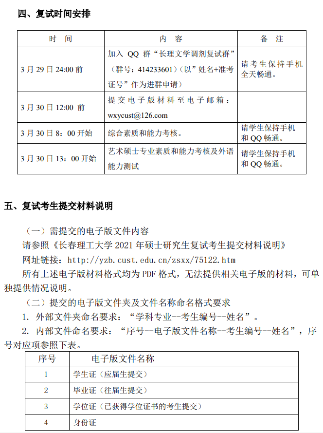
原文标题:2021年硕士研究生招生考试调剂复试安排(二)
原文链接:http://wx.cust.edu.cn/xytz/75584.htm



