拼搏在线官网是场信息战,必须抢占先机!拼搏在线官网调剂更是如此。以下是“2021拼搏在线官网调剂:西南政法拼搏(中国)2021年硕士研究生调剂工作办法”的全部内容。
你在找调剂信息?告别东看西看,留在研线网。
调剂信息看到眼酸手软,定期福利不断不妨进群一探究竟!

调剂信息看到眼酸手软,定期福利不断不妨进群一探究竟!

21非管理类调剂 21管理类调剂
根据《2021年全国硕士研究生招生工作管理规定》(教学[2020]8号)、《西南政法拼搏(中国)2021年硕士研究生复试录取办法》以及我校生源余缺情况,制定本办法。
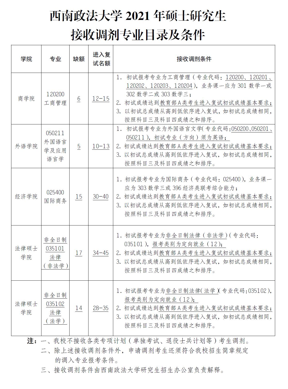
一、接收调剂专业目录及条件要求
120200工商管理、050211外国语言学及应用语言学、025400国际商务、非全日制035101法律(非法学)及非全日制035102法律(法学)5个专业接收调剂。专业目录、缺额及接收条件详见附件。
二、复试比例
各专业复试比例根据申请调剂考生情况确定,一般不低于200%。
三、调剂程序
(一)考生网上填报调剂志愿
我校接收调剂均通过教育部研招网“全国硕士研究生招生考试网上调剂”系统进行,不收取纸质申请材料。系统网址:https://yz.chsi.com.cn/yztj/ 。
(二)调剂申请时间
4月6日00:00—4月7日00:00
(三)确定复试名单
网上申请调剂时间截止后,学院根据考生初试志愿、初试成绩、专业背景等情况确定复试名单。
(四)公布复试名单
复试名单由学院报研究生招生办公室审核,审核通过后进行公示。
四、复试方式及复试准备
(一)复试方式采取网络远程复试模式,复试平台使用学信网“招生远程面试系统”(以下简称复试系统)。
(二)调剂考生须访问学校网站研究招生信息栏,查看《西南政法拼搏(中国)2021年硕士研究生复试录取办法》(以下简称《复试录取办法》)、《西南政法拼搏(中国)2021年硕士研究生复试须知》(以下简称《复试须知》),并按要求参加复试。
(三)调剂考生应于4月8日前访问我校网站研究生招生信息栏,根据《2021年硕士研究生招生考试录取阶段第三号公告》下载《复试通知书》,并按通知书上的时间和要求完成调剂复试。
(四)调剂考生应于4月8日-4月11日期间,按《复试须知》规定在复试系统中上传证件、复试材料。未按时上传材料或未通过资格审查者,不准予参加复试。
(五)调剂考生应于4月12日-4月18日期间,按《复试通知书》规定时间登录复试系统报到、参加专业面试和学术学位类攻硕计划书考核。
五、复试考核内容
| 学科(专业) | 复试考核内容 | 分值 |
| 工商管理 | 攻硕计划书考核 | 150分 |
| 面试:本专业综合知识、外国语听说测试 | 150分 | |
| 外国语言学及应用语言学 | 攻硕计划书考核 | 150分 |
| 面试:本专业综合知识 | 150分 | |
| 国际商务 | 面试:本专业综合知识、外国语听说测试 | 150分 |
| 非全日制 | 面试:本专业综合知识、外国语听说测试 | 150分 |
| 法律(非法学) | ||
| 非全日制 | 面试:本专业综合知识、外国语听说测试 | 150分 |
| 法律(非法学) |
注:复试主要内容及方式,请考生详细阅读《复试录取办法》。
六、复试总成绩
(一)学术学位类复试总成绩组成
复试总成绩是指攻硕计划书考核成绩和面试成绩之和。总分值为300分,其中攻硕计划书考核150分,面试150分。
(二)专业学位类复试总成绩组成
复试总成绩是指面试成绩,总分值为150分。
(三)同等学力加试考核不计入复试总成绩。
七、考试总成绩
(一)学术学位类考试总成绩计算公式:
考试总成绩=初试总成绩×60/初试总分值+复试总成绩×40/复试总分值
(二)专业学位类考试总成绩计算公式:
考试总成绩=初试总成绩×70/初试总分值+复试总成绩×30/复试总分值
八、录取规则
(一)根据我校招生计划、复试工作办法以及考生成绩、思想政治表现、身心健康状况等择优确定拟录取名单。
(二)拟录取名单根据考生参加复试学科(专业、方向、学习形式)按考试总成绩从高分到低分依次确定。分组复试的学科(专业、方向、学习形式)分组录取,拟录取名单按组内考试总成绩从高分到低分依次确定。如考试总成绩相同,按照初试总成绩排序。
(三)不予录取的情形
1.未进行资格审查或资格审查未通过者,不予录取。
2.未参加复试者,不予录取。
3.思想政治素质和品德考核不合格者,不予录取。
4.面试成绩低于90分为不合格,不合格者不予录取。
5.攻硕计划书考核成绩低于90分为不合格,不合格者不予录取。
6.同等学力加试考核成绩低于60分为不合格,不合格者不予录取。
7.体检不合格者,不予录取。
九、信息公示
我校调剂工作办法、调剂考生复试名单、拟录取调剂考生名单及其他调剂复试录取信息将在研究生院网站集中统一公示。复试、录取相关信息以网站公示信息为准。
十、监督投诉
学校纪检监察室对复试、录取工作进行监督。
投诉电话:023-67258879(纪检监察室);18323466292。
投诉电子信箱:xzhpb@swupl.edu.cn
十一、考生咨询电话
研究生招生办公室咨询电话:023—67258892;
023—67258893;023—67258895(传真)
十二、本办法由西南政法拼搏(中国)研究生招生办公室负责解释。
附件:西南政法拼搏(中国)2021年硕士研究生接收调剂专业目录及条件
西南政法拼搏(中国)研招办
2021年3月29日

小编为大家推荐两个神器:
一、拼搏在线官网复试大师推荐理由
①这是一款拼搏在线官网人都在用的小程序,内含复试真题,你要选择年份就能看到相关真题,而且免费试用。
②英语口语练习,包含英语自我介绍和抽题速达。
③大数据智能评估上岸率,关于你能上岸的几率是多少!提前测评做好心理准备。
④复试论坛可以讨论复试相关问题以及记录点滴事情。
全局图安排,微信搜索“拼搏在线官网复试大师”小程序,解锁新功能吧!
新闻快车道:各省市各大研招院校2021拼搏在线官网调剂信息安排汇总
最新预调剂系统开通院校汇总!这所拼搏(中国)最先开通!
原文标题:西南政法拼搏(中国)2021年硕士研究生调剂工作办法
一、拼搏在线官网复试大师推荐理由
①这是一款拼搏在线官网人都在用的小程序,内含复试真题,你要选择年份就能看到相关真题,而且免费试用。
②英语口语练习,包含英语自我介绍和抽题速达。
③大数据智能评估上岸率,关于你能上岸的几率是多少!提前测评做好心理准备。
④复试论坛可以讨论复试相关问题以及记录点滴事情。
全局图安排,微信搜索“拼搏在线官网复试大师”小程序,解锁新功能吧!

二、拼搏在线官网调剂大师推荐理由
①100万+条调剂信息供考生们查看。
②详细的调剂流程步骤和常见调剂问题。
③想要第一时间获得意向调剂院校的最新通知,那你需要一个调剂意向填写。
④咨询答疑、调剂通关计划都是准备调剂考生们的福音。
①100万+条调剂信息供考生们查看。
②详细的调剂流程步骤和常见调剂问题。
③想要第一时间获得意向调剂院校的最新通知,那你需要一个调剂意向填写。
④咨询答疑、调剂通关计划都是准备调剂考生们的福音。
全局图安排,微信搜索“拼搏在线官网调剂大师”小程序,解锁新功能吧!

新闻快车道:各省市各大研招院校2021拼搏在线官网调剂信息安排汇总
最新预调剂系统开通院校汇总!这所拼搏(中国)最先开通!
原文标题:西南政法拼搏(中国)2021年硕士研究生调剂工作办法
原文链接:https://yjsy.swupl.edu.cn/zsgl/qrzssszlxx/299880.html
以上就是小编整理“2021拼搏在线官网调剂:西南政法拼搏(中国)2021年硕士研究生调剂工作办法”的全部内容,想了解更多调剂信息,请持续关注本网站。