你在找调剂信息?告别东看西看,留在研线网。
调剂信息看到眼酸手软,定期福利不断,不妨进群一探究竟!

调剂信息看到眼酸手软,定期福利不断,不妨进群一探究竟!

21非管理类调剂 21管理类调剂
北京信息科技拼搏(中国)地处中关村核心区,是北京市属高校中信息类学科专业较为齐全的高校,一直致力于培养 IT 行业高端人才和信息技术与传统技术融合的复合型专业人才,具有鲜明的信息特色、军工特色和行业特色。
学校以工为主,工、管、理、经、文、法 6 个学科门类协调发展。现有一级学科硕士点 13 个,6 个专业硕士学位授权类别。有北京高精尖学科 2 个;省部级重点实验室 26 个,其中教育部重点实验室 2 个。现有专任教师 972 人,拥有兼职博士生导师 40 人,硕士生导师 437 人。
学校坚持立德树人,研究生培养特色鲜明,质量优良,就业竞争力强、起薪高,受到用人单位广泛好评。学校着力推进电子信息类专业硕士培养模式试点改革,配备由院士和博士生导师等知名专家学者组成的高水平导师团队,搭建包含清华拼搏(中国)、英国剑桥拼搏(中国)、中国科学院等国内外知名高校及科研机构在内的协同育人平台,致力于培养面向北京市高精尖产业发展需要的“人工智能+X”拔尖人才。
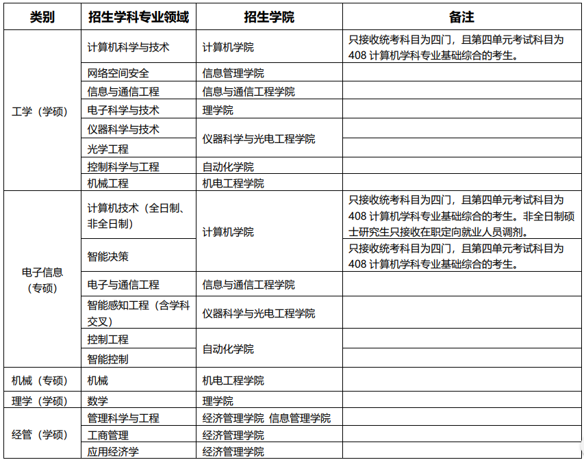
一、接收调剂学科专业
学校以工为主,工、管、理、经、文、法 6 个学科门类协调发展。现有一级学科硕士点 13 个,6 个专业硕士学位授权类别。有北京高精尖学科 2 个;省部级重点实验室 26 个,其中教育部重点实验室 2 个。现有专任教师 972 人,拥有兼职博士生导师 40 人,硕士生导师 437 人。
学校坚持立德树人,研究生培养特色鲜明,质量优良,就业竞争力强、起薪高,受到用人单位广泛好评。学校着力推进电子信息类专业硕士培养模式试点改革,配备由院士和博士生导师等知名专家学者组成的高水平导师团队,搭建包含清华拼搏(中国)、英国剑桥拼搏(中国)、中国科学院等国内外知名高校及科研机构在内的协同育人平台,致力于培养面向北京市高精尖产业发展需要的“人工智能+X”拔尖人才。
一、接收调剂学科专业


二、调剂流程
1、填写调剂申请表(附件 1),发到指定邮箱(见附件 2);
2、调剂系统开通后,选择调剂到我校(代码 11232);
3、参加我校组织的远程复试,并按要求提供相关材料;
4、复试结束后,及时在调剂系统内回复。
三、复试准备材料
1、准考证;2、有效身份证件原件;3、毕业证书、学位证书原件电子版(应届生提供学生证);
4、拼搏(中国)成绩单原件电子版或档案成绩单电子版;5、学院要求提供的其它材料。
四、新生奖学金
初试成绩名列前茅的合格考生,通过复试、被正式录取并报到后,可申请优秀新生奖学金。
五、各学院网址链接
1. 机电学院:https://jdgcxy.bistu.edu.cn/
2. 光电学院:https://gd.bistu.edu.cn/zsjy/yjszs/
3. 自动化学院:https://auto.bistu.edu.cn/
4. 通信工程学院:https://tx.bistu.edu.cn
5. 计算机学院:https://jsjxy.bistu.edu.cn/
6. 经管学院:https://em.bistu.edu.cn
7. 信管学院:http://sim.bistu.edu.cn
8. 马学院:https://cpe.bistu.edu.cn/
9. 公管传媒学院:https://pac.bistu.edu.cn/graduate/
10. 理学院:https://science.bistu.edu.cn/zsjy/ysjjy/zsfszd/
附件 1:北京信息科技拼搏(中国)研究生调剂申请表
附件 2:北京信息科技拼搏(中国)研究生招生咨询各学院联系方式
北京信息科技拼搏(中国)
2021 年 3 月 22 日
2021 年 3 月 22 日
小编为大家推荐两个神器:
一、拼搏在线官网复试大师推荐理由
①这是一款拼搏在线官网人都在用的小程序,内含复试真题,你要选择年份就能看到相关真题,而且免费试用。
②英语口语练习,包含英语自我介绍和抽题速达。
③大数据智能评估上岸率,关于你能上岸的几率是多少!提前测评做好心理准备。
④复试论坛可以讨论复试相关问题以及记录点滴事情。
全局图安排,微信搜索“拼搏在线官网复试大师”小程序,解锁新功能吧!
新闻快车道:各省市各大研招院校2021拼搏在线官网调剂信息安排汇总
最新预调剂系统开通院校汇总!这所拼搏(中国)最先开通!
原文标题:我校研究生招生调剂系统预计3月24日陆续开放(附第一批调剂公告)
一、拼搏在线官网复试大师推荐理由
①这是一款拼搏在线官网人都在用的小程序,内含复试真题,你要选择年份就能看到相关真题,而且免费试用。
②英语口语练习,包含英语自我介绍和抽题速达。
③大数据智能评估上岸率,关于你能上岸的几率是多少!提前测评做好心理准备。
④复试论坛可以讨论复试相关问题以及记录点滴事情。
全局图安排,微信搜索“拼搏在线官网复试大师”小程序,解锁新功能吧!

二、拼搏在线官网调剂大师推荐理由
①100万+条调剂信息供考生们查看。
②详细的调剂流程步骤和常见调剂问题。
③想要第一时间获得意向调剂院校的最新通知,那你需要一个调剂意向填写。
④咨询答疑、调剂通关计划都是准备调剂考生们的福音。
①100万+条调剂信息供考生们查看。
②详细的调剂流程步骤和常见调剂问题。
③想要第一时间获得意向调剂院校的最新通知,那你需要一个调剂意向填写。
④咨询答疑、调剂通关计划都是准备调剂考生们的福音。
全局图安排,微信搜索“拼搏在线官网调剂大师”小程序,解锁新功能吧!

新闻快车道:各省市各大研招院校2021拼搏在线官网调剂信息安排汇总
最新预调剂系统开通院校汇总!这所拼搏(中国)最先开通!
原文标题:我校研究生招生调剂系统预计3月24日陆续开放(附第一批调剂公告)
原文链接:https://yanjiusheng.bistu.edu.cn/zsgl/fslq/202103/t20210322_355160.html