2021拼搏在线官网国家线正式公布!对于未高于国家线10分的考生,保守起见,都要进行准备拼搏在线官网调剂信息的相关信息了。调剂是一个信息战,分数、速度和时机缺一不可,如果想要走调剂,一定要抓紧时间准备,调剂的时间和名额都很紧张,今天小编给大家整理了“敲重点!2021拼搏在线官网调剂相关信息系统还有2天左右开通!拼搏在线官网调剂流程和步骤来啦!”的内容。希望对你们有帮助。
2021拼搏在线官网调剂系统入口:https://yz.chsi.com.cn/yztj/
开通时间:2021年3月20日左右
你在找调剂信息?告别东看西看,留在研线网。
调剂信息看到眼酸手软,定期福利不断,不妨进群一探究竟!

1、确定调剂的选择标准和范围
虽说调剂时要“广撒网”,但也不是说只要看到了调剂信息就去联系。
在调剂前,我们首先要想好一件事:是有选择性地调剂还是“有学就上”?
如果是有选择性地调剂,可以先给自己划定一条“底线”。最不济,哪些学校是自己肯定不会考虑的。在可考虑的范围内,列举出自己调剂时会考量的点,比如学校位置、院校名气、专业排名、综合实力、导师实力等。根据自己对这些因素的重视程度,划定出选择范围和优先级。
如果是第二种情况,不用考虑太多。只要符合对方的调剂要求,自己也能接受,就可以先联系着试试。
2、大量搜集调剂信息
调剂信息的搜寻,最靠谱的办法就是在报考院校的研究生官网查询调剂名额,获取联系方式。但是也要通过别的途径寻找信息,比如:研招网、研线网、院校的QQ群,报考院校的相关论坛,各种调剂群等。
3、筛选出可调剂院校
先根据第1步里设定的调剂标准划定出可调剂范围,在可调剂范围里,快速过滤掉不适合自己的调剂。
因为一般只有专业相同或相近才可以调剂,所以先可以过滤掉这部分。其次是有硬性条件不满足的,比如导师说四六级没过的一定不要联系他,或者指明本科必须是211或985的,如果自己不满足这些要求,还是要谨慎对待,不要浪费太多时间。
4、确定院校,准备材料,开始联系
可以把适合的院校整理成一份表格,已经联系的画√,被否决的可以删掉,等不到消息的标注待定,这样一目了然。
时间和速度对于调剂很重要。一定要在看到调剂的时候,快速地联系导师,前提是要提前准备好调剂的材料,不要等到信息堆积的时候再去联系,到时候难免凌乱。
最后提醒大家:一定要多发邮件,广投简历,不要怕被拒绝,也不要在一个学校上面纠结,多尝试就多一份收获的希望。
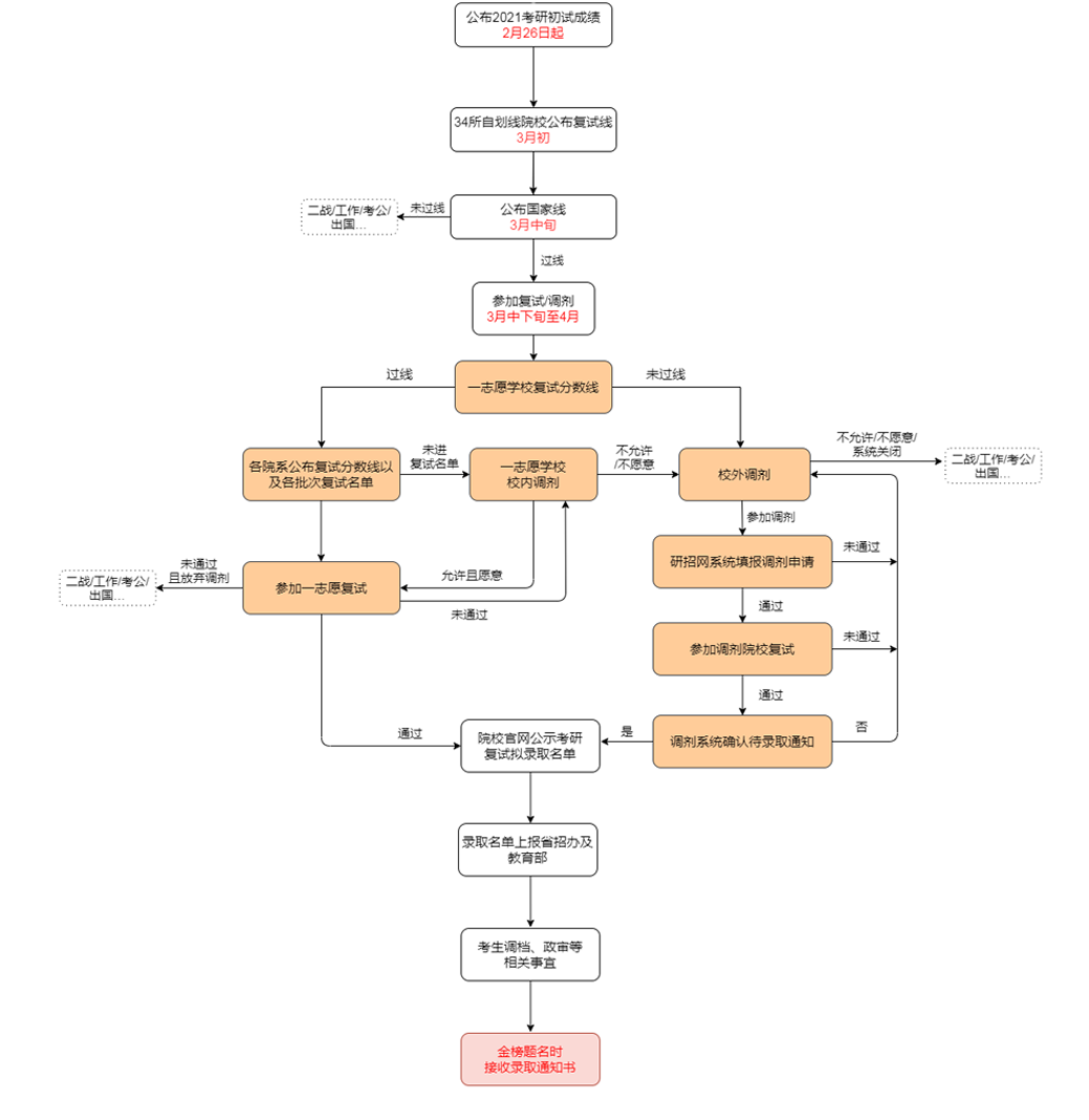
2021拼搏在线官网调剂流程

以上就是小编整理的“2021拼搏在线官网调剂信息系统还有2天左右开通!拼搏在线官网调剂流程和步骤来啦!”内容,希望能给备战拼搏在线官网考生提供帮助。