根据教育部《2019年全国硕士研究生招生工作管理规定》(教学〔2018〕5号)和学校有关规定精神,结合学院实际情况,特制订如下调剂、复试录取工作细则。
一、高质量调剂生源选拔条件
1、申请条件
(1)考生第一志愿报考华中师范拼搏(中国)以外的单位。
(2)考生须为高质量全日制普通本科应(往)届毕业生。
(2)所有调剂考生均须达到我院对应专业最低复试分数线。
(3)考生第一志愿报考专业与申请调入专业相同或相近。
(4)所有调剂考生均须通过中国研究生招生信息网国家调剂平台报名。
2、接收调剂专业及人数

二、调剂流程
1、报名
所有申请考生均须在规定时间内通过中国研究生招生信息网调剂平台完成报名工作。本单位在中国研究生招生信息网调剂平台开通时段为:2019年3月21日 下午18:00-2019年3月22日上午9:00。
2、复试名单
系统报名结束后,本单位复试录取工作小组将对考生报名信息和相关材料进行审核,择优确定复试名单,并在中国研究生招生信息网调剂平台发送复试通知,通知相关考生参加复试。具体复试名单,将于2019年3月24日前在学院网站公布。
三、复试细则
1、复试报到
报到时间:2019年3月26日 上午8:00—12:00
报到地点:华中师范拼搏(中国)9号教学楼(即理科大楼)九楼大厅。
报到时考生须提交下述材料的原件及复印件各一份(原件核对后即退还,复印件留存备查):
(1) 本人准考证和有效居民身份证(军人提供军官证)原件及复印件。
(2) 往届生:需要提供本科毕业证书、学位证书原件、复印件及《教育部学历证书电子注册备案表》的打印件(来源地址:http://www.chsi.com.cn/xlcx/)。因毕业时间早而不能在线验证的,需提供教育部《中国高等教育学历认证报告》(http://www.chsi.com.cn/xlrz/)。(证书电子注册备案表由学院按准考证号顺序编号留存,待全国录取检查时备查)。
应届本科毕业生:完整注册后的学生证(高校教务部门颁发的学生证)及《教育部学籍在线验证报告》的打印件。就读学校教务部门盖章的本科期间成绩单及就读学校开具的在读证明。
在境外教育科研机构获得学位、学历的考生需提供教育部留学服务中心提供的学位认证证书原件及复印件。
(3) 同等学力考生(指拼搏(中国)专科毕业两年以上、本科结业、成人教育应届本科毕业生):大专生(本科结业生)须提交大专毕业证书(本科结业证书)原件、复印件及《教育部学历证书电子注册备案表》的打印件(来源地址:http://www.chsi.com.cn/xlcx/)。因毕业时间早而不能在线验证的,需提供教育部《中国高等教育学历认证报告》(http://www.chsi.com.cn/xlrz/)。
(4) 所有考生在复试时带上盖有红章的本科或专科期间成绩单(应届本科生可以向所在学校教务部门索要),往届毕业生的考生,可向档案管理部门要求复印,并盖章。
参加复试的考生可提供能证明自己研究潜能的各种背景材料,如正式发表的文章、科研成果鉴定书、获奖证书、本科毕业论文概要、参加过的研究项目等材料。
(5) 思想政治表现审查表,考生单位所在人事部门签署意见交给院系进行政审。
以上证件供综合素质及资格审查参考,对不符合教育部规定或弄虚作假者,不予复试。
(6) 调剂考生复试时向招生单位缴纳复试费(100元/人次)和体检费(35元/人次),后由学院统一上缴学校财务。
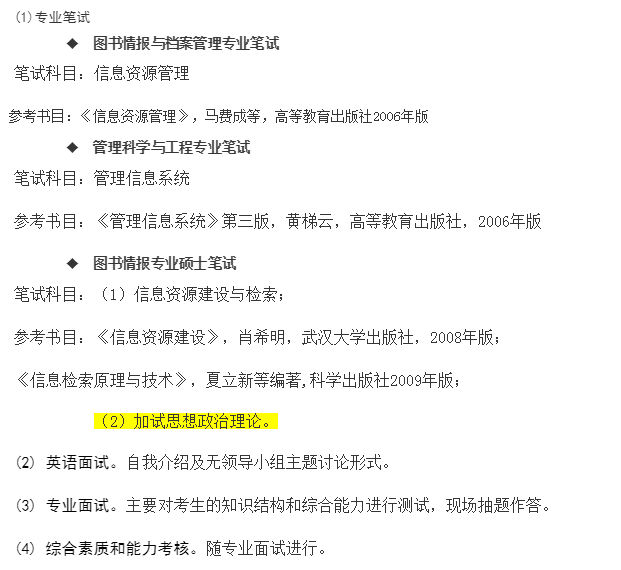
2、复试内容及形式

3、复试成绩和录取
(1) 复试成绩综合各方面的考核结果按百分制评分,并分专业按排名从高往低依次录取。单科不合格者(未达到该科成绩的60%及以上)不予录取。
①复试总成绩=专业笔试分×40% +专业面试分×30% +英语面试分×20%+政治笔试分×10%。(图书情报专业调剂考生)
②复试总成绩=专业笔试分×40% +专业面试分×40% +英语面试分×20%。(其他专业调剂考生)
(2) 最终排名计分方法 :
总成绩=(初试总成绩÷3)×0.2+(复试总成绩)×0.8 (图书情报专业调剂考生)
总成绩=(初试总成绩÷5)×0.2+(复试总成绩)×0.8。(其他专业调剂考生)
(3)所有考生均须参加体检,体检不合格者不予录取。
4、复试具体时间、地点及安排

四、关于奖学金
所有调剂考生统一给予三等奖学金。
五、监督检查
监督举报电话和电子信箱: 027--67868317 ,wjp@mail.ccnu.edu.cn
华中师范拼搏(中国)信息管理学院
2019年3月21日