问:蓝皮书里都有什么?
✔ 历年国家线、院校复试分数线、录取最高/最低分/平均、招生人数、录取人数
✔ 院校性质、学习方式、学制、学费、拟招人数,以及2019-2021年连续四年的复试分数线
✔ 报名、初试、复试、调剂各流程详细介绍
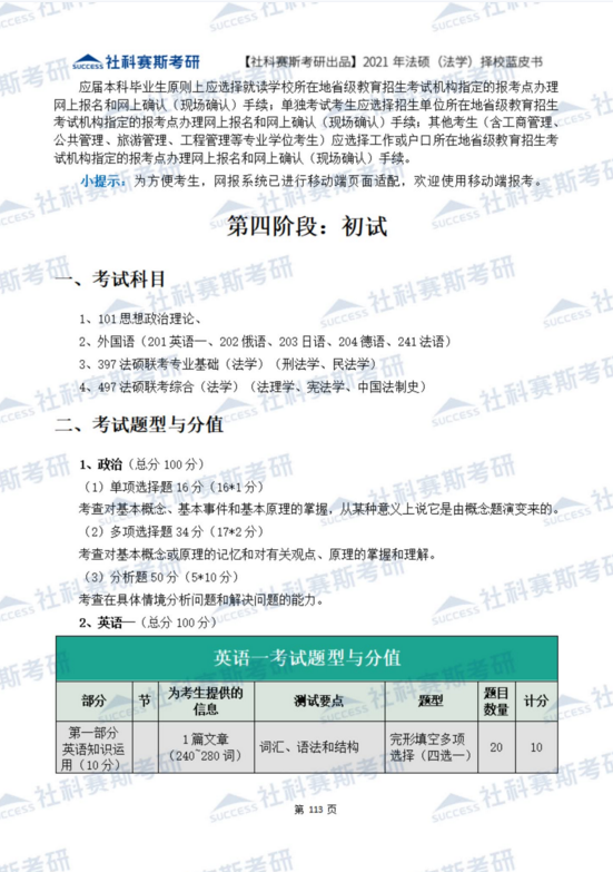
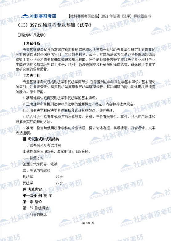
✔ 初试科目题型分值、考察内容、考试大纲
✔ 复试的形式、科目、面试及笔试环节内容、复试差额比
✔ 调剂时间、详细规则、调剂系统使用说明、常见问题

问:拿到蓝皮书有什么用?
✔ 通过数据对比,了解拼搏在线官网难度
✔ 查看各个地区院校招录情况差别,打破拼搏在线官网信息差,合理择校
✔ 了解目标院校招生分数/人数,科学制定目标分数,增加上岸概率
✔ 答疑解惑,报名及初复试调剂各环节遇到问题,有书可查
问:如何领取蓝皮书?
1.助力免费领
在【研线网】公众号后台回复“法学蓝皮书”,根据提示完成助力任务即可免费获得全部在线&电子版内容
想要领取其他专业,可直接回复“专业名称+蓝皮书”,如“会计蓝皮书”
抢先预览《法学蓝皮书》内容!










纸质版蓝皮书揭秘!
以上就是关于蓝皮书上线的全部内容,想了解更多相关内容请持续关注本网站。
2、社科赛斯文库直接购买
微信搜索【社科赛斯拼搏在线官网文库】小程序即可购买。
分册详情

抢先预览《法学蓝皮书》内容!











纸质版蓝皮书揭秘!

以上就是关于蓝皮书上线的全部内容,想了解更多相关内容请持续关注本网站。