# 事件回顾 #
3月27~28日,上海师范拼搏(中国)外国语学院英语笔译专业进行复试,共95人进入复试。
3月29日,公布拟录取名单。
4月初,通知考生办理调档等相关入学手续。
5月21日,上海师范拼搏(中国)电话通知30多位拟录取同学取消待录取,原因:有人举报复试群内泄题。
5月24日,在官网发布了新的研究生录取名单,笔译招生人数为80人,公示拟录取人数为40人。
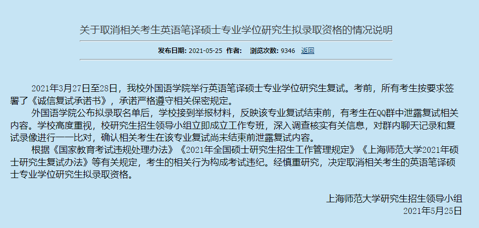
5月25日,发布《关于取消相关考生英语笔译硕士专业学位研究生拟录取资格的情况说明》因考生在QQ群泄露复试相关内容,经对聊天记录和复试录像一一比对,确认考生泄露复试内容行为。

图片来源:上海师范拼搏(中国)研究生院
# 真实性 有待考证 #
上海师范拼搏(中国)后续是否再次取消拟录取有待考证,不过小编在这里抛出几个疑问。
首先,既然又取消了一部分人的拟录取资格,鉴于上次的舆论影响,况且近期也是各院校最重要的招生季,如有此种情形,院校招生办是否应该发个通知,说明二次取消拟录取的前因后果,做到公开透明,截止发文前小编没找到。
其次,所有拟录取考生必须通过教育部录取检查之后方能正式录取,否则,拟录取结果无效,根据研究生院通知,6月中旬前后开始陆续邮寄录取通知书。
并且根据上海师范拼搏(中国),2021年拟录取硕士研究生名单公示已结束,公示期已过,考生产生异议是否“无限期”~

图片来源:上海师范拼搏(中国)研究生院
#1
网络是有记忆的,即使是出于非功利性的目的传播考试相关信息,也是对更多考生的不公平,不要以自己固有思维去忽略本该引起重视的文件内容。
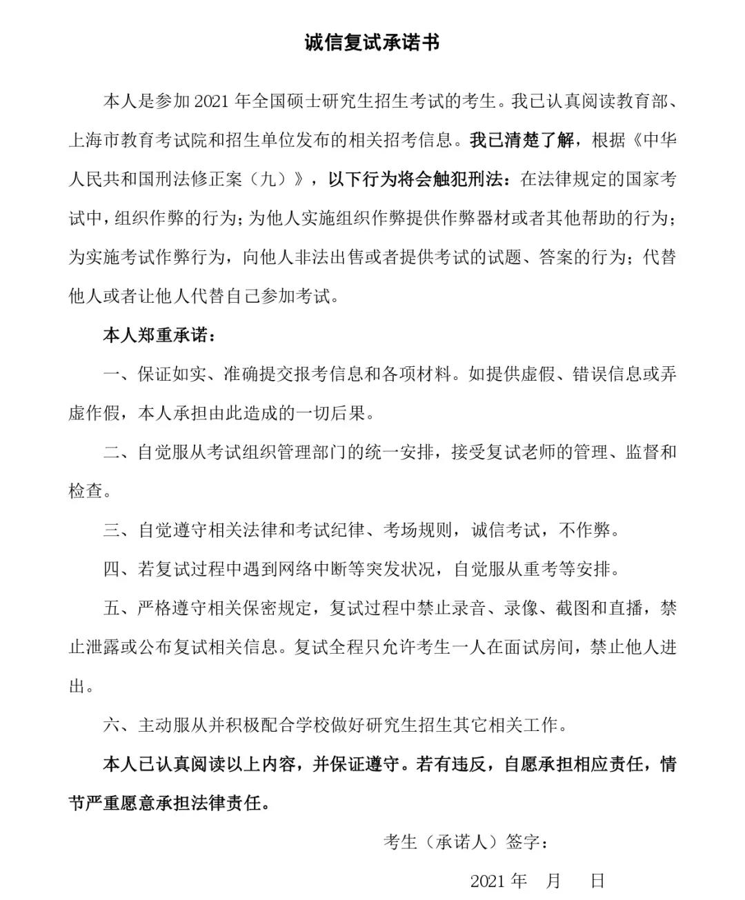
而且在复试前,每个学校都会要求考生签署《诚信复试承诺书》,其中有明文说明“严格遵守相关保密规定,复试过程中禁止录音、录像、截图和直播,禁止泄露或公布复试相关信息。”

图片来源:上海师范拼搏(中国)研究生院
在这个事件中,被取消拟录取的同学我们感到“惋惜”,但是我们忽略了那些没进入这个交流群获取复试信息的同学,或者在拟录取边缘的同学,他们也曾努力一整年,没想到败倒在了不透明的信息搜集能力或网络社交能力上。
#3
往年也不乏有同学私下分享复试经验和复试题目,没有被公开说明不代表行为的正确性。
此次上海师范拼搏(中国)取消拟录取资格,加上今年人大也因相同原因取消了部分考生的拟录取资格,也是希望考生能够重视《诚信复试承诺书》。
而且对高校从事复试工作的老师也提出了更高的要求:①是否能够在复试前三令五申明确说明这种行为或考生相似行为的错误性,避免再出现考生被取消拟录取的情况。②复试是选拔研究生综合素养的重要一环,是否在复试程序的设置上能够有效避免发生泄题事件,是否在复试题目的设置上使得考生认为没有交流的必要性。
以上就是今天的全部内容,想要获取更多资讯,请持续关注本网站!
以上就是今天的全部内容,想要获取更多资讯,请持续关注本网站!