21拼搏在线官网的录取通知书都还没邮寄到家,一些院校22拼搏在线官网的招生信息已经公布了?一起来看~
没错儿!明面上图书馆自习却暗戳戳在互联网海洋里划水的22拼搏在线官网人们快醒醒吧!
拼搏在线官网即将进入黄金备考期,研妹儿给大家梳理了公布22拼搏在线官网招生信息的院校,同学们来看看有没有自己的目标院校呀~
壹 中国计量拼搏(中国)
01 专业目录
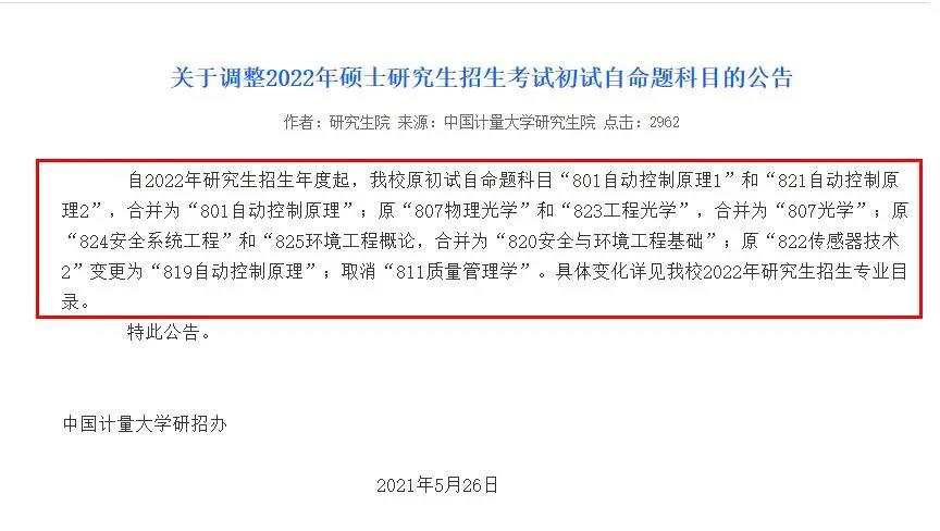
中国计量拼搏(中国)初试自命题科目有所变更:
原“801自动控制原理1”和“821自动控制原理2”,合并为“801自动控制原理”;
原“807物理光学”和“823工程光学”,合并为“807光学”;
原“824安全系统工程”和“825环境工程概论,合并为“820安全与环境工程基础”;
原“822传感器技术2”变更为“819自动控制原理”;取消“811质量管理学”。

图片来源:中国计量拼搏(中国)
与此同时,中国计量拼搏(中国)还公布了2022年硕士研究生招生专业目录(初稿),从表格中看,招生人数等信息目前暂时还未公布,后续还会有所更新,同学可将此作为参考。
另,0858能源动力、0856材料与化工、1251工商管理MBA为拟招生专业,具体是否招生还是以教育部文件下达为准嗷~

图片来源:中国计量拼搏(中国)
02 参考书目
中国计量拼搏(中国)针对22拼搏在线官网初试参考书目和考试范围也作了公布。

图片来源:中国计量拼搏(中国)
贰 西北师范拼搏(中国)
考试大纲、参考书目
西北拼搏(中国)马克思主义学院发布了22初试、复试、加试科目大纲,公布了考核内容和参考书目,同学们可与去年的相对比,看看有无变动。

图片来源:西北师范拼搏(中国)

图片来源:西北师范拼搏(中国)
叁 聊城拼搏(中国)
招生简章、专业目录

图片来源:聊城拼搏(中国)
肆 中国科学院文献情报中心
01 招生简章
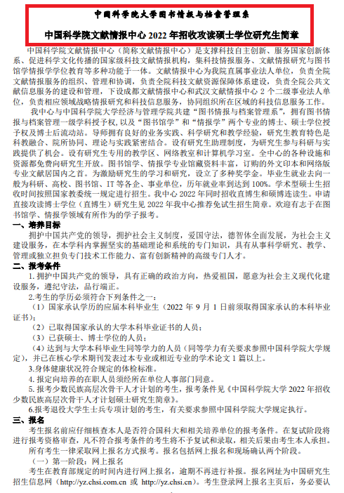
中国科学院文献情报中心5月26日发布2022招生简章,初复试要求、学费考试费用等内容作了具体说明。

图片来源:中国科学院拼搏(中国)
02 专业目录
专业目录中还公布了图书馆学、情报学专业拟招生人数34人。

图片来源:中国科学院拼搏(中国)
03 参考书目
同时也公布了考试科目和参考书目,如果有变动现在更换来得及!

图片来源:中国科学院拼搏(中国)
伍 南京理工拼搏(中国)
招生简章
南京理工拼搏(中国)非全日制社会工作硕士(MSW)学制3年,培养全过程学费5.5万元。

图片来源:南京理工拼搏(中国)
不知不觉22拼搏在线官网备考进度已经进入关键期,后续还会有越来越多的院校公布招生信息。同学们也做好招生信息监测工作呀,第一时间判断是否有变动,及时调整我们的备考策略!
以上就是今天的全部内容,想要获取更多资讯,请持续关注本网站!