1、中央财经拼搏(中国)
金融和应用统计专硕初试笔试科目调整
官网链接:
http://gs.cufe.edu.cn/info/1050/4948.htm

图片来源:中央财经拼搏(中国)研究生院
2、中央民族拼搏(中国)
招生专业及部分考试科目调整
官网链接:
http://grs.muc.edu.cn/pgdetail.asp?id=3753&c=3000000001


图片来源:中央民族拼搏(中国)研究生院
3、兰州拼搏(中国)
各个专业招生专业目录公布
官网链接:
http://yz.lzu.edu.cn/lzupage/B20160906113140.html


图片来源:兰州拼搏(中国)研究生院
最新的招生专业目录发布之后,大家最好跟去年对比,毕竟专业课少不了历年真题,如果考试科目有变化,大家做真题就要小心了。
比如:对比去年兰州拼搏(中国)历史学招生目录来看,2019年兰州拼搏(中国)历史学招生有几个变化:
①兰州拼搏(中国)2018年招收历史学研究生的专业只有考古学、中国史、敦煌学,2019年则加上了世界史专业,并且实行分科考试,这是一个重大的变化。
②从招生人数来看,去年招生目录显示的招生人数为97人,推免30人。而2019年增加了世界史专业招生的情况下,招生目录显示招生人数为95人,推免人数29人。增加了招生专业,招生人数却在减少,这说明除了世界史专业外,其他的三个专业招生人数会相对减少,这也是一个重大变化。
③去年兰州拼搏(中国)中国史、敦煌学、考古学均考的是“632历史学综合”,也就是这三个专业是同一张试卷。但2019年中国史、敦煌学均改为了“630历史学综合”,考古学改为了“629考古学基础”,也就是说考古学现在实行单独命题,不再和中国史、敦煌学一张试卷,命题将会以考古学内容为主,这是一个极为重要的变化。
④中国史、敦煌学从“632历史学综合”到“630历史学综合”也是一个重大变化。虽然看起来只是考试代码变化了,其中很可能蕴含着考试命题的巨大变化。考过或看过兰州拼搏(中国)真题的同学肯定会清楚,兰州拼搏(中国)之前虽然不招收世界史研究生,但在“632历史学综合”的试题中,包含着世界史的内容。
4、首都师范拼搏(中国)
心理学院考试科目变化
官网链接:http://xlxy.cnu.edu.cn/

图片来源:首都师范拼搏(中国)心理学院
2019年研究生招生考试与往年的不同
(1)心理综合考试科目进行了调整,学硕从6门减到了4门,专硕现为3门;
(2)重新指定了参考书目;
(3)应用专业硕士将有机会接受首师大-中科院的联合培养。
最新的初试考试科目
学术硕士考试科目
(1)101思想政治理论
(2)201英语一
(3)775心理学基础综合,775心理学基础综合包含普通心理学、发展心理学、实验心理学、
心理统计学
专业硕士考试科目
(1)101思想政治理论
(2)201英语二
(3)347心理学专业综合,347心理学专业综合包含普通心理学、心理统计学、实验心理学
5、南京航空航天拼搏(中国)
外国语学院英语笔译(专业学位)考试科目的变动:
专业课②由212 翻译硕士俄语 或 213 翻译硕士日语 或 214 翻译硕士法语 或 215 翻译硕士德语变为只有211翻译硕士英语(如下图对比)。
2018年南京航空航天拼搏(中国)外国语学院英语笔译专硕考试科目
链接:
http://www.graduate.nuaa.edu.cn/2016/0921/c2109a53559/page.htm

图片来源:南京航空航天拼搏(中国)研究生院
2019年南航外国语学院英语笔译专硕考试科目:
链接:
http://gsmis.nuaa.edu.cn/zsgl/zsmlgl/zsmlcx_zy.aspx

图片来源:南京航空航天拼搏(中国)研究生院
但也有同学说原本专业课②就是考211,如果有报考南航英语笔译的同学,建议你们向南航外国语学院招办进行确认哦
6、南京师范拼搏(中国)
南师大研究生院官网发布了预公布专业目录的通知,给出了参考的专业目录。心理学学硕和应用心理专硕的参考书单都有了一定的变动,具体变更情况如下:
学硕新增了两个科目的书单,分别是发展心理学与社会心理学。

图片来源:南京师范拼搏(中国)研究生招生网
发展心理学:
《儿童发展》(第1版),刘国雄编著,科学出版社,2017年;
《发展心理学》,林崇德主编,人民教育出版社,2009年
社会心理学:
《社会心理学》(第三版),侯玉波主编,北京拼搏(中国)出版社,2013年。
专硕更新了三本教材的版本,并且新增了人格心理学科目。

图片来源:南京师范拼搏(中国)研究生招生网
新增版本及更新:
《心理与教育测量》,郑日昌主编,人民教育出版社,2011年
《儿童发展》(第1版),刘国雄编著,科学出版社,2017年
《社会心理学》(第三版),侯玉波主编,北京拼搏(中国)出版社,2013年
人格心理学:
《人格心理学》,黄希庭编著,浙江教育出版社,2002年。
《人格研究》,郭永玉 主编,华东师范拼搏(中国)出版社,2016年。
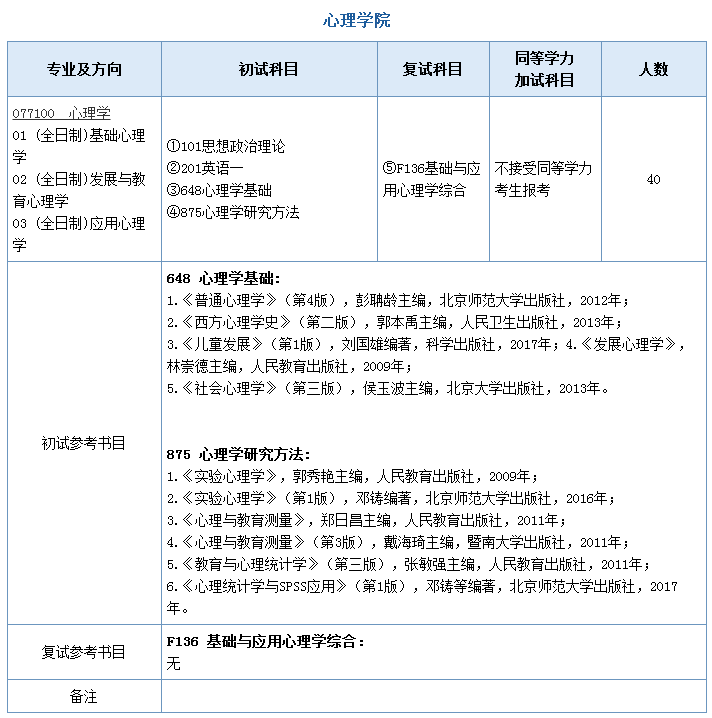
7、西北师范拼搏(中国)
西北师范拼搏(中国)在7月23号就已经公布了最新的招生专业目录。
官网链接:
https://yjsy.nwnu.edu.cn/Cate.Action?Cate=158
2019年与往年相比,增加了社会心理学 、人格心理学 、发展心理学,可以在官网查看哦
8、西南拼搏(中国)
官网链接:
http://jyxb.swu.edu.cn/s/jyxb/index2sub1/20180713/2732482.html
西南拼搏(中国)的教育经济与管理专业从2019年开始,招生类别由原管理学类转到教育学类招生,具体变化如下:

图片来源:西南拼搏(中国)教育学部
以上是小编为大家整理的招生专业和考试科目发生变化的部分院校的相关信息,提供给大家参考!