拼搏在线官网大纲是规定全国硕士研究生入学考试相应科目的考试范围、考试要求、考试形式、试卷结构等权威政策指导性拼搏在线官网用书。今天,研线网小编为大家整理了“2021拼搏在线官网大纲:中国政法拼搏(中国)2021硕士研究生初试考试大纲”的相关内容,希望对大家有所帮助!




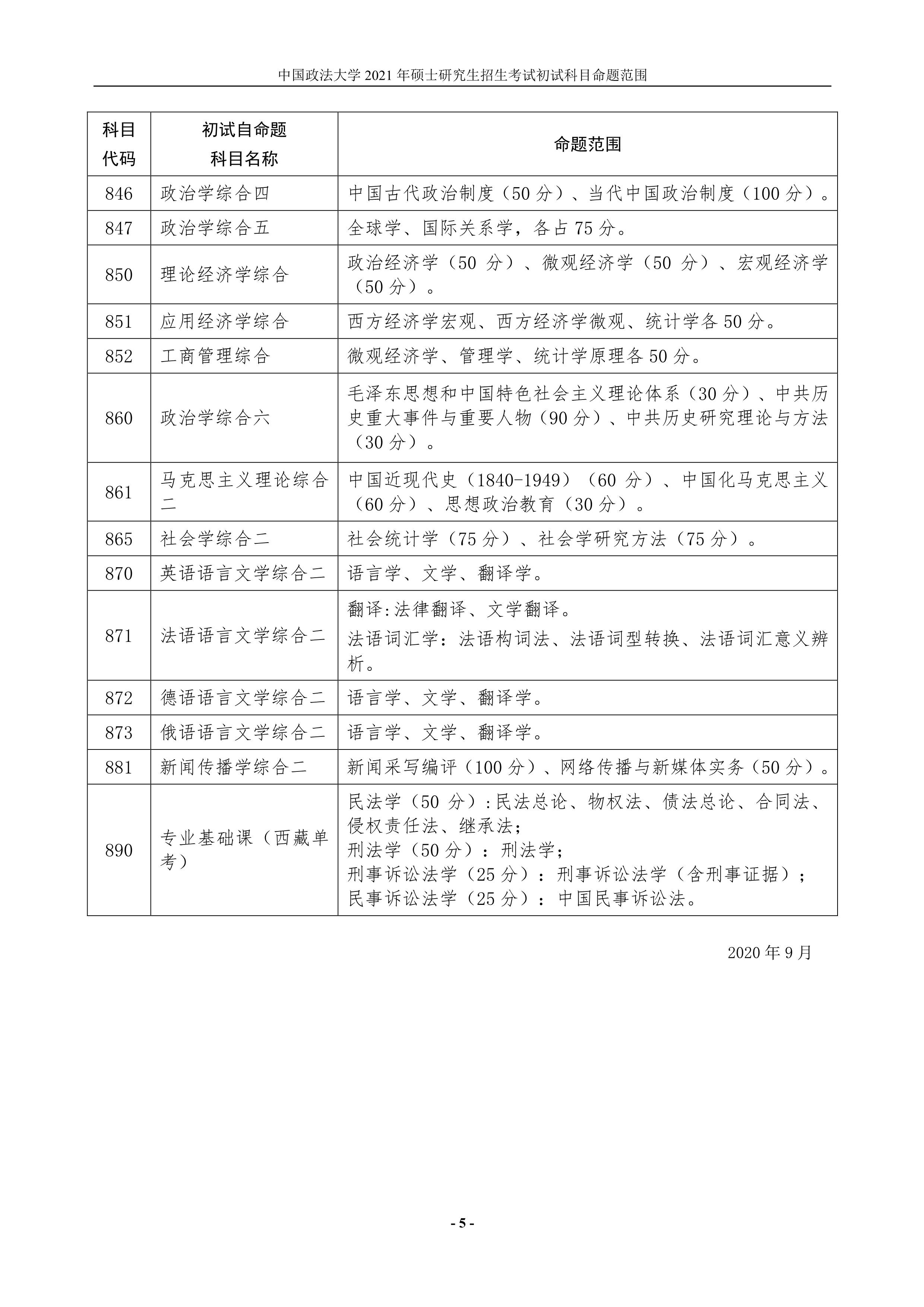
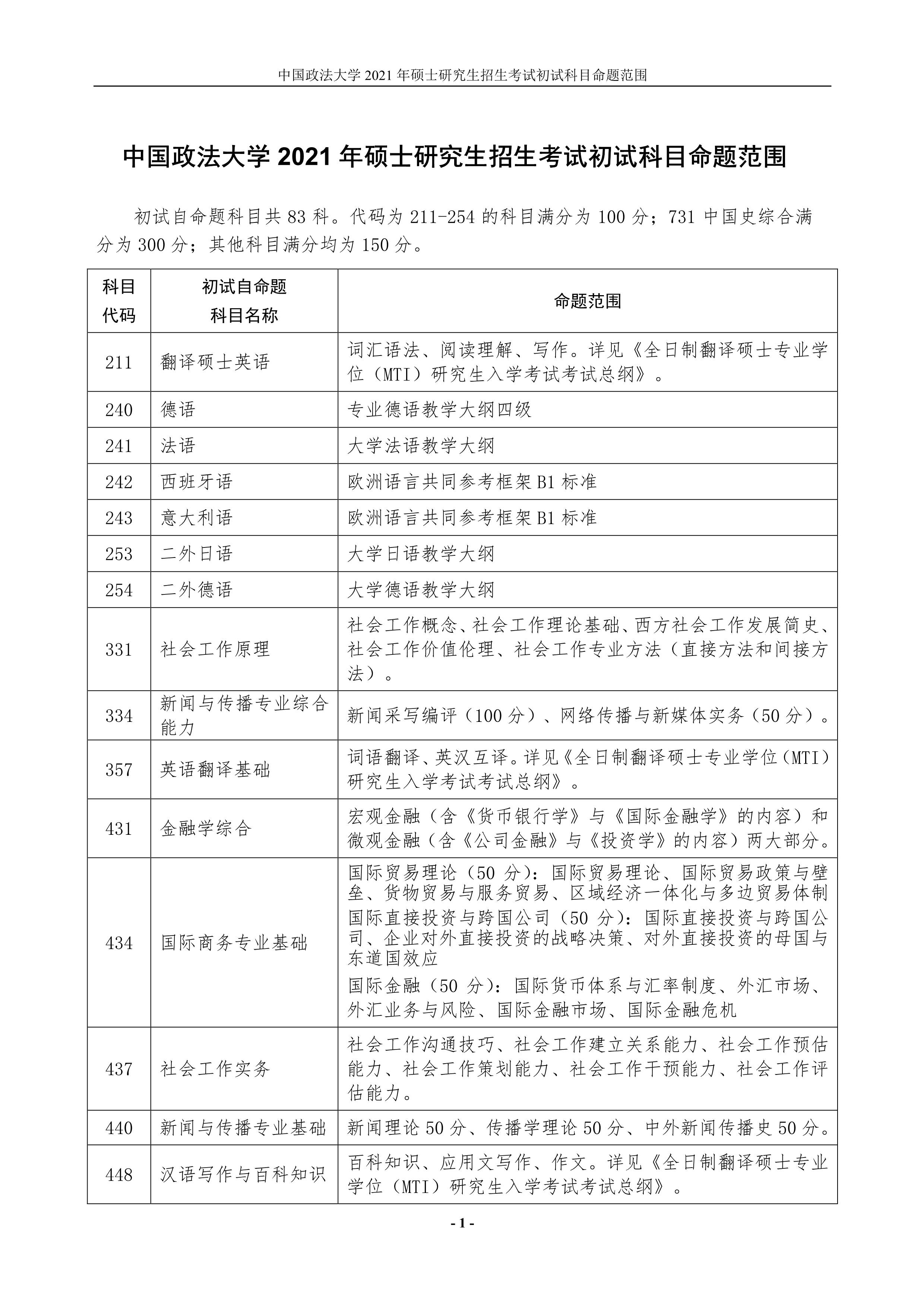
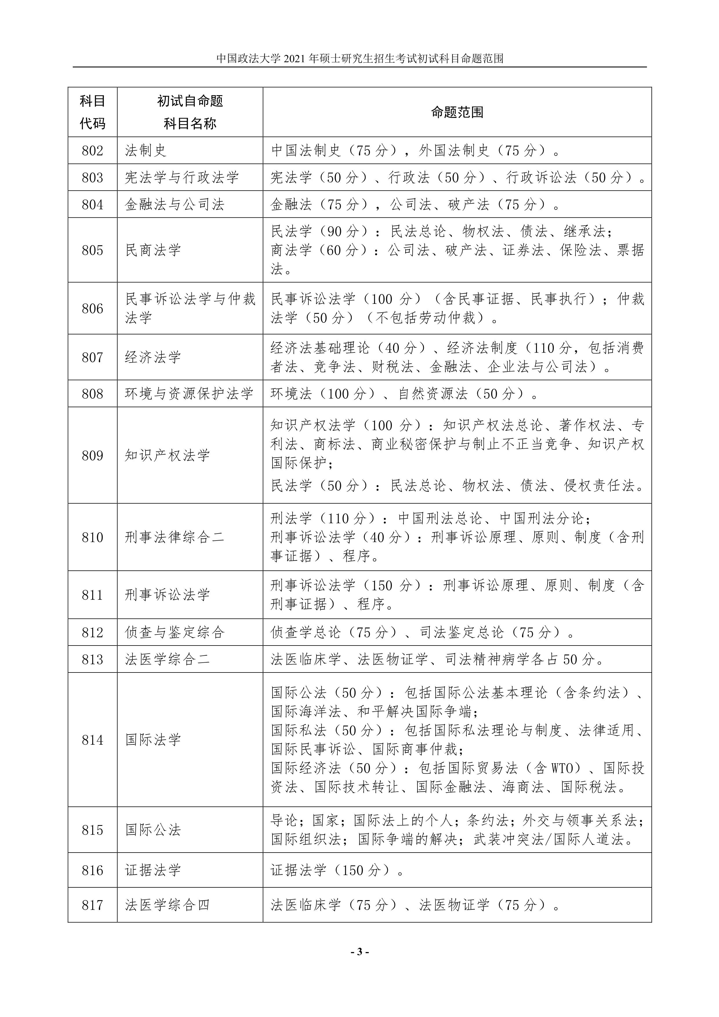
点击查看:中国政法拼搏(中国)2021年硕士研究生招生考试初试科目命题范围.pdf
原文标题:中国政法拼搏(中国)关于公布2021年硕士研究生招生章程的通知
原文链接:http://yjsy.cupl.edu.cn/site/index_3.aspx?id=7F1D92B97EA063E5
以上就是研线网小编整理“2021拼搏在线官网大纲:中国政法拼搏(中国)2021硕士研究生初试考试大纲”的全部内容,更多拼搏在线官网大纲信息,请持续关注研线网!