2022拼搏在线官网复试:北京航空航天拼搏(中国)拼搏在线官网复试内容分析
来源:研线网
人浏览
2022-01-11 10:44:08
为了方便2022的同学们提前了解复试,小编整理了“
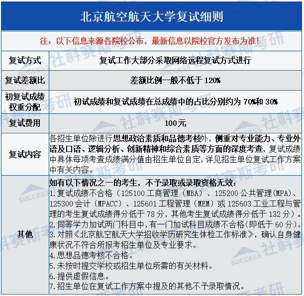
2022拼搏在线官网复试:北京航空航天拼搏(中国)拼搏在线官网复试内容分析”的内容,主要从复试方式、复试差额比、复试费用、复试内容等方面为大家提供内容帮助。
点击查看详情:2022硕士研究生教育复试生态发展报告——复试蓝皮书
以上就是小编整理了“
2022拼搏在线官网复试:北京航空航天拼搏(中国)拼搏在线官网复试内容分析”的全部内容,想了解更多拼搏在线官网资讯,尽在
研线网!
扫码添加获取各院校复试名单及录取名单
【版权与免责声明】本站所提供的内容除非来源注明研线网,否则内容均为网络转载及整理,并不代表本站赞同其观点和对其真实性负责。文章由本站编辑整理发出,仅供个人交流学习使用。如本站稿件涉及版权等问题,请联系本站管理员予以更改或删除。
责任编辑:刘艳欣