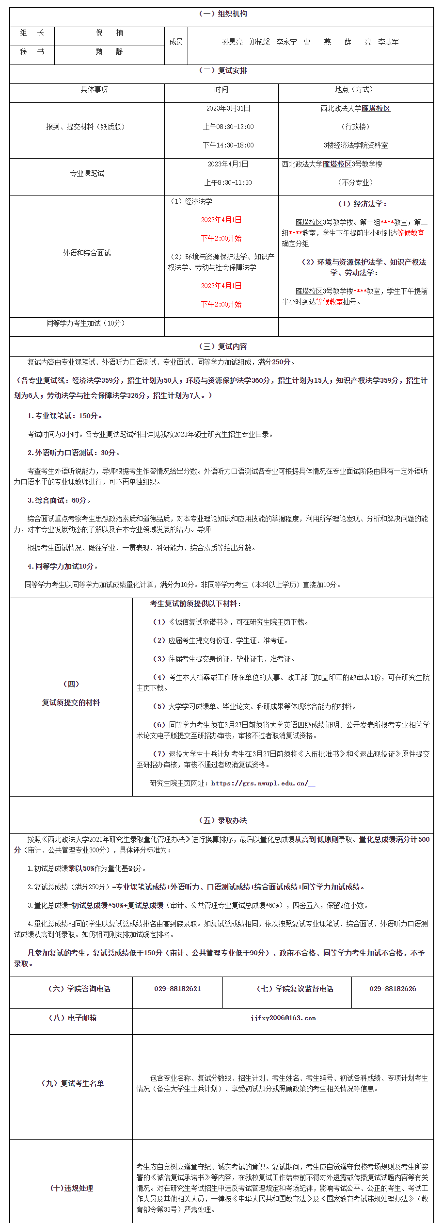
2023拼搏在线官网复试安排_复试时间_复试方式:西北政法拼搏(中国)2023年经济法学院一志愿考生复试录取方案
来源:西北政法拼搏(中国)研究生院
人浏览
2023-06-14 15:40:10
2023拼搏在线官网复试相关信息已经陆续公布,想了解拼搏在线官网复试时间,复试方式,复试安排等具体信息,一定要及时关注
院校相关的复试公告,仔细查看所报考
院校的
复试通知,提前做好
复试规划,下面是
“2023拼搏在线官网复试安排_复试时间_复试方式:西北政法拼搏(中国)2023年经济法学院一志愿考生复试录取方案”的相关内容,一起来看!
以上就是
“2023拼搏在线官网复试安排_复试时间_复试方式:西北政法拼搏(中国)2023年经济法学院一志愿考生复试录取方案”的全部内容。更多内容请持续关注!
扫码添加获取各院校复试名单及录取名单
【版权与免责声明】本站所提供的内容除非来源注明研线网,否则内容均为网络转载及整理,并不代表本站赞同其观点和对其真实性负责。文章由本站编辑整理发出,仅供个人交流学习使用。如本站稿件涉及版权等问题,请联系本站管理员予以更改或删除。
责任编辑:dwj