根据《教育部关于印发<2021年全国硕士研究生招生工作管理规定>的通知》(教学函〔2020〕8号)、《关于做好2021年全国硕士研究生招生录取工作的通知》(教学司〔2021〕2号)、《北京市招生考试委员会关于做好新冠肺炎疫情防控常态化下2021年硕士研究生复试工作的指导意见》(京招考委〔2021〕3号)和《北京市招生考试委员会关于做好2021年研究生招生录取工作的补充意见》(京招考委〔2021〕4号)等文件要求和北京市新冠肺炎疫情防控工作要求,结合我校招生工作实际,制定我校硕士研究生招生考试复试录取工作方案,相关安排如下。
一、指导思想
以习近平新时代中国特色社会主义思想为指导,深入贯彻习近平总书记关于统筹推进新冠肺炎疫情防控和经济社会发展工作的重要讲话和重要指示批示精神,认真落实教育部、北京市各项要求,坚持首善标准,遵循“按需招生、全面衡量、择优录取、宁缺毋滥”的原则,树立“质量第一”的意识和科学的人才选拔理念,在确保安全性、公平性、科学性的基础上,统筹兼顾、精准施策、规范管理,积极稳妥做好我校2021年全国硕士研究生招生考试复试录取工作。
二、组织管理
学校硕士研究生招生考试复试录取工作在学校招生工作领导小组统一领导下进行。各学部(院)研究生招生工作领导小组负责本单位研究生招生考试复试、调剂及录取组织,对本单位复试过程、信息公开、录取结果负责。各学部(院)要选派经验丰富、业务水平高、公道正派的工作人员参与复试,并对全体工作人员进行政策、业务、纪律方面的培训。学部(院)根据实际工作需要,设立远程复试技术保障组、远程复试考务调度工作组,各学科(专业)组建若干复试小组,每个复试小组人员不少于5人。复试工作严格按照学校疫情防控领导小组的要求进行。
三、复试工作
1.复试形式
经学校研究决定,并报北京教育考试院备案,2021年我校硕士研究生招生考试复试采取“在线远程复试”的形式进行。
复试前,要采取“两识别”(人脸识别、人证识别)“四比对”(报考库、学籍学历库、人口信息库、诚信档案库数据比对)等措施,加强考生身份审核,严防“替考”。复试中,要采取“一平台”(进行远程复试的招生单位原则上应统一复试平台)“三随机”(随机选定考生次序、随机确定导师组组成人员、随机抽取复试试题)等方式,加强过程监管,严防“作弊”。复试过程中考生要做到“双机位”复试。“第一机位”采集考生音、视频源(考生正前方),“第二机位”采集考生所处环境的整体情况(复试场所远端,与考生后背成45°角)。
各学部(院)要着力加强对复试工作人员的体温检测和身体健康状况排查,对于身体出现咳嗽、发烧等异常情况的一律不安排参加复试工作。复试前准备通风良好的空间,做好人员排查、场地安排、设施设备以及工作用具杀菌消毒等工作。座位之间保持1米以上间隔,同时加强复试工作人员的自身防护,为工作人员提供必要的防护用具。
建议考生近期减少出行,根据所在地区疫情防控要求及自身情况做好个人防护。
2.复试分数线、各学部(院)复试工作方案
北京工业拼搏(中国)各学科(专业)复试分数线已在北京工业拼搏(中国)研究生招生网公布,请考生登录查询。各学部(院)复试方案将于近期在北京工业拼搏(中国)研究生招生网发布,请考生及时关注。
3.复试差额比例及复试名单
根据教育部、北京市相关政策要求,我校复试采取差额复试,各学科(专业)差额比例一般不低于120%。对一志愿合格生源不足120%的学科(专业),按实际合格考生名单组织复试。
一志愿考生复试名单已于北京工业拼搏(中国)研究生招生网及北京工业拼搏(中国)研究生招生微信公众号公布,参加复试考生以网上公布名单为准。
4.复试时间安排
我校复试整体将于3月23日启动。各学科(专业)复试的具体时间安排详见各学部(院)复试方案。
招生学部(院)将于复试前分批逐一联系复试考生进行网络远程复试的模拟与测试。请考生在近期务必保持联系方式畅通(包括手机、邮箱等),以便接收关于复试资格审查及复试的有关通知。考生联系方式以考生报名时填写的信息为准。
5.复试资格审查材料提交
参加复试考生统一提交材料详见《北京工业拼搏(中国)2021年硕士研究生招生考试复试资格审查材料说明》(附件1)。各学部(院)可根据复试考核需要,除资格审查材料外,制定其他补充材料的提交要求。资格审查材料提交相关要求、提交方式、时间等,请见各学部(院)复试方案。
对于未按时参加资格审核或复试的考生,视为放弃复试资格。对于提交材料与实际情况不符或弄虚作假者,一经发现学校将取消其复试录取、入学资格或取消学籍。情节严重的,根据相关法律法规移交有关部门处理。
6.诚信复试要求
考生要认真阅读教育部《2021年全国硕士研究生招生工作管理规定》和《国家教育考试违规处理办法》、《中华人民共和国刑法修正案(九)》、《普通高等学校招生违规行为处理暂行办法》以及北京工业拼搏(中国)和报考学部(院)发布的相关招考信息。须知晓:在法律规定的国家考试中,组织作弊的行为;为他人实施组织作弊提供作弊器材或者其他帮助的行为;为实施考试作弊行为,向他人非法出售或者提供考试的试题、答案的行为;代替他人或者让他人代替自己参加考试的行为都将触犯刑法。在复试过程中有违规行为的考生,一经查实,即按照规定严肃处理,取消录取资格,记入《考生考试诚信档案》。入学后3个月内,我校将按照《普通高等学校学生管理规定》有关要求,对所有考生进行全面复查。复查不合格的,取消学籍;情节严重的,移交有关部门调查处理。
复试开始前,考生须按照要求,签订或宣读“诚信考试承诺书”,确保提交材料真实、诚信参加复试。
7.考生端设备及环境要求
系统要求。我校采用学信网复试系统、腾讯会议系统作为远程复试系统。学信网复试系统为远程复试首选系统,腾讯会议系统作为备用复试系统。考生要提前下载、安装、注册学信网复试系统、腾讯会议系统,并按照学部(院)规定的时间配合完成远程复试系统的模拟测试,确保满足复试要求。
请考生仔细阅读学习《学信网复试系统考生端操作手册》(https://bm.chsi.com.cn/ycms/kssysm/)。若使用腾讯会议进行复试,为保证达到“双机位”要求,请考生提前准备至少2个腾讯会议账号,分别命名为:考生姓名1、考生姓名2。
机位配置。考生参加复试须使用“双机位”。“第一机位”从考生正前方采集考生本人音视频信息,复试全程开启,摄像头取景范围不能过小,考生正面面容及双手须全程在视频录像范围内,桌子须紧靠墙壁,可视范围内不能有任何可能与复试相关的物品或资料。“第二机位”要能够采集考生所处环境的整体情况,位于复试场所远端,与考生后背成45°角,能够拍摄到考生本人和电脑屏幕,复试全程开启。
设备要求。建议考生尽可能使用电脑(笔记本电脑/台式机电脑+外置摄像、麦克风设备)作为“第一机位”复试设备,使用手机作为“第二机位”复试场地监控设备。“双机位”音视频信号采集应清晰流畅。请考生提前准备好相关设备,并保障复试期间设备电量和内存空间充足,连接优质网络,尽量使用有线网络连接和4G以上连接方式,确保设备功能满足学校要求。
考生使用电脑或手机进行视频复试的过程中,视频复试系统要始终全屏显示。考生设备不允许再运行其他网页或软件,须彻底关闭各种可能中断或影响考试的应用程序,特别是微信、QQ等易弹出窗口的软件,确保设备处于免打扰状态,保证复试过程不受其他因素干扰或打断。因其他应用程序或软件造成视频复试中断的,后果由考生本人承担。
环境要求。复试过程中,考生须保证在独立、无干扰场所参加远程复试,复试房间其他电子设备必须关闭。复试过程中,复试房间内除考生本人外不能有其他任何人员。复试时环境亮度合适,光线不能过暗,不要逆光。
保密要求。复试是国家研究生招生考试的一部分,复试内容属于国家机密级。复试全程,考生不得自行或允许他人截图、摄录、拍照、录屏、录音复试情况,不得与外界有任何通讯交互,禁止将相关信息泄露或公布。
仪容仪表。考生复试时须保证视频中本人图像清晰,不能过度修饰仪容,不得佩戴墨镜、帽子、头饰、口罩、耳机等,头发不得遮挡面部、耳部。
8.网络突发状况处理方法
(1)考生在网络远程考核过程中若出现视频卡顿、黑屏等现象,可尝试刷新界面或关闭APP重新进入考场。
(2)如在网络远程考核过程中出现严重网络故障、停电等突发状况,请考生保证联系方式畅通(考生联系方式以考生报名时填写的信息为准),并尽快主动与报考学部(院)取得联系。如果网络在3分钟内能够及时恢复的,应更换试题并继续进行考试;考生端网络超过3分钟不能及时恢复的,将另行安排复试时间。
9.复试考核
复试开始前,考生须测试音视频及软硬件设备是否正常,并提前准备好身份证、准考证、学生证(应届生)、学历证(往届生),按照工作人员提示进行展示,完成人脸识别、人证识别,并接受考生端考试环境的检查。
外语听说能力测试。测试由各学部(院)、学科(专业)结合专业知识在复试时进行。
专业能力考核。全面考核考生对本学科(专业)理论知识和应用技能掌握程度,利用所学理论发现、分析和解决实际问题的能力。
综合面试。含专业素质与综合素质,如拼搏(中国)阶段学习情况及成绩、对本学科发展动态的了解、在本专业领域发展的潜力,以及分析解决问题的能力、人文素质、举止及礼仪、心理状况等方面。
复试考核以抽题作答和提问作答的形式进行,试题随机抽取。各学科(专业)还可根据考核需要,制定其他考核要求,具体请见各学部(院)复试方案。
加试。对以同等学力身份报考的考生、成人教育应届本科毕业生及复试时尚未取得本科毕业证书的自考和网络教育考生(报考工商管理、公共管理专业学位的考生除外)须加试(笔试)至少2门不同于初试科目的本科主干课程。每门科目考试时间为3小时,满分为100分。加试科目的成绩不计入复试总成绩,但若有一门不合格者不予录取。
工商管理(MBA)、公共管理(MPA)、会计专业学位考生的思想政治理论考试在复试中进行,成绩计入复试总成绩。
根据教育部要求,招生单位认为有必要时,可对考生再次复试。
10.心理测试
所有参加复试的考生均需进行心理测试。测试办法见北京工业拼搏(中国)研究生招生网《北京工业拼搏(中国)2021年硕士研究生招生心理测试通知》。
11.思想政治素质和品德考核
所有复试考生在复试期间或复试后(最晚4月15日前)将《北京工业拼搏(中国)2021年硕士研究生招生考试政治审查表》(见附件2)原件通过EMS邮寄至各学部(院)研究生招生秘书老师处。各学部(院)政审表寄送地址请见附件4。
已被我校接收的2021年推荐免试研究生不再参加复试,但须进行政审及资格复审。推免生最晚于4月15日前,将《2021年推荐免试攻读北京工业拼搏(中国)硕士研究生政治审查及资格审查表》(见附件3)原件通过EMS邮寄至各学部(院)研究生招生秘书老师处。
对于思想政治素质和品德考核不合格者不予录取。
12.体检
所有录取的考生必须体检,体检在入学报到时进行。不参加体检或体检相应项目不合格者将按照有关规定处理。
13.加分及破格复试政策
我校严格按教育部、北京市政策加分及破格复试政策执行。请符合加分政策的考生在3月23日前通过电子邮件以书面形式向我校研究生招生办公室提出申请(yanzhaoban@bjut.edu.cn)。
根据教育部、北京市文件精神,我校一志愿合格生源充足的学科(专业)或者能通过调剂完成招生计划的学科(专业)不接受“破格复试”申请。
14.复试成绩量化标准
复试总分满分为100分,其中外语听说能力测试占10%,专业能力考核占40%,综合面试占50%。
四、调剂工作
1.调剂工作原则
我校一志愿生源质整体充足,仅少量学科(专业)接收调剂。调剂工作办法将由相关学部(院)按照教育部、北京市及学校要求制定,并在学部(院)复试方案中提前公布。
调剂考生的报名、复试通知、待录取通知均通过“全国硕士生招生调剂服务系统”(http://yz.chsi.com.cn/yztj/,以下简称“调剂服务系统”)进行。调剂考生的复试名单于北京工业拼搏(中国)研究生招生网公布。
2.调剂工作基本要求
(1)符合调入专业的报考条件;
(2)初试成绩应符合第一志愿报考专业国家A类考生分数线并且达到调入专业复试分数线要求;
(3)调入专业与第一志愿报考专业相同或相近,且应在同一学科门类内;
(4)初试科目与调入专业初试科目相同或相近,其中初试全国统一命题科目应与调入专业全国统一命题科目相同;
(5)根据我校人才选拔要求,初试科目为英语(二)的考生,不能调剂到初试科目为英语(一)的学科(专业);初试科目为数学(二)的考生,不能调剂到初试科目为数学(一)的学科(专业);初试科目为数学(三)的考生,不能调剂到初试科目为数学(一)或数学(二)的学科(专业);初试科目为314数学(农)或396经济类综合能力的考生,不能调剂到初试科目为数学(一)、数学(二)或数学(三)的学科(专业)。
(6)非全日制学习方式只接受在职定向就业人员考生报考,报考类别为非定向就业的考生不得调入非全日制学习方式。
(7)考生调剂的其他要求,在符合2021年上级部门招生录取文件中关于调剂基本条件的基础上,由各学科(专业)根据人才选拔要求制定,具体详见各学部(院)复试工作方案及调剂办法。
3.调剂工作程序
(1)各学部(院)公布相关学科(专业)调剂工作办法、详细说明接收考生调剂的时间、基本要求、工作程序、调剂复试办法、联系咨询电话等信息。各相关学科(专业)调剂工作办法见各学部(院)复试方案。如由于教育部“调剂服务系统”开启时间发生变动而导致我校相关学科(专业)接收调剂考生报名时间进行调整,我校将提前在北京工业拼搏(中国)研招网进行公布。
(2)考生须在规定相关学科(专业)调剂系统开通时间内登录调剂服务系统填报调剂志愿、提交调剂申请等,否则申请无效。校内调剂也须通过“调剂服务系统”完成。
(3)考生网上申请调剂时间截止后,各学部(院)、学科(专业)根据考生申请志愿、初试成绩、专业背景、学习经历、诚信情况以及科研创新能力等,基于调剂基本原则和要求,在学部(院)研究生招生工作领导小组领导下,依据计划余额择优选拔出符合条件的考生参加复试,并通过调剂服务系统发送复试通知。考生确认复试通知后,须按时参加复试。未按时确认的考生视为自动放弃复试资格。
(4)复试后,学校在调剂服务系统中,对拟录取的调剂考生发送待录取通知。考生须在学部(院)规定的时间内登录调剂服务系统,进行待录取确认,未按时确认的考生视为自动放弃待录取资格。
五、录取工作
1.录取原则
复试后,每个学科(专业)统一标准,对一志愿复试合格考生按加权总成绩排序后,根据下达的招生计划、复试录取办法以及考生成绩,并结合其思想政治表现、业务素质、身心健康状况等,由高到低拟录取。
对接收调剂生的学科(专业),对于一志愿考生和调剂考生分别按照加权总成绩排序,按照先第一志愿合格考生、后调剂考生的原则依次确定拟录取名单。
同一专业如有不同学习形式(全日制、非全日制),则按照全日制、非全日制计划分别排序。
复试总分不合格(<60分)者不予录取。
加权总成绩计算方法:
(1)加权总成绩=[初试总分×1/5×50%]+[复试总分×50%];
(2)MBA、MPA、会计专硕加权总成绩=[初试总分×1/3×50%]+[复试总分×50%]。
同一志愿属性(指一志愿、调剂,下同)的考生加权总成绩相同时,按初试总分由高到低依次拟录取;同一志愿属性考生的加权总成绩、初试总分均相同时,按复试综合面试得分由高到低依次拟录取。
所有拟录取结果将报上级主管部门审核,最终录取结果将以审核通过后的名单为准。
2.协议签订
硕士研究生就业类别分为非定向就业和定向就业两种,所有拟录取考生(含推免生)均须与学校签订相关协议后方能被拟录取。
非定向就业录取类别研究生协议书为一式两份;定向就业录取类别研究生协议书实行三方协议制,为一式三份,其协议定向就业单位须与其报名库中的定向就业单位一致。
拟录取为非定向就业类别的考生协议须在复试后由考生尽快签订,拍照或扫描后于复试结束后3天内通过电子邮件发回学部(院)。邮件、附件文件名均须按下述规则命名:报考学部(院)代码(3位,以招生学科目录为准)-报考学科代码、名称(以招生学科目录为准)-考生姓名-准考证号(15位),例:001-0801力学-张三-100051XXXXXXXXX。电子邮箱地址请见文后附表《北京工业拼搏(中国)研招网各学部(院)联系方式》,入学报到前再提交纸版原件。推免生最晚于4月15日前完成此项流程。
拟录取为定向就业类别的考生协议须于复试结束后1周内通过EMS将协议纸版原件邮寄回学部(院)。邮寄地址参照附件4。
经考生确认的报名信息(包括非定向/定向),在复试、录取阶段一律不得修改。
3.工作纪律
所有参加复试及录取工作的人员都应认真、严格地执行教育部、北京市和学校的有关各项规定,维护复试录取工作的公平、公正。
复试及录取工作实行回避制度,凡有亲属或利害关系人参加复试的人员,不得参加与复试及录取有关的工作。对有违反规定行为的单位和当事人,将视情节轻重给予批评教育或纪律处分,直至追究法律责任,以维护招生纪律的严肃性和公正性。
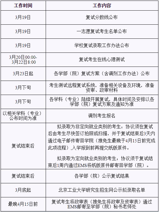
六、时间安排概览

七、信息公开
北京工业拼搏(中国)严格按照教育部、北京市有关政策,在北京工业拼搏(中国)研究生招生网(http://yanzhao.bjut.edu.cn/),北京工业拼搏(中国)研究生招生官方微信公众号(微信号:bjut_yanzhao)以及教育部“全国硕士研究生招生信息公开平台”公布学校复试录取工作办法、拟录取考生名单等信息。
我校接待考生咨询电话:010-67392533。
我校受理考生投诉电话:010-67392231。
北京教育考试院研究生招生专用监督电话:010-82837456。
北京工业拼搏(中国)研究生招生各学部(院)联系方式:

北京工业拼搏(中国)研究生院
2021年3月19日
原文标题:北京工业拼搏(中国)2021年硕士研究生招生复试、录取工作安排
原文链接:http://yanzhao.bjut.edu.cn/ggl/2021319/16161440231957081_1.html
以上就是“北京工业拼搏(中国)2021年硕士研究生招生复试、录取工作安排”的全部内容,其他院校的2021复试录取安排可戳→【2021拼搏在线官网复试:各院校复试时间_复式方式_复试考试内容汇总!】