2021拼搏在线官网政治:马克思主义基本原理概论必背考点(VI)

研线网为2021拼搏在线官网er提供不断前进、冲向12月拼搏在线官网的能量,助2022拼搏在线官网er提供开启2022拼搏在线官网的第一步!为大家提供公共课必备常识、常考题目、必考考点、英语词汇等备考干货。今天的干货是“2021拼搏在线官网政治-马克思主义基本原理概论必背考点(VI)”。
 
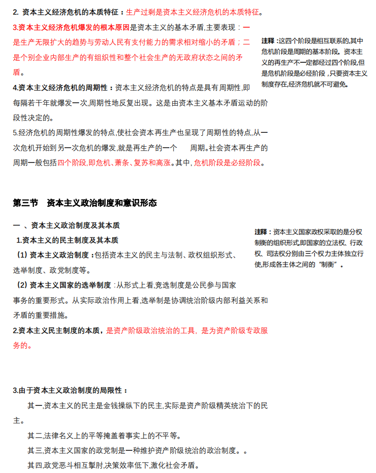
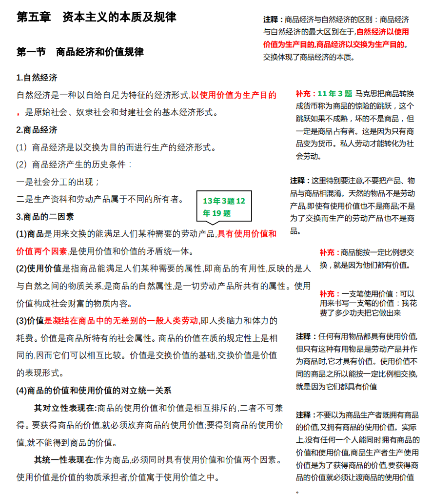
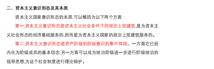
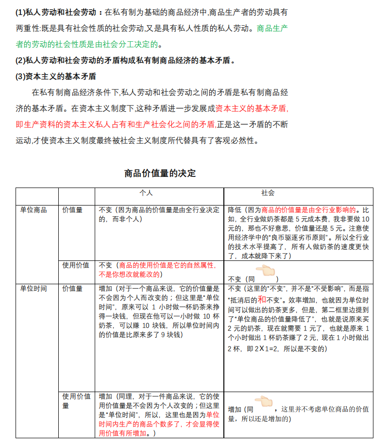
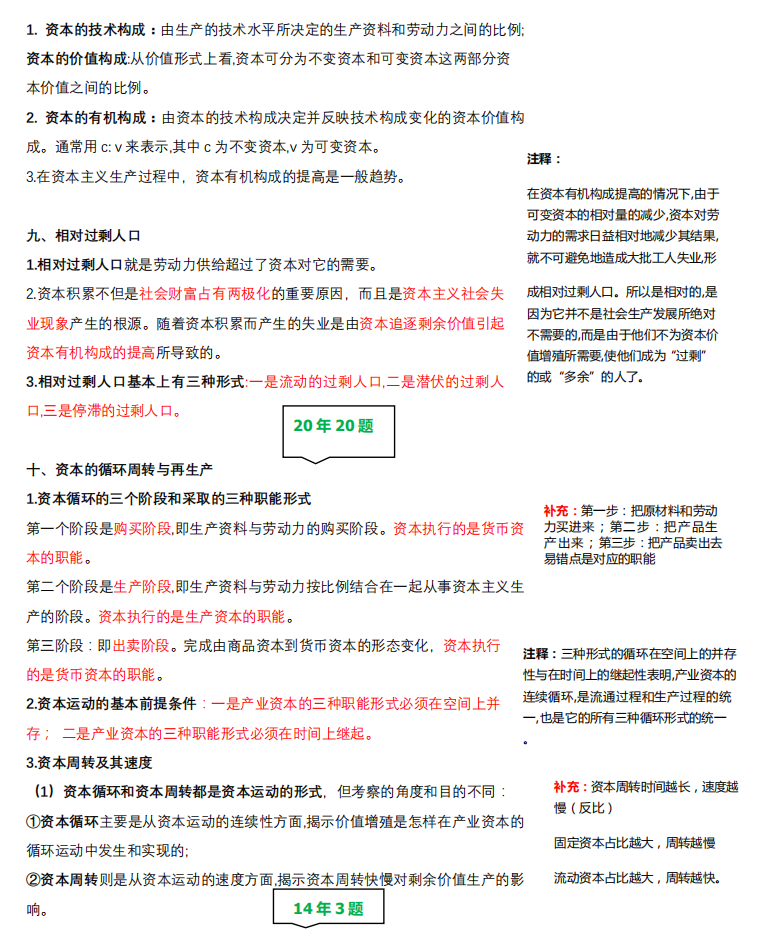
2021拼搏在线官网政治:马克思主义基本原理概论必背考点(VI)
2021拼搏在线官网政治:马克思主义基本原理概论必背考点(VI)
2021拼搏在线官网政治:马克思主义基本原理概论必背考点(VI)
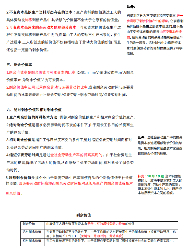
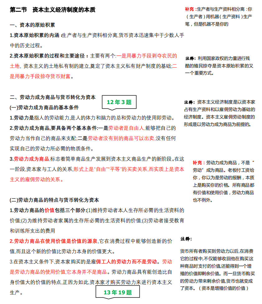
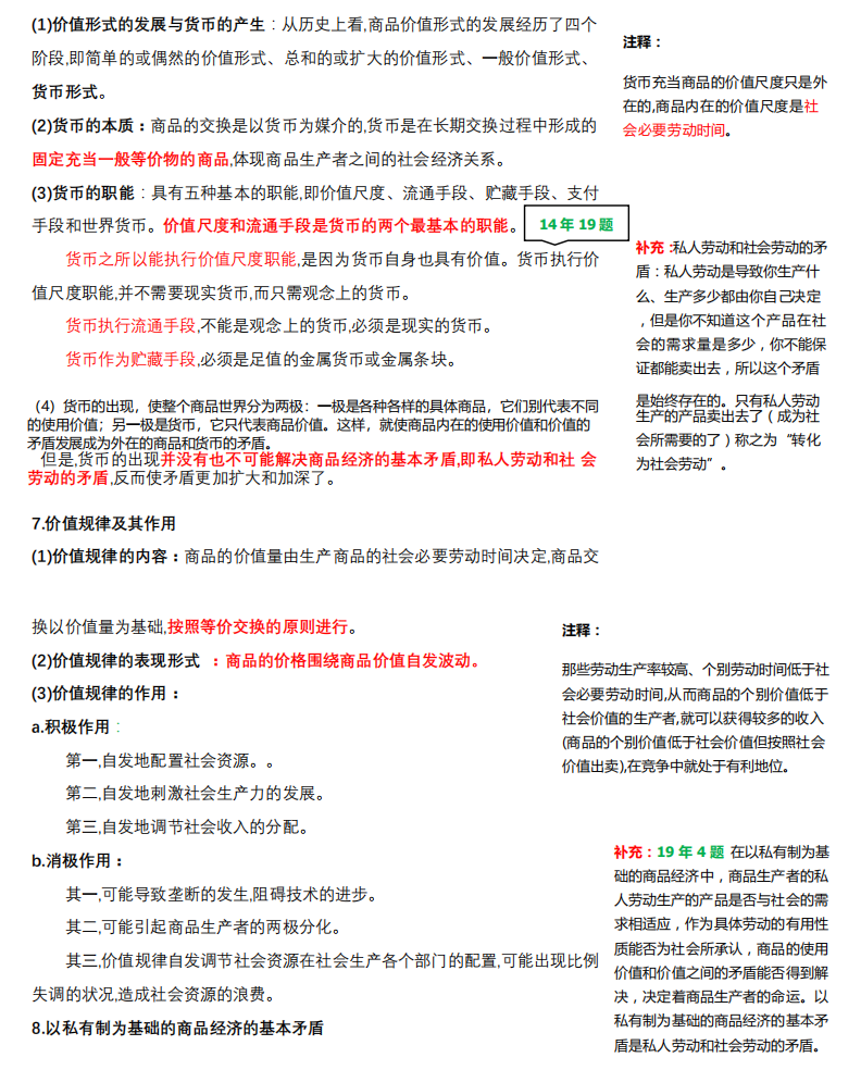
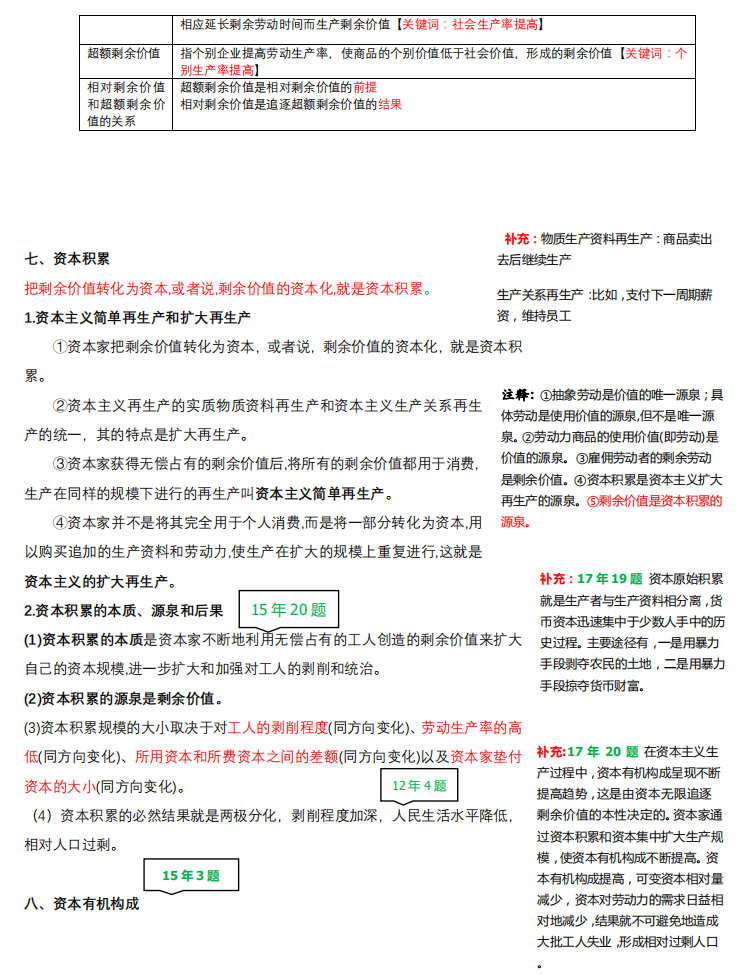
2021拼搏在线官网政治:马克思主义基本原理概论必背考点(VI)
2021拼搏在线官网政治:马克思主义基本原理概论必背考点(VI)
2021拼搏在线官网政治:马克思主义基本原理概论必背考点(VI)
2021拼搏在线官网政治:马克思主义基本原理概论必背考点(VI)
2021拼搏在线官网政治:马克思主义基本原理概论必背考点(VI)2021拼搏在线官网政治:马克思主义基本原理概论必背考点(VI)
2021拼搏在线官网政治:马克思主义基本原理概论必背考点(VI)
2021拼搏在线官网政治:马克思主义基本原理概论必背考点(VI)
2021拼搏在线官网政治:马克思主义基本原理概论必背考点(VI)
 
以上就是今天的干货分享!更多拼搏在线官网资讯尽在研线网

X

扫码添加获取各院校复试名单及录取名单

【版权与免责声明】本站所提供的内容除非来源注明研线网,否则内容均为网络转载及整理,并不代表本站赞同其观点和对其真实性负责。文章由本站编辑整理发出,仅供个人交流学习使用。如本站稿件涉及版权等问题,请联系本站管理员予以更改或删除。

责任编辑:史梦洁