研线小课堂 | 体育运动中的概率问题2

数学是很多考生头疼的主要来源,为了方便同学们破解数学中的疑难杂症,小编给大家整理了“研线小课堂 | 体育运动中的概率问题2”的相关内容,希望能对大家有所帮助!
 
 
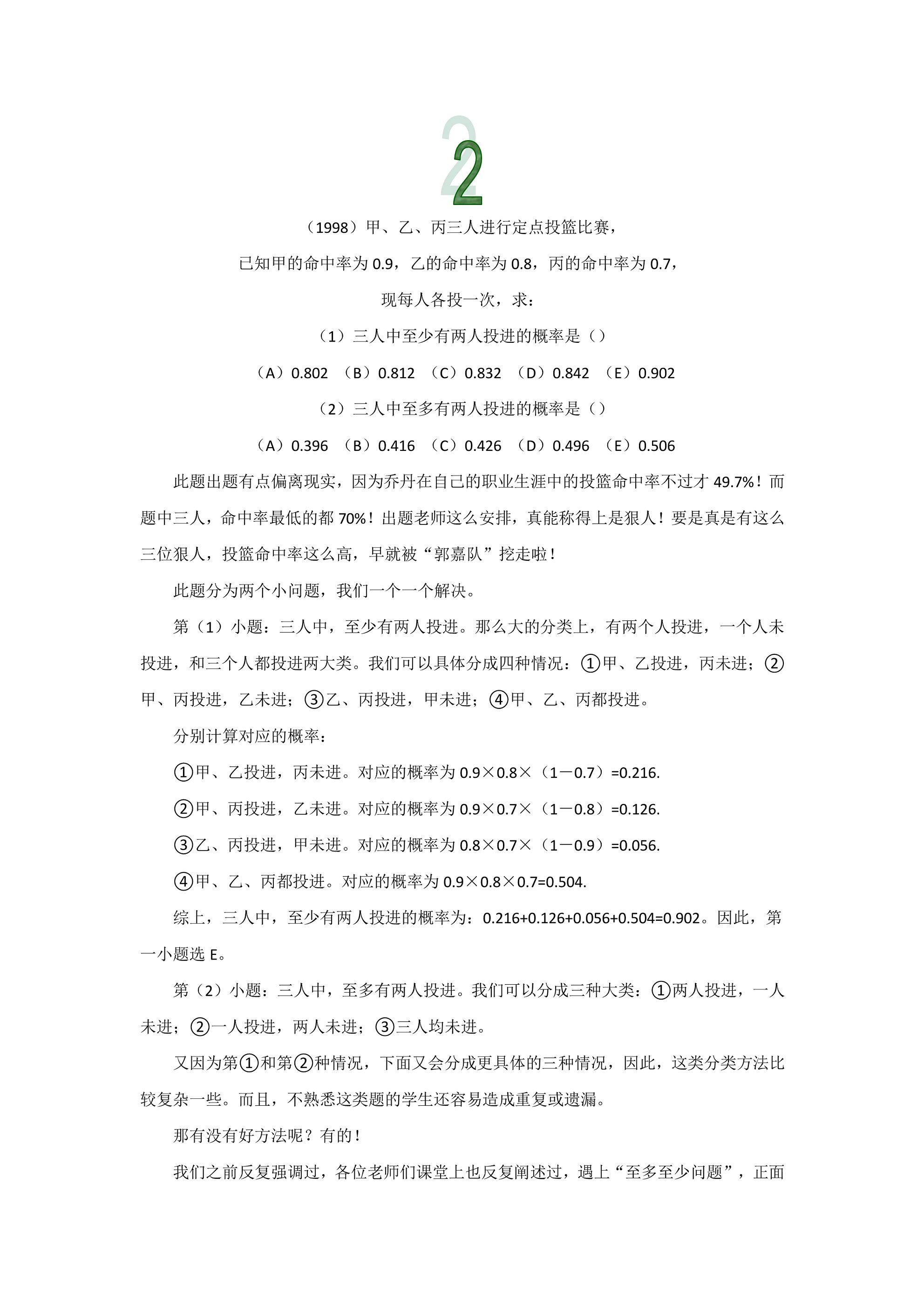
管理类联考数学真题
管理类联考数学真题
管理类联考数学真题
管理类联考数学真题
 
 
 

 
 
 
以上就是“研线小课堂 | 体育运动中的概率问题2”的全部内容,更多拼搏在线官网数学备考相关内容,请持续关注!

X

扫码添加获取各院校复试名单及录取名单

【版权与免责声明】本站所提供的内容除非来源注明研线网,否则内容均为网络转载及整理,并不代表本站赞同其观点和对其真实性负责。文章由本站编辑整理发出,仅供个人交流学习使用。如本站稿件涉及版权等问题,请联系本站管理员予以更改或删除。

责任编辑:李玉珍