


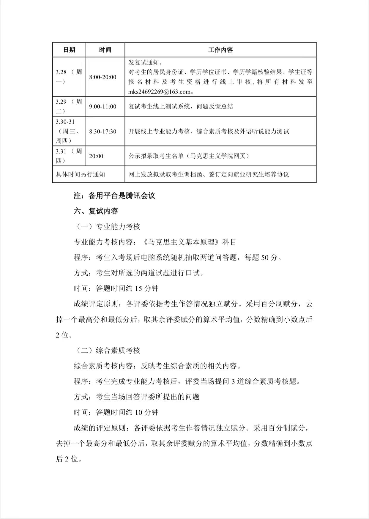
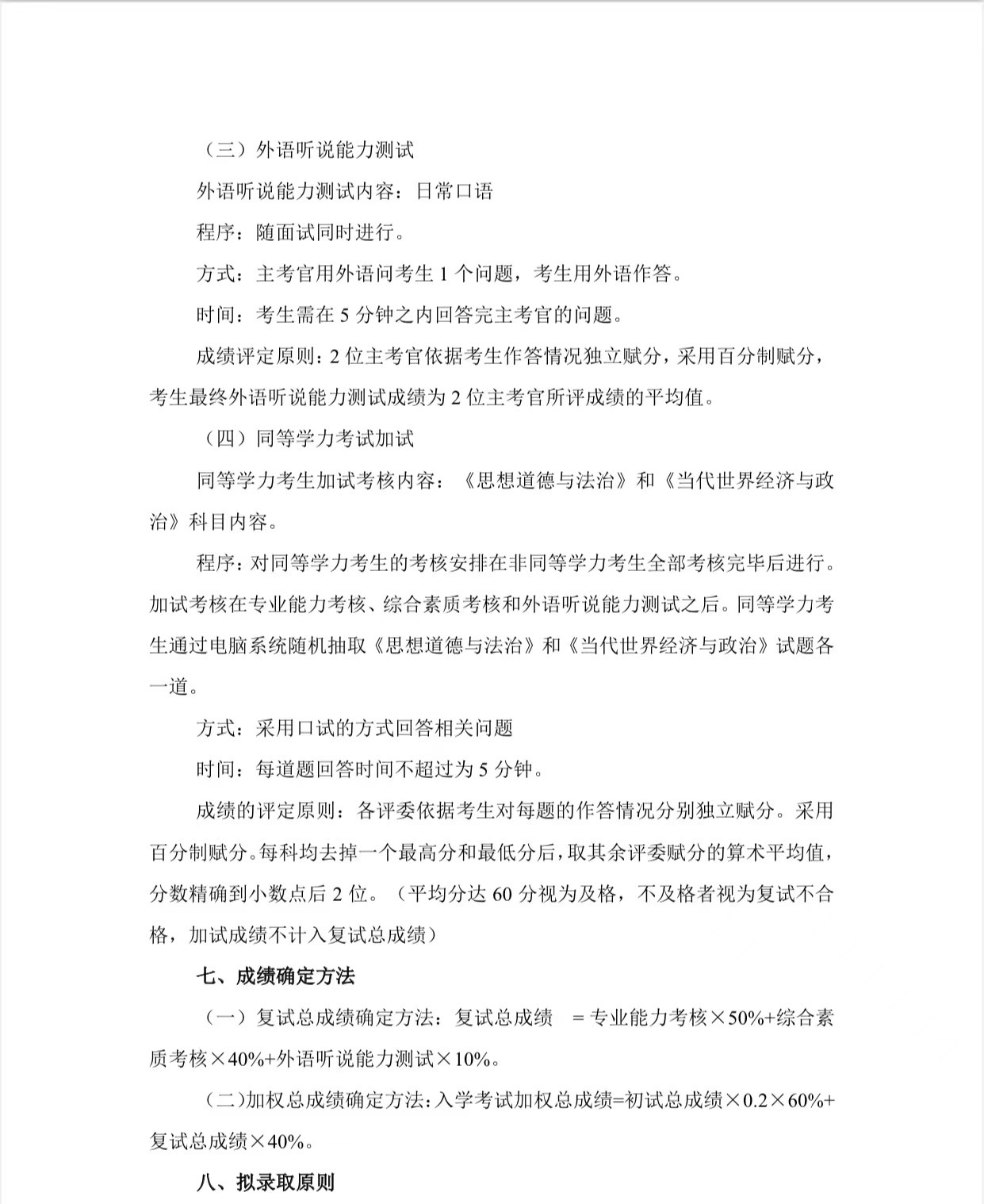
原文标题:马克思主义学院2022年硕士研究生一志愿招生考试复试工作实施细则
原文链接:http://sz.sjzu.edu.cn/info/1002/2570.htm
以上就是小编为大家整理“2022拼搏在线官网复试安排_复试时间_复试方式:沈阳建筑拼搏(中国)马克思主义学院2022年硕士研究生一志愿招生考试复试工作实施细则”的全部内容,想了解更多相关内容,请持续关注本网站。



扫码添加获取各院校复试名单及录取名单
【版权与免责声明】本站所提供的内容除非来源注明研线网,否则内容均为网络转载及整理,并不代表本站赞同其观点和对其真实性负责。文章由本站编辑整理发出,仅供个人交流学习使用。如本站稿件涉及版权等问题,请联系本站管理员予以更改或删除。